社会热点
智能网联汽车数据平台白皮书重构数据底座:决胜智能网联汽车的"AI与软件定义"时代
2026-02-04 16:09
智能网联汽车数据平台白皮书重构数据底座:决胜智能网联汽车的"AI与软件定义"时代
根据麦肯锡全球研究院的预测,到 2030 年,汽车数据变现市场规模将达到 2500 亿 至 4000 亿美元。这个数字意味着什么?它相当于当前全球汽车零部件市场规模的四 分之一,也意味着数据资产的价值正在逼近甚至超越传统硬件的利润贡献。  与此同时,一辆智能网联汽车正在变成一个智能 AI 交互的终端,变成日常生活中 重要的一个“数据场”。
产生着大量的数据,也通过数据与 AI 的赋能更好的出行体验: 每辆车每天产生的数据量高达 1 至 2TB,包括高精度传感器数据、驾驶行为轨迹、座 舱交互记录、车辆健康状态等数十个维度。当一家拥有百万级保有量的车企将这些数 据汇聚起来,其体量将轻松突破 EB 级别,足以与互联网巨头的数据资产比肩。
现状令人遗憾的是,绝大多数车企的 IT 基础设施仍然停留在"燃油车时代"——批 处理的数仓、割裂的部门系统、离线的分析报表,全生命周期数据存储成本极高,数 据与智能创新没有方向,AI 团队再构建一套新的隔离的数据平台做半/非结构化数据加 工。这就好比一家企业拥有世界上储量最丰富的金矿,却只配备了一把铁锹和几辆手 推车。 
"在 2030 年,决定一家车企市值的或许不再是发动机的马力,而是其驾驭数据的' 算力'。"
 云器科技通过近几年与很多先进车企的共同创新与实践,推出《智能网联汽车数 据平台白皮书》。这份白皮书将深入剖析智能网联汽车时代数据基础设施的关键挑战, 梳理汽车行业数据的最佳实践,面向 AI 新场景的趋势判断,提出面向未来的技术架构 范式,并分享云器 Lakehouse 如何帮助领先车企构建面向第二增长曲线的数据底座。 希望抛砖引玉,共同推动汽车“AI 与软件定义时代”的数据基础设施重构和升级迭代。  我们相信:汽车行业,作为最早触碰第三代数据革命的领域,数据基础设施的重 构,不是一道选择题,而是一道生存题。
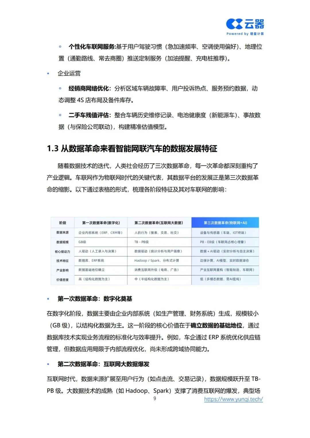
随着汽车产业从传统燃油车向新能源汽车加速转型,汽车的角色已从单一的“出 行工具”演变为承载多元生态能力的“智能终端”。这一变革的核心驱动力在于新能 源、数字化与智能化的深度融合,而汽车网联及相关数据平台作为关键基础设施,正 成为支撑车企商业模式升级的核心引擎。 
车辆研发与设计  
性能优化:通过分析车辆行驶数据,如速度、加速度、油耗等,研发团队可 以了解车辆在不同工况下的性能表现,从而优化发动机调校、悬挂系统等,提升 车辆的整体性能。  
功能改进:收集用户对车辆功能的使用频率和反馈,如导航系统、娱乐系统 等,为功能改进和新功能开发提供依据,满足用户需求。  
安全设计:分析事故数据和车辆传感器数据,了解事故发生时车辆的状态和 用户行为,为车辆安全设计提供参考,如改进安全气囊触发机制、优化车身结构 等。  生产制造  
质量控制:利用生产线上的传感器数据和车辆运行数据,实时监控生产过程 中的质量状况,及时发现并解决生产中的问题,提高产品质量。  
供应链优化:通过分析供应链数据和车辆销售数据,优化零部件采购和库存 管理,降低生产成本,提高生产效率。 
售后服务  
故障预测与维护提醒:通过分析车辆传感器数据和历史故障数据,预测车辆 可能出现的故障,提前向用户发送维护提醒,减少车辆故障对用户的影响。  
远程诊断与维修指导:利用车辆的远程通信功能,技术人员可以远程获取车 辆故障信息,进行初步诊断,并为用户提供维修指导,提高维修效率。  
服务资源优化:根据车辆分布和故障情况,合理安排售后服务资源,如维修 站点、零部件库存等,提高售后服务的响应速度和质量。 
用户运营  
用户画像与精准营销:通过分析用户的基本信息、驾驶习惯、车辆使用情况 等数据,构建用户画像,实现精准营销,为用户提供个性化的营销活动和产品推荐
阅读全文,免费下载报告
点击?小程序,搜索:汽车数据平台
发表评论
0评