照明控制,电工人手册!
2023-08-20 06:33

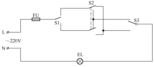
生活中最常见的一种场景是这样的:你下班回来后疲惫不堪,急需上床休息,入门后打开客厅的一盏灯,直奔到卧室休息但还关掉客厅灯,但这时实在不想再跑回客厅关灯,所以可以采用三控开关,共同控制一个电源。
家居和装修常面临灯饰、台灯的线路连接,三个开关控制一盏灯,就是在双控的基础上,将两个开关的连接线中间增加一个双刀双掷开关,也可用双开代替。

1、电源火线分三根线,分别连接到灯饰的三个开关,从每个开关的三个裸线都连接到灯的一端,之后从等的另一端出来的一根线连接到电源的零线上。
这种接线是单联3控,先了解三个开关单开,这种单开要三个连接柱,电源火线介入第一个开关的中间接住才行。2、使用两个双联开关,将两个开关控制一盏灯的连接方法,之后将两开关之间的2根双联线断开,用一个双刀双接开关将它们全部链接起来,使能通过他的开和关,达到原来2根线回复导通或交叉后导通,之后就可以完成三个开关控制一盏灯链接电路了。
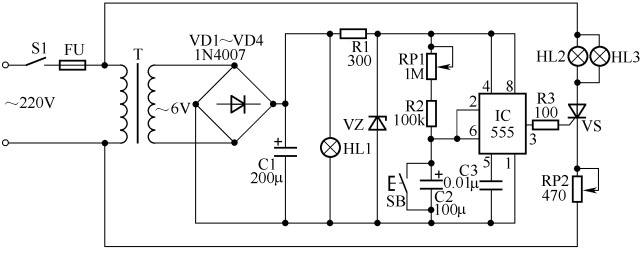
3、将两个功率相同的110V白炽灯接在220V电源上使用的电路