点击蓝字,关注我们
距离考研还有126天
武汉纺织大学8个湖北省一级重点学科,5个省优势和特色学科。“先进制造与纺织装备”“创意设计与精美制造”“大数据与智慧管理”3个学科群列入湖北省“十四五”省属高校优势特色学科群重点建设,纺织科学与工程入选湖北省“国内一流学科建设学科”,材料科学、化学、工程学3个学科进入ESI全球排名前1%。
湖北省“国内一流建设学科”:纺织科学与工程
湖北省一级重点学科:纺织科学与工程、机械工程、材料科学与工程、环境科学与工程、设计学、化学、计算机科学与技术、管理科学与工程
湖北省优势和特色学科:纺织科学与工程、机械工程、材料科学与工程、环境科学与工程、设计学
崇真尚美
——武汉纺织大学

前言
考研选择考研选择院校和专业时,武汉纺织大学考研学校简介、招生简章、专业目录、参考书目、分数线等数据是2024届考研非常重要的参考依据,能够从中看出报考院校和专业的难易程度,为了节约大家的备考时间!研兴考研已经为大家整理好了!供大家参考,祝大家一战成硕!!!

【一、学校简介】

学校落实立德树人根本任务,坚持“五育并举”,创新“五个思政”,构建“产出导向”的人才培养体系,大力开展“新工科、新文科”建设,大力培育创新文化,着力培养德智体美劳全面发展的复合型、应用型创新人才。学校现有各级各类全日制在校生23000余人。有69个本科专业,其中国家特色专业4个、国家级一流专业建设点17个,教育部工程教育认证专业3个、“卓越工程师教育培养计划”专业8个,湖北省品牌专业7个、省级一流专业建设点16个。学校拥有国家级教学团队和国家级人才培养模式改革实验区,有国家级一流本科课程3门,国家精品开放课程6门,教育部新工科研究与实践项目1项、新文科研究与改革实践项目2项。近年来,曾获国家级教学成果奖2项,获省部级教学成果特等奖和一等奖31项。
【二、招生简章】
武汉纺织大学2023年研究生招生简章是官方发布比较权威的信息,其中包含了报考条件、报名流程、初试时间、复试调剂、收费标准、奖助学金等相关信息。
一、招生说明
(一)我校是湖北省教育考试院指定的研究生招生考试报考点(武汉纺织大学考点代码:4222),可接受考生范围为:1.接收武汉地区报考武汉纺织大学的考生;2.接收武汉纺织大学和武汉纺织大学外经贸学院应届本科毕业、报考在武汉未设报考点的省内高校招生单位及报考省外招生单位的考生。
(二)我校2023年招收全日制和非全日制学术/专业学位硕士研究生,具体招生学科(类别)、专业(领域)请查看《武汉纺织大学2023年硕士研究生招生专业目录》。
(三)我校全日制各专业(领域)均接收推免生。
二、报考条件
三、报名
四、考试

2.学校同时实施“三鹰计划”,符合相关条件者均可申请相应奖助:

六、其他事项

【三、专业目录】
武汉纺织大学2023年研究生招生专业目录,包含了招生专业、研究方向、考试科目等信息。
左右滑动,查看更多
注:因篇幅有限,完整版留言获取
【四、复试分数线】
武汉纺织大学2023年硕士研究生复试分数线研究生分数线,体现了报考院校和专业的难易程度
武汉纺织大学2023年硕士研究生招生考试复试分数线
同一专业的一志愿合格生源(初试成绩达到2023年全国硕士研究生招生考试考生进入复试的初试成绩基本要求(A类考生))按初试成绩总分(加上符合国家加分政策的加分)由高到低排序
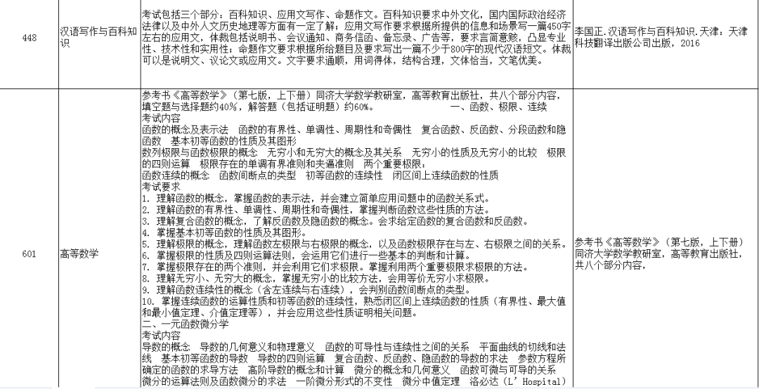
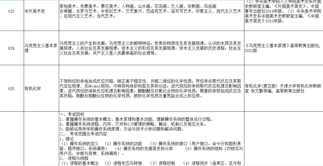
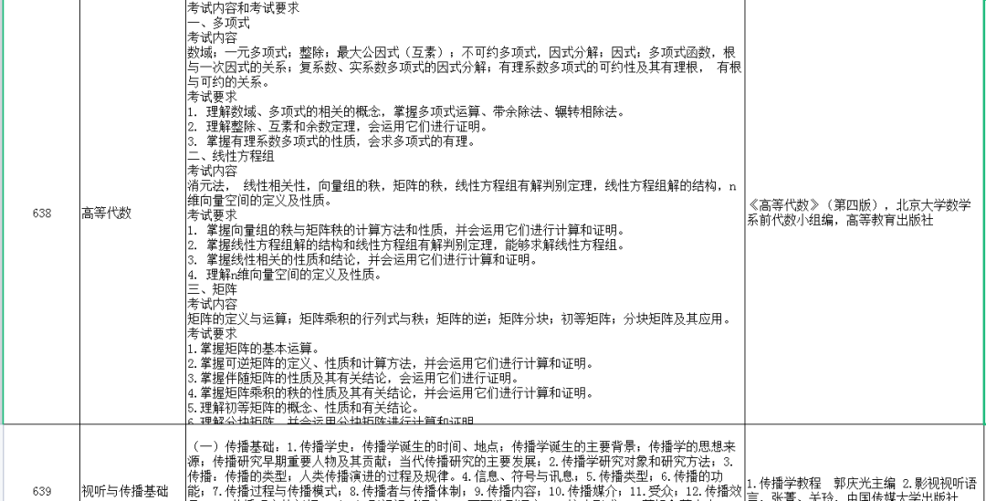
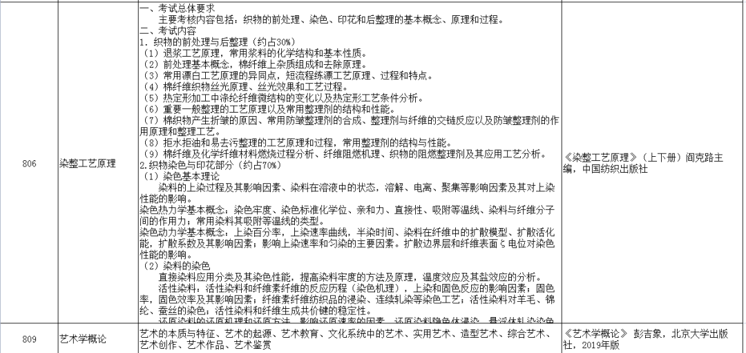
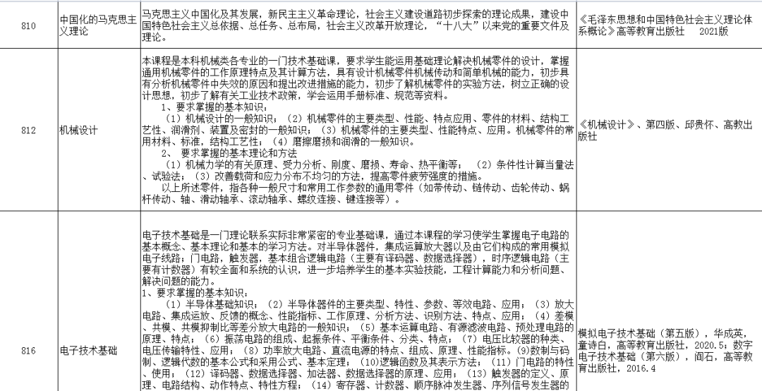
【五、考试大纲】
武汉纺织大学2023年研究生招生考试大纲,是准备报考某一专业复习的重点依据
左右滑动,查看更多
注:因篇幅有限,完整版留言获取
【六、综合分析】
武汉纺织大学交通便利,位于武汉市中心,校园人文关怀文化氛围好,师资力量强大,艺术设计类考研复试不歧视本科学历。
武汉纺织大学属于省级一本院校,坐落于湖北省武汉市,在湖北省艺术设计考研院校中招录人数较多,考研综合难度--中等。
总体来看武纺考研专硕竞争压力较大,服装/视传/环艺/产品占大头,加起来已经超越了专硕计划招生人数。且今年复试线高达370分,即使考试难度不大,但顶不住报录人数多,竞争还是比较激烈的,大家可以根据自身情况考虑哦~
考研院校专业的选择很关键,专业方向的确定也很重要,希望考生能够从自身实际出发,考虑未来发展规划,谨慎做出选择。预祝大家考研成功
关注研兴考研
带你了解更多高校资讯

考研速查
查询:招生简章、历年分数、专业目录、参考书目、报录比等信息!!
关注公众号【研兴考研】+回复“院校名称”即可获取该校考研信息。
例如:回复“清华大学”即可获取清华大学相关考研信息!

各院校信息正在陆续更新中!

球分享

球点赞

球在看




















