
连日来的高温天气,照常工作的特种设备安全面临严峻考验,平阳县市场监管局在此提醒广大特种设备生产使用单位:要进一步提高安全生产意识,加强事前防范,严防高温天气引发的特种设备突发事件。
那么,高温天气下
特种设备可能会出现哪些问题?
怎样落实好防范应对措施呢?
赶快来get下吧!
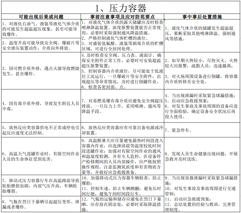
1、压力容器


2、压力管道


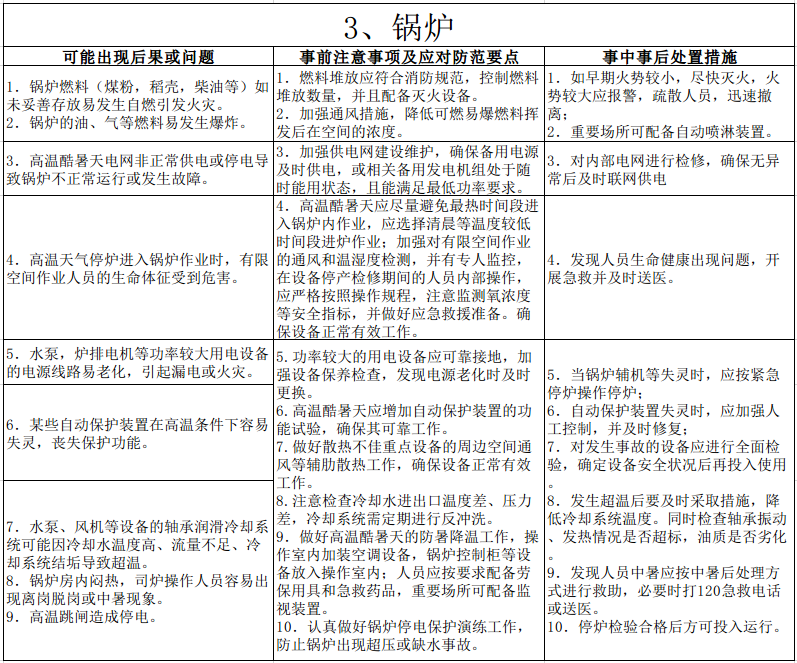
3、锅炉


4、起重机械


5、场(厂)内机动车辆


6、电梯


7、大型游乐设施


8、客运索道




免责声明:
1、本平台部分转载文章、图文、视频来源于网络,其版权和文章属原作者所有,若您是原作者且不希望被转载,请联系我们处理。
2、本平台对转载、分享、陈述、观点保持中立,目的在于传递更多信息,并不代表本平台赞同其观点和对其真实性负责。如发现政治性、事实性、技术性差错及版权问题等错误信息,请及时联系我们,谢谢支持!!!