
各相关单位:
为提升食品行业仪器分析人员的操作水平,食品伙伴网举办“食品中农兽药残留检测技术与实际操作培训班”。本课程旨在通过专业理论讲解和实际操作指导,提升学员的职业技能水平,让实验人员能够严格按照标准要求,高质量地完成食品中农兽药残留检测项目的检测工作,具体事宜通知如下:
01
培训机构
烟台联食检测科技有限公司
02
支持单位
国家级蔬菜与禽肉检测重点实验室
03
培训模式
理论学习与实际操作学习相结合,线上理论1天+线下理论和实操答疑3天。教师演示指导,学员采用真实样品进行实际检测操作,指导老师现场纠正错误、点评分析。
04
培训时间和地点
2023年11月6-9日 山东·潍坊
05
培训内容安排
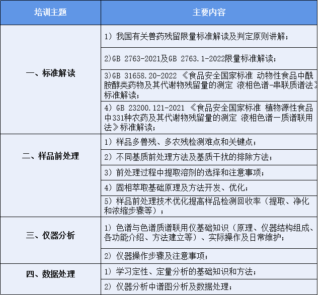
(一)理论学习(1.5天)

(二)实际操作(2.5天)
依据食品检测实验室要求和最新食品安全国家标准,进行实际操作培训。
1.主要针对以下两个标准进行实际操作:
1)GB 31658.20-2022 食品安全国家标准 动物性食品中酰胺醇类药物及其代谢物残留量的测定 液相色谱-串联质谱法
2)GB 23200.121-2021 食品安全国家标准 植物源性食品中331种农药及其代谢物残留量的测定 液相色谱—质谱联用法
2.样品前处理实际操作:
1)分组进行农兽残样品的制备;
2)前处理:目标物的提取、净化、浓缩等;
3)标准曲线的准确配制。
3.食品检测分析仪器使用操作:
1)实际样品分析,谱图分析及数据处理;
2)根据限量标准判定检测结果出具报告;
3)仪器维护保养。
(三)专家答疑
根据实际操作和样品的分析结果,提出自己的疑问,解决日常实验的问题。
(四)结业证明
全程参与培训,结束后发放培训合格证明,可作为专业人员聘用、晋升、职称评定、继续教育或申报评定资格的重要依据和职业能力考核的重要证明。
06
参加对象
政府机构相关检测人员;食品安全监管及检测部门相关人员;第三方检测机构人员;食品生产企业检测相关人员及实验室管理人员;研究机构及高校相关人员;检测耗材、器材和设备供应商;其他关注会议的参会人群。
07
费用标准
标准费用:3800元/人; |
费用包括:培训费、资料费、证书费、税点、上机操作实验所用分析标准品、样品前处理试剂耗材费用等。餐费、住宿费、交通费自理。 |
08
联系我们
王老师 18106387040(微信同号)

为了保证培训效果,使每个学员能顺利完成所有实验课程,每期培训限额20人,人满开班,请及时报名。
合作洽谈|研讨会提供发言、视频广告等多种方式的推广形式。
更多培训详情,请联系我们!
【仪器入门知识,点击标题查看】

添加微信18106387040申请加入仪器检验技术交流群!
添加微信13356991547申请加入环境监测技术交流群!
添加微信13370943805申请加入化妆品检验技术交流群!
添加微信13361324927申请加入理化检验技术交流群!
添加微信18906456551申请加入实验室服务综合交流群!
添加微信18106383420申请加入实验室管理技术交流群!
添加微信13371394813申请加入微生物检验技术交流群!
添加微信15688565238申请加入LabPTP能力验证交流群!
添加微信13361324959申请加入乳及乳制品技术交流群!
添加微信18153529010申请加入肉及肉制品技术交流群!
添加微信13361342702申请加入药物微生物技术交流群!
添加微信18905354956申请加入Food-LIMS交流群!
添加微信15688566323申请加入食品采样技术交流群
