点击上方蓝字关注我们

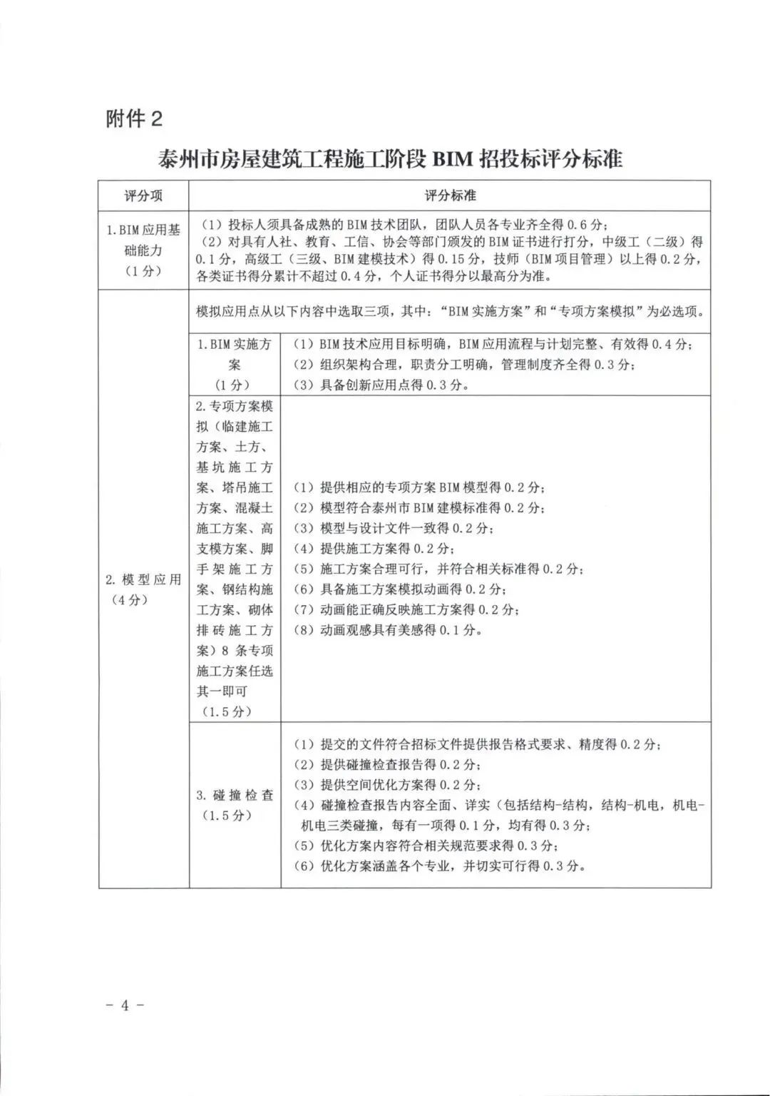
符合BIM招投标应用条件的项目,可在设计、施工阶段,按照BIM招投标评分标准实施打分,重点考核BIM应用基础能力和模型应用。BIM应用基础能力是对投标单位BIM专业技术人员配备情况的评判,模型应用是对投标单位BIM实施应用能力的评判。
设计阶段模型应用内容包括:BIM实施方案、基于设计任务书进行可视化设计表达、基于BIM的设计概(预)算、结构安全分析及仿真和设计阶段碰撞检查及优化调整。
施工阶段模型应用内容包括:BIM实施方案、专项方案模拟(临建施工方案、土方、基坑施工方案、塔吊施工方案、混凝土施工方案、高支模方案、脚手架施工方案、钢结构施工方案、砌体排砖施工方案等8条专项施工方案任选其一即可)、碰撞检查、进度模拟、复杂节点工艺模拟和漫游动画。
在设计招标阶段,BIM分值设定为10分;在施工招标阶段,BIM分值设定为5分。在组织工程总承包项目(EPC)招投标时,各建设主体单位可在“项目管理组织方案”“项目管理机构”“工程业绩”等环节,适当增加BIM加分内容。
文件自2023年10月1日起施行,要求各市(区)住建部门及时组织招投标监督管理部门、交易中心、评委、代理公司认真学习并贯彻落实。
通知文件






来源:泰州市住房和城乡建设局

信息转载自网络 侵权联系删除
END

BIM科技资讯
深圳时代建筑科技有限公司
地址|深圳市福田区泰然八路云松大厦7D02
电话|0755-88361467
手机|13512412002
邮箱|305811749@qq.com
往期推荐