
摘要:在整合GB 24539—2009《防护服装 化学防护服通用技术要求》、GB 24540—2009《防护服装 酸碱类化学品防护服》、GB/T 29511—2013《防护服装 固体颗粒物化学防护服》三个化学防护服装类产品标准后,GB 24539—2021《防护服装 化学防护服》已颁布实施。考虑到新版标准专业性强、体系庞大、产品种类多,为此有必要对其进行解读。本文结合ISO及EN相关标准动态发展,针对原标准修订部分进行了详细对比与重点说明,从标准框架结构、产品分类、设计要求、性能要求及测试方法等方面进行介绍,以期服务国内化学防护相关的科研、生产、质量监督检测需求。
关键词:化学防护服;气密;液密;向内泄漏
化工行业是我国国民经济的重要支柱产业,我国当前仍处于工业化和城镇化加速发展阶段,未来长时期内化工产业仍有较大发展空间。但是在化工行业的一线岗位上,各类化学化工品潜伏于工作活动中,作业人员需要强有力的防护措施来抵御这些潜在威胁。
随着人们安全意识的提高,对防护安全装备的要求亦越来越高。化学防护服即是为保护作业人员免受化学危险品或腐蚀性物质侵害而穿着的防护服装,可覆盖整个或绝大部分人体,至少可以提供对头部、躯干、四肢的保护,搭配呼吸防护装备还具备对呼吸道的防护能力。
化学防护服作为特种作业用服装,其技术要求高,穿戴使用复杂。我国于2009年颁布实施了化学防护服系列标准[1-3],包括GB 24539—2009《防护服装 化学防护服通用技术要求》、GB 24540—2009《防护服装 酸碱类化学品防护服》、GB/T 23462—2009《防护服装 化学物质渗透试验方法》,有效规范了化学防护服的产品类型、性能要求、检测项目及方法等。
然而,近年来随着设计、材料、加工、测试及应用技术的发展,化学防护服的技术、市场及应用情况发生了诸多变化。欧洲产品标准EN 943-1: 2015及EN 943-2: 2019迎来了新一轮修订[4-6],测试方法标准 EN 14325: 2018已发布实施,国际标准化组织(ISO)有关化学防护服装的标准修订工作一直也在进行中,发布了ISO 16602-2007及其更新[7-9]。
为顺应产品发展趋势,接轨国际市场,国家市场监督管理总局和国家标准化管理委员会于2021年8月发布了GB 24539—2021《防护服装 化学防护服》,以替代GB 24539—2009《防护服装 化学防护服通用技术要求》、GB 24540—2009《防护服装 酸碱类化学品防护服》、GB/T 29511—2013《防护服装 固体颗粒物化学防护服》[10-11],并于2022年9月予以了实施。
至此,新版标准已运行数月,由于部分内容修订幅度较大,因此笔者认为有必要对此进行解读,以便读者掌握标准修订背后的出发点,精准捕捉标准的动态变化,从而指导相关产品的研发、设计、生产及质量监督检验。
为兼顾化学防护服标准体系的一致性,GB 24539—2021标准在参考ISO 16602、EN 943等国际标准中通用分类原则的基础上,覆盖了近年来国内外市场中广泛应用且确有存在必要的化学防护服类别,诸如“气密型化学防护服”“有限泼溅化学防护服” “织物酸碱类化学防护服”等。故此,新版标准对GB 24539—2009标准中产品分类和代号进行了调整,将GB 24539—2009、GB 24540—2009和GB/T 29511—2013三个标准进行了整合,根据产品类型和防护对象的相态(气体、液体与固体颗粒物)重新对服装分型分类,使其形成了一个体系化的统一标准。为直观对比修订前后新旧标准的区别,本文整理了GB 24539—2009和GB 24539—2021标准中防护服的分型及代号,分别见表1和表2。
表1 GB 24539—2009分类和代号
气密型化学防护服-ET | 非气密型化学防护服-ET | 液密型化学防护服 | 颗粒物化学防护服 | ||
喷射液密型化学防护服 | 喷射液密型化学防护服-ET | 泼溅液密型化学防护服 | |||
1-ET | 2-ET | 3a | 3a-ET | 3b | 4 |
气密型 | 液密型 | 固体颗粒物化学防护服 | 有限泼溅化学防护服 | 织物酸碱类化学防护服 | |||
气密型化学防护服 | 气密型化学防护服-ET | 喷射液密型化学防护服 | 喷射液密型化学防护服-ET | 泼溅液密型化学防护服 | |||
1(1a、1b、1c) | 1-ET(1a-ET、1b-ET) | 3 | 3-ET | 4 | 5 | 6 | 7 |
GB 24539—2021相比旧版标准增加了有限泼溅化学防护服(6型),增加了织物酸碱类化学防护服(7型),并拓展了气密型化学防护服的类别,将其区分为气密型化学防护服和气密型化学防护服-ET,根据服装和配套呼吸防护装备的匹配情况,又对其进行了细化分类并赋予类别代号,包括1a、1b、1c、1a-ET、1b-ET。这样既结合了市场需求,又符合国际通用性,故此修订后的新标准更加完善和适用。
同时,对于旧版标准中液密型化学防护服包含喷射型(3a型)和泼溅型(3b型)两类,新版标准中,将喷射液密型化学防护服的类别代号由“3a”变更为“3”,将泼溅液密型化学防护服的类别代号由“3b”变更为“4”,同时将颗粒物化学防护服的类别代号由“4”顺延为“5”。
表3 ISO 16602—2007分类和代号
气密型化学防护服 | 非气密型化学防护服 | 喷射液密型化学防护服 | 泼溅液密型化学防护服 | 固体颗粒物化学防护服 | 有限泼溅化学防护服 |
1 (1a、1b、1c) | 2 | 3 | 4 | 5 | 6 |
表3列出了ISO 16602—2007中化学防护服的分类和代号,可见GB 24539—2021与ISO 16602相比,两者总体一致,最明显的区别在于取消了ISO 16602中的非气密型化学防护服(2型),这是考虑到该类产品在市场中很少出现,其使用场景难与气密型化学防护服(1型)明显区分,且已在EN标准中予以剔除,ISO 16602标准后续修订也拟将其剔除,因此GB 24539—2021标准的分型不再列入非气密型防护服,以此兼顾与EN标准和ISO标准的一致性。
除此之外,GB标准相比ISO标准分类更加细致,囊括了气密型化学防护服和喷射液密型化学防护服在应急领域应用的产品类型,并赋予了相应的代号“-ET”,兼顾考虑了化学防护类服装标准的统一性,将GB 24540—2009中织物酸碱类化学防护服兼并进来,从而形成了一个广泛、兼容的大标准,具有显著的一致性和系统性。
2.1 气密型化学防护服
GB 24539—2021标准明确了气密型化学防护服(1型)采用全包覆式化学防护服设计,将其分为内置自给式呼吸器、外置自给式呼吸器和通过外部呼吸气源向防护服提供正压的气密型化学防护服。设计明确1a型和1c型化学防护服需安装两个及以上单向排气阀,1b型化学防护服需安装1个及以上单向排气阀,且在从服装内部向环境排气时,能完全阻止外部气体逆向流入。眼面部的透明视窗应满足观察需求,与旧版标准相比,增加了必要时供应商应提供防雾措施的要求。
与旧版标准相比,GB 24539—2021标准更加侧重整体防护性能,要求气密型化学防护服每件产品均应通过气密性测试,且对面罩未永久固定在服装上的1b及1c型化学防护服还应通过向内泄漏率测试。
2.2 气密型化学防护服-ET
GB 24539—2021标准修改了气密型化学防护服-ET的分型(1a-ET型和1b-ET型),明确清洁气源为自给式呼吸器(内置1a-ET型或外置1b-ET型);增加了产品整体气密性测试要求和面罩未永久固定在服装上的1b-ET型化学防护服的内泄漏率测试要求,整体防护性能要求更加完善。
2.3 液密型化学防护服
GB 24539—2021标准中喷射液密型和泼溅液密型化学防护服的设计要求与旧版标准相比无明显变化。
2.4 固体颗粒物化学防护服
GB 24539—2021标准增加了对固体颗粒物整体性能的设计要求:应通过固体颗粒物向内泄漏率试验,增加了对服装整体性能的测试与评估。
2.5 有限泼溅型化学防护服
GB 24539—2021标准新增了有限泼溅型化学防护服,并对其提出了设计要求:至少提供对穿着者躯干、手臂和腿部的防护,应满足拒液性能要求,同时应通过有限液体泼溅试验。同时,该部分增加了面料的拒液性能技术要求,需采用喷淋测试方法,检测织物表面的抗湿能力。
2.6 织物酸碱类化学防护服
GB 24539—2021标准新增了织物酸碱类化学防护服分型,并明确了其设计要求。
GB 24539—2021标准增加了部分型号防护服的检测项目及测试方法,完善了化学防护服整体性能测试的试验条件和测试条件,调整了面料的技术指标要求。
3.1 整体性能要求
旧版被代替的三个标准中涉及服装整体防护性能的指标有:气密性、液体泄漏性能、液密喷射、液密泼溅、固体颗粒物向内泄漏率。新版标准为兼顾各类型防护服装的设计特点以及相关的性能要求,将服装整体防护性能技术指标调整为:气密性、向内泄漏率、液密喷射、液密泼溅、有限液密泼溅、固体颗粒物向内泄漏率、实用性能,删除了液体泄漏性能1项,增加了向内泄漏率、有限液密泼溅、实用性能共3项,总体上整体性能指标由5项调整为7项,下文会进行详述。
为保持与ISO 16602等国际主流标准的一致性,新版标准增加了气密型化学防护服的向内泄漏率要求(采用氯化钠气溶胶或六氟化硫气体,评估其气密性和完整性),但1a(或1a-ET)、1b(或1b-ET)、1c型的要求各不相同,1a(或1a-ET)不需做此项检测;1b(或1b-ET)只有当面罩未永久固定在服装上时,需要做此项测试;1c则要求必须做此项检测。鉴于气密型化学防护服通常采用全包覆式结构,一般尺寸偏大、结构宽松,为更加科学评估该型服装的实用性,通过系列规范动作观察服装对于受试者的限制,评估由于人员动作产生的服装实质性干涉甚至破损,故此增加了气密型化学防护服实用性能评估项目。
新版标准取消了液体泄漏性能,该指标主要用于约束旧版标准中气密型化学防护服1-ET和非气密型化学防护服2-ET,但该方法与液密喷射的测试方法类似,且测试时间较短,要求宽松,故予以了取消。
由于新版标准新增了有限泼溅类、织物酸碱类两型服装,对应增加了有限液密泼溅的性能要求和测试方法(方法3),并和完善后的液密喷射测试方法(方法1)、液密泼溅测试方法(方法2)共同整合到附录C“化学防护服液密性能测试方法”,采用真实人体作为测试对象,通过较低流量泼溅测试溶液,检查化学防护服的内表面和人体测试对象穿着的吸水性指示服外表面,比对沾污面积,以此来评估服装是否满足整体性能要求。
服装整体性能调整后,性能要求具备清晰的层次对应关系,更加符合各类服装的设计特点和功能定位。
表4 GB 24539—2021服装整体性能要求
服装整体防护性能 | 气密型化学防护服 | 液密型化学防护服 | 固体颗粒物化学防护服 | 有限泼溅化学防护服 | 织物酸碱类化学防护服 | |||
气密型化学防护服 | 气密型化学防护服-ET | 喷射液密型化学防护服 | 喷射液密型化学防护服-ET | 泼溅液密型化学防护服 | ||||
类别代号 | 1 | 1-ET | 3 | 3-ET | 4 | 5 | 6 | 7 |
整体气密性 | √ | √ | ||||||
向内泄漏率 | √* | √* | ||||||
液密喷射 | √ | √ | ||||||
液密泼溅 | √ | |||||||
固体颗粒物向内泄漏率 | √ | |||||||
有限液密泼溅 | √ | √ | ||||||
实用性能 | √ | √ | ||||||
*注:1a(或1a-ET)无需进行此项测试;1b(或1b-ET)当面罩未永久固定在服装上时,需要进行此项测试;1c要求必须进行此项测试。
3.2 面料性能
3.2.1 化学防护性能
1)渗透性能
在GB 24539—2009标准的基础上,GB 24539—2021标准对各型服装的化学防护性能要求进行了重新梳理,对于1-ET和3-ET型服装分别要求至少测试15和12种化学品,测试对象更加丰富,体现了显著的广谱性,而对于1和3型服装则相应降低被测化学物质种类要求,更加贴合市场应用需求。
同时,GB 24539—2021沿用了GB 24539—2009中化学物质的种类及数量,保持了与ISO和EN标准的一致,均采用透过时间测试结果的最小值进行判定。两版标准中气密型化学防护服(1-ET型)物质种类及渗透性能防护等级要求维持不变。由于GB 24539—2021中新增了气密型化学防护服(1型),故对其做出了化学物质种类不少于12种及渗透性能均不低于3级的要求。
对于喷射液密型化学防护服(3-ET型),新版标准中其化学防护性能要求发生了明显变化,防护对象由原来的至少1种液体化学品不低于3级变更为至少12种化学物质不低于2级,且同样要求所有化学物质的测试结果均列入产品技术说明书中。
对于喷射液密型化学防护服(3型)和泼溅液密型化学防护服(4型),新版标准仅将化学物质由旧版的液态化学物质调整为气态或液态化学物质均可,仍不限定具体的物质种类。
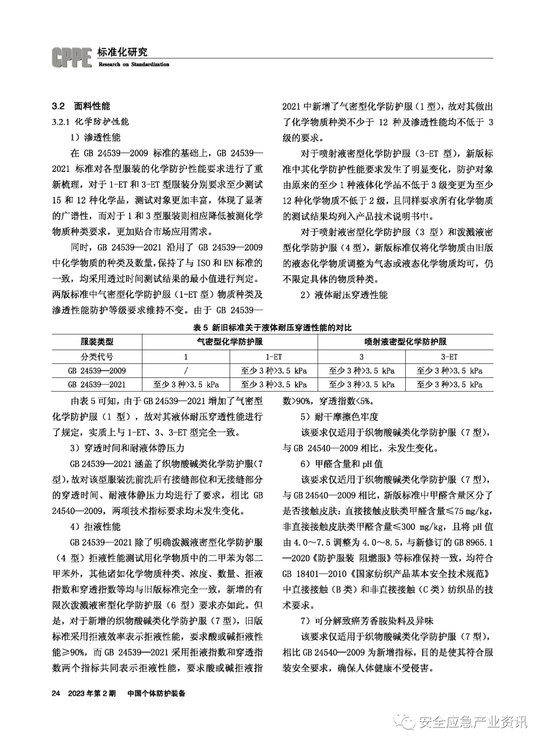
2)液体耐压穿透性能
表5 新旧标准关于液体耐压穿透性能的对比
服装类型 | 气密型化学防护服 | 喷射液密型化学防护服 | ||
分类代号 | 1 | 1-ET | 3 | 3-ET |
GB 24539—2009 | / | 至少3种>3.5 kPa | 至少3种>3.5 kPa | 至少3种>3.5 kPa |
GB 24539—2021 | 至少3种>3.5 kPa | 至少3种>3.5 kPa | 至少3种>3.5 kPa | 至少3种>3.5 kPa |
由表5可知,由于GB 24539—2021增加了气密型化学防护服(1型),故对其液体耐压穿透性能进行了规定,实质上与1-ET、3、3-ET型完全一致。
3)穿透时间和耐液体静压力
GB 24539—2021涵盖了织物酸碱类化学防护服(7型),故对该型服装洗前洗后有接缝部位和无接缝部分的穿透时间、耐液体静压力均进行了要求,相比GB 24540—2009,两项技术指标要求均未发生变化。
4)拒液性能
GB 24539—2021除了明确泼溅液密型化学防护服(4型)拒液性能测试用化学物质中的二甲苯为邻二甲苯外,其他诸如化学物质种类、浓度、数量、拒液指数和穿透指数等均与旧版标准完全一致,新增的有限次泼溅液密型化学防护服(6型)要求亦如此。但是,对于新增的织物酸碱类化学防护服(7型),旧版标准采用拒液效率表示拒液性能,要求酸或碱拒液性能≥90%,而GB 24539—2021采用拒液指数和穿透指数两个指标共同表示拒液性能,要求酸或碱拒液指数>90%,穿透指数<5%。
5)耐干摩擦色牢度
该要求仅适用于织物酸碱类化学防护服(7型),与GB 24540—2009相比,未发生变化。
6)甲醛含量和pH值
该要求仅适用于织物酸碱类化学防护服(7型),与GB 24540—2009相比,新版标准中甲醛含量区分了是否接触皮肤:直接接触皮肤类甲醛含量≤75 mg/kg,非直接接触皮肤类甲醛含量≤300 mg/kg,且将pH值由4.0~7.5调整为4.0~8.5,与新修订的GB 8965.1—2020《防护服装 阻燃服》等标准保持一致,均符合GB 18401—2010《国家纺织产品基本安全技术规范》中直接接触(B类)和非直接接触(C类)纺织品的技术要求。
7)可分解致癌芳香胺染料及异味
该要求仅适用于织物酸碱类化学防护服(7型),相比GB 24540—2009为新增指标,目的是使其符合服装安全要求,确保人体健康不受侵害。
3.2.2 物理防护性能
1)耐摩损性能及耐屈挠破坏性能
GB 24539—2021对于耐磨损和耐屈挠破坏性能的循环次数要求相比旧版标准有明显调整,总体虽然仍为6级,但循环次数整体有所降低(具体变化详见表6和表7),更加贴近当前行业面料破坏时的实际循环次数水平,但并不代表材料的耐磨损或耐屈挠破坏性能有所下降,这是因为新版标准对耐磨损性能和耐屈挠破坏性能的测试方法进行了革新,破坏终点判断均由旧版标准的主观观察调整为主观观察和客观测试相结合的方法,更加具有实用性和重复性。
表6 耐磨损性能分级对比
耐磨损性能级别 | 1 | 2 | 3 | 4 | 5 | 6 |
GB 24539—2009标准 | >10 | >100 | >500 | >1000 | >1500 | >2000 |
GB 24539—2021标准 | >10 | >40 | >100 | >400 | >1000 | >2000 |
表7 耐屈挠破坏性能分级对比
耐屈挠破坏级别 | 1 | 2 | 3 | 4 | 5 | 6 |
GB 24539—2009标准 | >1000 | >2500 | >5000 | >15000 | >40000 | >100000 |
GB 24539—2021标准 | >500 | >1250 | >3000 | >8000 | >20000 | >50000 |
对于耐磨损性能,旧版标准中气密型化学防护服(1-ET型)、喷射液密型化学防护服(3和3-ET型)面料的耐磨损性能均应不低于3级(>500次),而泼溅液密型化学防护服(3型)及颗粒物防护服(4型)的耐磨损性能应不低于1级(>10次);但在新版标准中,气密型化学防护服(1、1-ET型)、喷射液密型化学防护服(3和3-ET型)面料的耐磨损性能均调整为应不低于3级(>100次),泼溅液密型化学防护服(4型)、颗粒物防护服(5型)及有限泼溅液密型化学防护服(6型)耐磨损性能均调整为不应低于1级(>10次)。
对于耐屈挠破坏性能,旧版标准中气密型化学防护服(1-ET型)面料的耐屈破坏性能应不低于4级(>15 000次),其他类型化学防护服面料的耐屈破坏性能应不低于1级(>1 000次);而新版标准中气密型化学防护服(1-ET型)面料的耐屈破坏性能要求不低于4级(>8 000次),其他类型化学防护服面料的耐屈破坏性能要求不低于1级(>500次)。可见防护级别虽然一致,但要求的循环破坏次数并不一致,减少了近一半。
2)撕破强力和断裂强力
该要求GB 24539—2021和GB 24540—2009相比,撕破强力、断裂强力的分级及各级对应强力值,包括织物酸碱类化学防护服面料的强力下降率均未发生变化。
3)抗刺穿性
新版标准中面料抗刺穿性仍划分为6级,各级对应的抗刺穿强力值未发生变化。但是,气密型化学防护服(1-ET型)的抗刺穿强力由旧版标准的不低于3级调整为新版的不低于2级,同时新增了有限泼溅化学防护服(6型)及织物酸碱类化学防护服(7型)抗刺穿性不低于1级的要求,各型产品的抗刺穿性要求变化见表8。
表8 抗刺穿性级别要求对比
服装型号 | GB 24539—2009标准 | GB 24539—2021标准 |
气密型化学防护服(1-ET型) | ≥3级 | ≥2级 |
气密型化学防护服(1型) | 无 | ≥2级 |
非气密型化学防护服(2-ET型) | ≥2级 | 取消 |
喷射液密型化学防护服(3、3-ET型) | ≥1级 | ≥1级 |
泼溅液密型化学防护服(4型) | ≥1级 | ≥1级 |
固体颗粒物化学防护服(5型) | ≥1级 | ≥1级 |
有限泼溅化学防护服(6型) | 无 | ≥1级 |
织物酸碱类化学防护服(7型) | 无 | ≥1级 |
面料耐高低温性能是通过在高低温下面料的断裂强力损伤情况进行量化判定的。旧版标准要求面料经过70 ℃或-40 ℃预处理8 h后,面料断裂强力下降不大于30%,而在GB 24539—2021标准中将低温处理温度调整为-30 ℃,更加宽松,这主要是考虑到我国地理位置-40 ℃的实际工况较少,且部分化学物质如酸碱等在极低温度下相态发生变化,威胁相应下降。
3.3 防护视窗、手套和靴/鞋材料性能
新版标准中,化学防护视窗、手套和化学防护靴/鞋材料评估项目见表9,相较旧版标准无明显变化,只是要求将各材料化学物质的渗透性能结果列入生产商提供的产品技术说明书中。
表9 防护视窗、手套和靴/鞋材料评估性能
部件类别 | 测试项目 | 气密型 | 液密型 | 固体颗粒物化学防护服 | 有限泼溅化学防护服 | 织物酸碱类化学防护服 | |||
气密型化学防护服 | 气密型化学防护服-ET | 喷射液密型化学防护服 | 喷射液密型化学防护服-ET | 泼溅液密型化学防护服 | |||||
化学防护视窗 | 渗透性能 | √ | √ | ||||||
抗刺穿性能 | √ | √ | |||||||
化学防护手套 | 渗透性能 | √ | √ | ||||||
液体耐压穿透性能 | √ | √ | |||||||
化学防护靴/鞋 | 渗透性能 | √ | √ | ||||||
液体耐压穿透性能 | √ | √ | |||||||
3.4 接缝性能
GB 24539—2021标准对于各接缝部位的性能要求见表10,删除了泼溅液密型化学防护服(4型)的液体耐压穿透性能,代之增加了化学品渗透性能测试。这是因为泼溅时液体的压力一般较低,通常达不到液体耐压穿透测试所用的压力值,固以化学品渗透性能替代更加贴合实际应用。
表10 接缝性能评估项目
部件类别 | 测试项目 | 气密型化学防护服 | 液密型化学防护服 | 颗粒物防护服 | 有限泼溅型化学防护服 | 织物酸碱类化学防护服 | |||
气密型化学防护服 | 气密型化学防护服-ET | 喷射液密型化学防护服 | 喷射液密型化学防护服-ET | 泼溅液密型化学防护服 | |||||
类别代号 | 1 | 1-ET | 3 | 3-ET | 4 | 5 | 6 | 7 | |
接缝性能 | 渗透性能 | √ | √ | √ | √ | √ | |||
液体耐压穿透性能 | √ | √ | √ | √ | |||||
接缝强力 | √ | √ | √ | √ | √ | √ | √ | √ | |
4.1 向内泄漏率
新标准中增加了向内泄漏率及测试方法,采用两种测试方法,分别使用氯化钠和六氟化硫作为试剂,检测仓内连续流动着有恒定浓度的测试试剂,对被测服装内的空气取样,确定测试试剂的含量,以此评价化学防护服的整体防护性能。
4.2 固体颗粒物向内泄漏率
GB 24539—2021相比旧版增加了固体颗粒物向内泄漏率要求,具体方法按照附录D“固体颗粒物化学防护服向内泄漏率的测试方法”,使用氯化钠为试剂,标准的氯化钠颗粒气溶胶通入检测仓并保持至相对稳定状态,由颗粒物检测器在固定的取样点测量被测服装内的氯化钠颗粒气溶胶质量浓度,评价防护服对颗粒物的整体防护性能。
4.3 实用性能
防护装备应保证穿着者人身安全免受外界环境的威胁,特别是高危环境,因此需要实际试穿评估和穿戴试验。新版标准增加了实用性能的技术要求和测试评估方法,按照附录E“实用性能测试评估的受试者动作”,受试者完成规定动作,并对相关因素进行主观评价并记录。
4.4 整体性能测试的温湿度预处理和测试条件
新版标准在化学防护服整体性能测试中增加了温湿度预处理的试验方法。此部分考虑了防护服整体的环境适应性,经过高低温和湿度处理,评价化学防护服在经过高低温和湿度处理后安全性、完整性和性能的变化。
4.5 面料性能测试的预处理与测试条件
防护服面料多由多层织物和材料组合而成,新版标准在化学防护服面料性能测试中增加了预处理和测试条件,避免了因清洗、温湿度差异等条件变化引起的样品性能变化。
4.6 面料耐磨损和耐屈挠破坏性能
欧盟标准非常重视对面料耐用性能如耐磨、耐屈挠破坏性的评判。人体在穿着防护服进行动作时会造成面料反复摩擦及折叠,但这种物理作用给面料带来的破坏作用是微观及逐步进行的,仅目视或显微镜观察并不足以客观评估面料的破坏程度,因此GB 24539—2021在修订过程中,参照了ISO 和EN标准的经验,在目视观察的基础上,增加了面料耐磨损和耐屈挠破坏性的量化测试及终点判定方法,替代旧版标准仅依靠目测的单一判定方法。通过测试能够量化评判防护服的耐磨损和耐屈挠级别,保证了试验、检验等工作结果的准确一致,具有重要意义。
综上,GB 24539—2021紧跟了国内外相关标准的最新修订动态,兼顾化学防护服装在国内的品种类型、功能要求、测试能力和手段等实际应用情况,重新修订了部分内容,使得新标准在技术内容和测试方式上更加精准可靠,化学防护服的分型、分级、设计要求、技术要求和试验方法等更加合理便捷,实现了与相关国际标准的统一与兼容,更加科学与系统,具有广阔的推广前景。









聚焦智慧应急 打造专业大展 2023国际安全和应急博览会将整合至2023中国国际应急管理展览会,并于11月在北京举办 油气泄漏红外光谱气云成像监测预警技术|中国应急展新技术 全球在研最大水陆两栖飞机:“鲲龙”AG600|中国应急展新技术

ISEE2022回顾


发 布:2023中国国际应急管理展览会组委会
出 品:北京朗泰华科技发展中心
(应急管理部国际交流合作中心所属企业)
网 址:www.ESindustry.com.cn
www.isee-cefe-interschutz.com
微 博:安全应急产业资源网
头条号:朗泰华科技
抖音号:朗泰华科技
微信公众号∣视频号:安全应急产业资讯
(行业资讯∣权威资料∣独家资源)
微信号:safeworker (转载申请∣入群交流∣投稿咨询)

