信宇人:主营锂电池干燥设备,氢燃料、医疗设备暂未形成收入。
公司概况
公司是专注于高端装备的国家级高新技术企业,主要从事以锂离子电池干燥设备和涂布设备为核心的智能制造高端装备的研发、生产及销售,产品主要包括锂离子电池生产设备及其关键零部件和其他自动化设备,为锂离子电池、光电、医疗用品、氢燃料电池等行业客户提供高端装备和自动化解决方案。

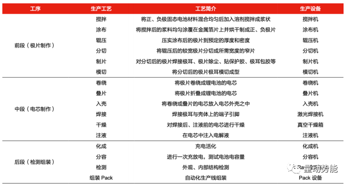
产品主要应用于锂离子电池制造全流程干燥及涂布、辊压、分切、自动化装配等工序。公司可提供锂离子电池干燥与涂布系统解决方案,并开发出锂离子电池极片连续成套自动生产线及智能控制系统。
01
主要产品及应用
按应用领域划分,公司产品可分为锂离子电池生产设备及其关键零部件、其他自动化设备。
(1)锂离子电池生产设备及其关键零部件






(2)其他自动化设备


02
主营产品及盈利情况
信宇人近三年营收情况:

通过其营收情况来看,锂电池设备占据主营收入,其中锂电池干燥设备占据超50%以上份额,涂布设备占据20%以上份额,其医疗相关设备近两年收缩,暂无销售。

2020-2022 年分别实现营业收入 2.40 亿元/5.37 亿元/6.69 亿元,三年营业收入的年复合增速 73.60%; 实现归母净利润 0.14 亿元/0.60亿元/0.67 亿元,公司于 2020 年转亏为盈。最新报告期,2023Q1 公司实现营业收入 0.70 亿元,同比增长 75.56%; 实现归母净利润-0.18 亿元,同比变动31.27%
2021-2022前五大客户情况:



其客户主要系国内一线电池厂商,包括比亚迪、道明光学、蜂巢、孚能等,前五大客户销售占据超50%。
03
行业前景

从价值量来看,锂离子电池生产前段、中段、后段设备成本占比分别为35%、35%、30%。其中,涂布机价值量占比约 15%。而除水作为保证电池寿命的根本,在极片制作、电芯制作的涂布、注液等工艺环节均涉及,在产业链中具有重要地位。
高工产业研究院数据显示,2021 年中国锂电设备国产化率超过 90%,在锂电干燥设备领域,国内干燥技术也已实现对国际先进技术的超越,下游主要锂电厂商如宁德时代、比亚迪等基本采用国产干燥设备,国产化率同样超过 90%,市场增量主要来源于国内锂电厂商的扩产。

根据主要锂电厂商扩产计划,预计未来三年锂电设备投资金额将达到 4,794亿元,而公司主营的锂电池干燥设备、涂布设备、辊切设备在锂电池设备中分别占比约 5%、15%和 13%,预计未来三年的市场规模将分别达到 239.70 亿元、719.10 亿元和 623.22 亿元,市场空间广阔。
点评:信宇人主要产品集中在锂电池干燥、涂布设备上,其他相关产品还没有形成营业收入,没有什么亮点,只能当做一般的跟随品种。
市场地位:


总的来说,信宇人在锂电池设备类能拿得出手的就是干燥设备,国内干燥设备做的好的主要有时代高科、大成精密、镭煜科技、鹏翔运达、信宇人等,目前只有信宇人上市,根据市场份额划分,时代高科占30%,鹏翔、雷煜分别占据16%、12%,信宇人和大成精密个占据6%左右。
04
核心逻辑
信宇人目前主营锂电池设备类,切入干燥、涂布环节设备,其中锂电池干燥设备处于第二梯队,而其氢能源、医疗设备暂时没有形成收入,从公司质地来讲,处于锂电池设备类中游水平,不是龙头没有什么亮点,跟随行业特征明显,22年营收6.6亿,净利润0.6亿,目前市值40亿,对比利元亨22年营收42亿,净利润2.8亿,目前市值60亿,明显看出信宇人处于高估水平,现在只有次新价格博弈空间,没有投资价值介入机会。
风险提示:注意行业竞争加剧、外部制裁、增长不及预期等风险带来的波动。