

点击上方蓝字关注我们

南方电网公司2023年主网一次设备第三批批次招标项目招标公告
发布时间:2023-08-17
南方电网公司2023年主网一次设备第三批批次招标项目招标公告
(招标编号:CG2700022001612420)
一、招标条件
南方电网公司2023年主网一次设备第三批批次招标项目(编号CG2700022001612420),已由项目审批机关批准,项目资金来源已落实,招标人为中国南方电网有限责任公司。本项目已具备招标条件,现进行公开招标。
二、项目信息
(一)项目名称:南方电网公司2023年主网一次设备第三批批次招标项目
(二)招标编号:CG2700022001612420
(三)招标人:中国南方电网有限责任公司
(四)采购方式:公开招标
(五)招标方式:专项
(六)项目类别:货物
(七)资金来源:已落实
本项目采用融资租赁合同的物资如下:

业务范围:办理国企电商平台入驻;国网、南网招标培训、南网资格预审辅导;国网供应商资质能力信息核实“一纸证明”办理;检测报告、校准报告、AAA信用等级、三大体系认证、南网互联互通、银行保函、异地跨省售后服务、杂志广告、微信公众广告、抽样检测咨询陈老师:18538506381(同微)

注:
1、可开展融资租赁业务的范围应属于单项合同金额在100万元及以上的基建项目,且符合上述指导目录中相关物资品类。
2、中标结果发布后的30天内,由各分省公司按中标结果通知签订合同(各标包须按合同文本要求和南网融资租赁有限公司签订三方合同,储备等有相关要求的物资融资租赁关系可提前结束)。
(八)资格审查方式:应用投标截止时间前通过南方电网公司供应商资格预审结果/资格后审
110kV半封闭紧凑式组合开关电器(HGIS)、110kVSF6气体变压器、500kV瓷柱式高压交流SF6断路器采用资格后审方式。
其他标的/标包应用投标截止时间前通过南方电网公司供应商资格预审结果。

(九)招标代理机构:南方电网供应链集团有限公司
三、项目概况和招标范围
(一)项目概况:
按南方电网公司2023年集团物资采购工作计划,超高压公司,广东、广西、云南、贵州、海南电网公司和深圳供电局等单位上报了主网一次设备的有关需求,南方电网公司按年度采购计划组织开展本批次的招标工作。本项目为非涉密项目。本项目为集团采购项目。
(二)招标范围
见公告附件。
(三)标的物清单
每个标包具体需求明细见公告附件。

备注:特殊包不列入最大中标包数限制范围。
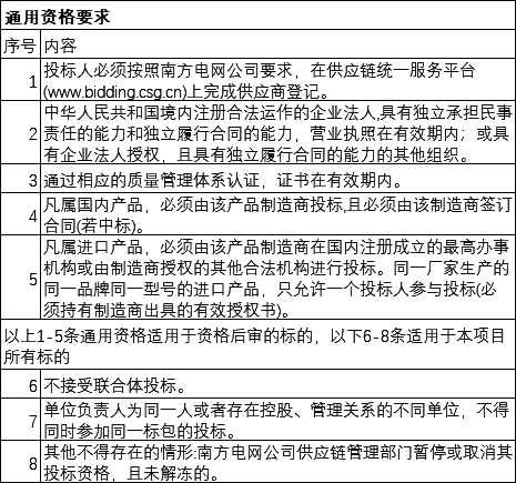
四、投标人资格要求


注:
1.业绩要求时间以月为单位,近三年为投标截止时间前36个月。
2.如包内存在不同类别的设备材料,投标人须分别满足包内各类别设备材料的商务资格及技术要求方可视为满足此包的资格要求。
3.对于同一标包内的特殊要求设备、新产品或个别规格超出了上述要求的非标设备,由评标委员会参照资格要求进行评议,决定是否认同其符合资格。
五、招标文件获取
在本项目招标文件发售截止时间前完成南方电网公司供应链统一服务平台(新平台)供应商登记(登录网址:www.bidding.csg.cn)(具体见《供应链统一服务平台登录及业务说明操作指引》,具体下载路径为:http://www.bidding.csg.cn/down/1200297623.jhtml)提交登记信息时请选择“中国南方电网有限责任公司”为审核单位,已完成本步骤的可忽略。供应商要为注册登记、审核预留足够的时间,由于自身原因无法及时获取招标文件的,后果由供应商自行承担。
(二)数字证书办理
在本项目投标文件递交截止时间前完成供应商数字证书办理(办理流程见网站下载中心数字证书办理指南),已完成本步骤的可忽略。供应商要为数字证书办理预留足够的时间,由于自身原因造成无法投标的,后果由供应商自行承担。
(三)招标文件获取
凭系统账号、密码登陆供应链统一服务平台,确定要获取的项目、标的、标包,在系统下载加盖南方电网供应链集团有限公司电子章的电子版招标文件。
本次采购在供应链统一服务平台(新系统)中开展,具体操作路径如下:
购标路径:门户网站->点击供应商登录->选择供应链统一服务平台(新系统)->购标管理;
投标路径:门户网站->点击供应商登录->选择供应链统一服务平台(新系统)->投标管理;
服务费缴纳路径:门户网站->点击供应商登录->选择供应链统一服务平台(新系统)->服务费与退费;
投标助手下载路径:门户网站->点击供应商登录->选择供应链统一服务平台(新系统)->购标管理-项目参加及文件下载-可下载项目。
(四)供应链统一服务平台发售标书时间
供应链统一服务平台发售标书时间:2023年8月17日15时00分至2023年8月23日17时00分。过期无法获取。
(五)供应商登记、供应链统一服务平台操作、数字证书办理咨询电话
供应商登记咨询电话:4008100100转1
供应链统一服务平台操作咨询电话:4008100100转3
数字证书办理咨询电话:400-666-3999
电话咨询时间:周一至周五上午8:30-12:00,下午14:00-17:00
六、投标文件的制作和递交
(一)投标文件递交方式
1.通过南方电网供应链统一服务平台(www.bidding.csg.cn)递交投标文件,并以此为准;
2.本次招标采用全电子无纸化投标,投标人必须于规定的截标时间前按招标文件要求在南方电网公司供应链统一服务平台完成投标文件上传,无需再另行制作并递交纸质版投标文件及U盘电子版投标文件。未按要求在南方电网公司供应链统一服务平台制作或上传投标文件的,造成的一切后果由投标人自行承担。
(二)投标文件递交时间、截止时间
供应链统一服务平台投标文件开始递交时间:2023年8月17日17时00分,截止时间:2023年9月18日9时30分00秒。
(三)投标保证金
保证金按标的收取,金额见下表:

(四)计算机硬件特征码审查要求
为进一步规范招投标活动,维护公平竞争的市场环境,本项目对投标人在招标文件下载、投标文件制作及上传过程中产生的计算机硬件特征码严格审查。投标人如存在以下任一情形,由评标委员会对其作否决投标处理:
1.与其他投标人下载招标文件的IP地址、投标文件的CPU序列号及硬盘序列号三者同时一致;
2.与其他投标人上传投标文件的IP地址、投标文件的CPU序列号及硬盘序列号三者同时一致;
3.与其他投标人的投标文件网卡MAC地址一致。
采购项目如评审标的出现上述任一情形,将否决投标人响应本采购项目及同一采购项目后续采购的全部投标文件。
(五)其它注意事项
如投标文件存在围标串标情形的,将依据南方电网公司相关规定,对相关投标人实施不接受投标处罚。请各投标人高度重视投标诚信,对投标文件中存在生产制造能力、业绩合同、发票、服务网点等造假的情形,一经查实,招标人将严格按照国家法律法规及《南方电网公司供货商失信扣分管理细则》等有关制度进行严肃处理。
七、开标时间及地点
开标时间:2023年9月18日9时30分00秒;
开标地点:南方电网供应链统一服务平台。
其它注意事项:本次招标采用在线开标,不设现场开标环节。投标人可于开标结束后三小时内在南方电网供应链统一服务平台上查看项目解密情况,并完成系统确认,如逾期未确认则视为同意开标结果
八、发布公告的媒介
本次招标公告在“中国招标投标公共服务平台(www.cebpubservice.com)及南方电网公司供应链统一服务平台(www.bidding.csg.cn)”上发布。
九、其他公告内容
无
十、监督部门
(一)潜在投标人或者其他利害关系人对本项目的招标文件有异议的,应当在投标截止时间10日前以书面形式提出。异议文件应当包括下列内容:
1.提出异议人的名称、地址及有效联系方式;
2.异议事项;
3.有效线索和相关证明材料。
提出异议人是法人的,异议文件必须由其法定代表人或者授权代表签字并盖章,同时还需提交授权委托书;其他组织或自然人提出异议的,异议文件必须由其主要负责人或提出异议人本人签字,并附有效身份证明复印件,由本人提交。异议人不得以异议为名排挤竞争对手,进行虚假、恶意异议,阻碍招标投标活动的正常进行。
递交方式:通过传真并当面递交。传真:020-38124578,联系电话:4008100100转2。
递交地址:广州市天河区天河路188号新天河宾馆2楼南方电网供应商服务大厅。
(二)投标人(供应商)或者其他利害关系人认为本次采购活动不符合法律、法规、规章规定的,可以向有关监督部门投诉,投诉应有明确的请求和必要的证明材料。
监督投诉机构名称:南方电网公司供应链管理部监督专业团队
监督投诉专用电话:020-36621591
监督投诉专用邮箱:nwgyljd@csg.cn
十一、联系方式
招标人:中国南方电网有限责任公司
联系人:李工
招标代理机构:南方电网供应链集团有限公司
地址:广州市天河路178号
联系人:焦工
电话:4008100100转2转0
附件:
需求分包明细表
招标人(或招标代理机构)主要负责人
或授权的项目负责人(签名):杨锋
招标人或其招标代理机构名称:
南方电网供应链集团有限公司
【盖章位置】
2023年8月17日

业务范围:办理国企电商平台入驻;国网、南网招标培训、南网资格预审辅导;国网供应商资质能力信息核实“一纸证明”办理;检测报告、校准报告、AAA信用等级、三大体系认证、南网互联互通、银行保函、异地跨省售后服务、杂志广告、微信公众广告、抽样检测咨询陈老师:18538506381(同微)
来源:中国南方电网供应链统一服务平台,侵删。
编辑:电网之友编辑整理,转载须注明电网之友。
另:大量电力行业的读者,还有没养成点赞的习惯,希望大家阅读后顺手点亮“在看”,以示鼓励!长期坚持推送真的很不容易,多次想放弃。坚持是一种信仰,专注是一种态度。
长按二维码识别关注
见证更多精彩时刻...
在看点一下 运气不会差
