
各有关单位:

时间地点 | 2023年09月02日-03日
详细地址 | 线上直播
指导单位:
中国生产力促进协会特医食品及生物活性肽工作委员会
特医食品及生物活性肽产业技术创新战略联盟
主办单位:
特医食品研发前沿动态、北京凯晟中食管理咨询中心、特医食品行业供应商联盟、特医食品联盟专家委员会
支持媒体:
特医食品研发前沿动态、营养科技、特医食品行业供应商联盟、食品伙伴网、食品商务网、食品展会大全、食辘网、昊图食品网、中国食品网、中国生物器材网、化工仪器网、微生物发酵、露森科研、环保在线



1、全国营养保健食品、特医食品企业总经理、研发负责人、注册申报等部门负责人。第三方代理申报及检测机构等部门负责人,乳制品企业有关人员等。2、特医食品相关原配料供应商、科研机构及高校师生、上下游生产装备,包装设备,检测机构相关负责人等,其他特医食品有关人员。
会务费用
1. 线上直播:4000元/单位,可安排全公司特医人员参加学习。
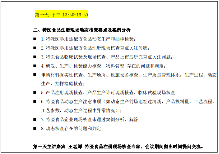
本活动是年度最后一次线上活动。
3.证书说明:
如需要证书者,经考评合格后,由中国食品工业协会营养指导委员会颁发的《公共营养师》培训合格证书(长期有效),证书费用1200元,(含资料费、考核评审费),由国际自我保健基金会颁发的《ISF国际注册营养师》能力测评证书(长期有效),证书费用2000元,(含资料费、考核评审费),全国通用,联网查询,是相关人员上岗、考核和能力评价的重要依据。我中心与市场监管总局认证认可技术研究中心合作招生《食品安全员》培训费用2000元/人,《食品安全管理师》培训费用3500元/人,《食品安全总监》培训费6800元/人,经线上学习并考试通过后,由市场监管总局认证认可技术研究中心颁发能力验证证书。
参加会议及宣传、大会发言联系会议负责人:
联系人:马超 13240487419
邮 箱:1683101345@qq.com

(识别二维码在线报名)