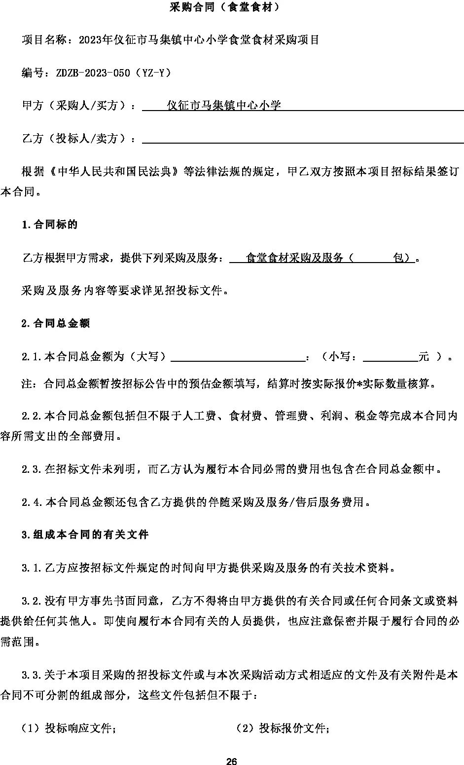
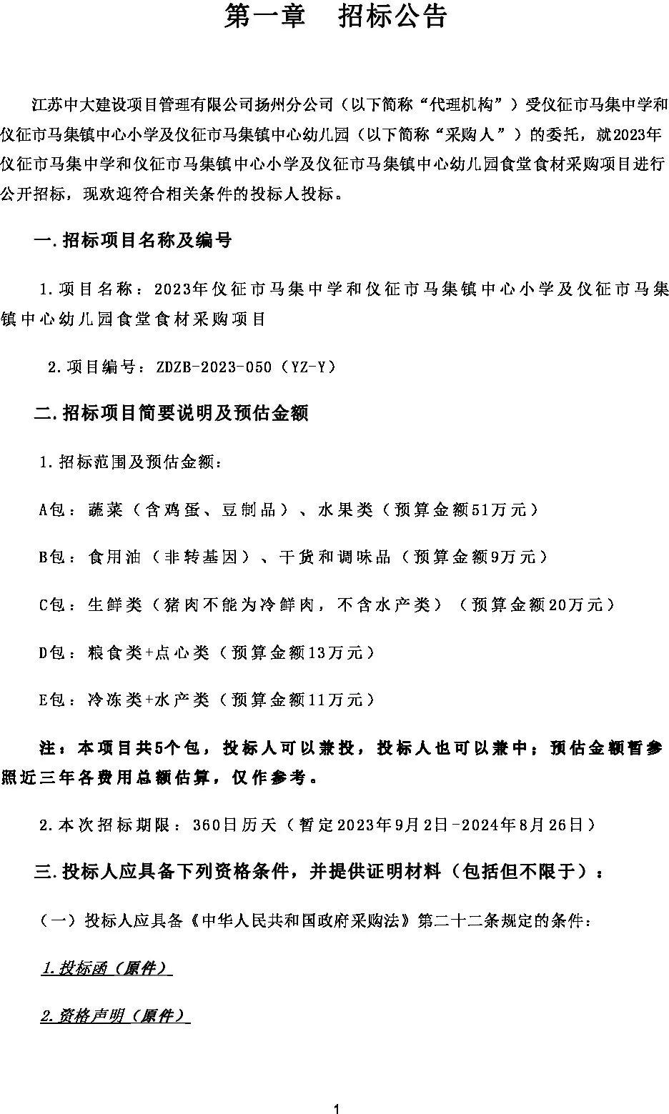
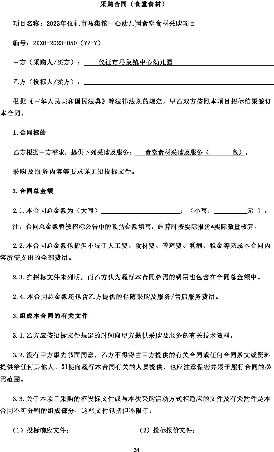
招投标信息
公开招标丨2023年马集镇教育系统各学校食堂食材采购项目公开招标文件
2023-08-17 08:53

马集镇教育系统食堂食材公开招标文件


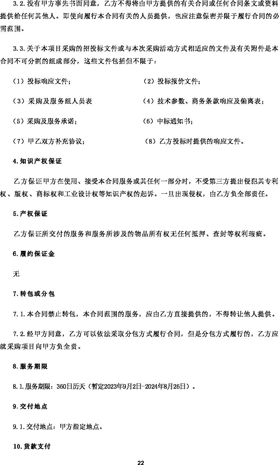
    采编|舒德斌

    审核|总务处

 一间23亩的大教室     一所懂教育的小学

发表评论
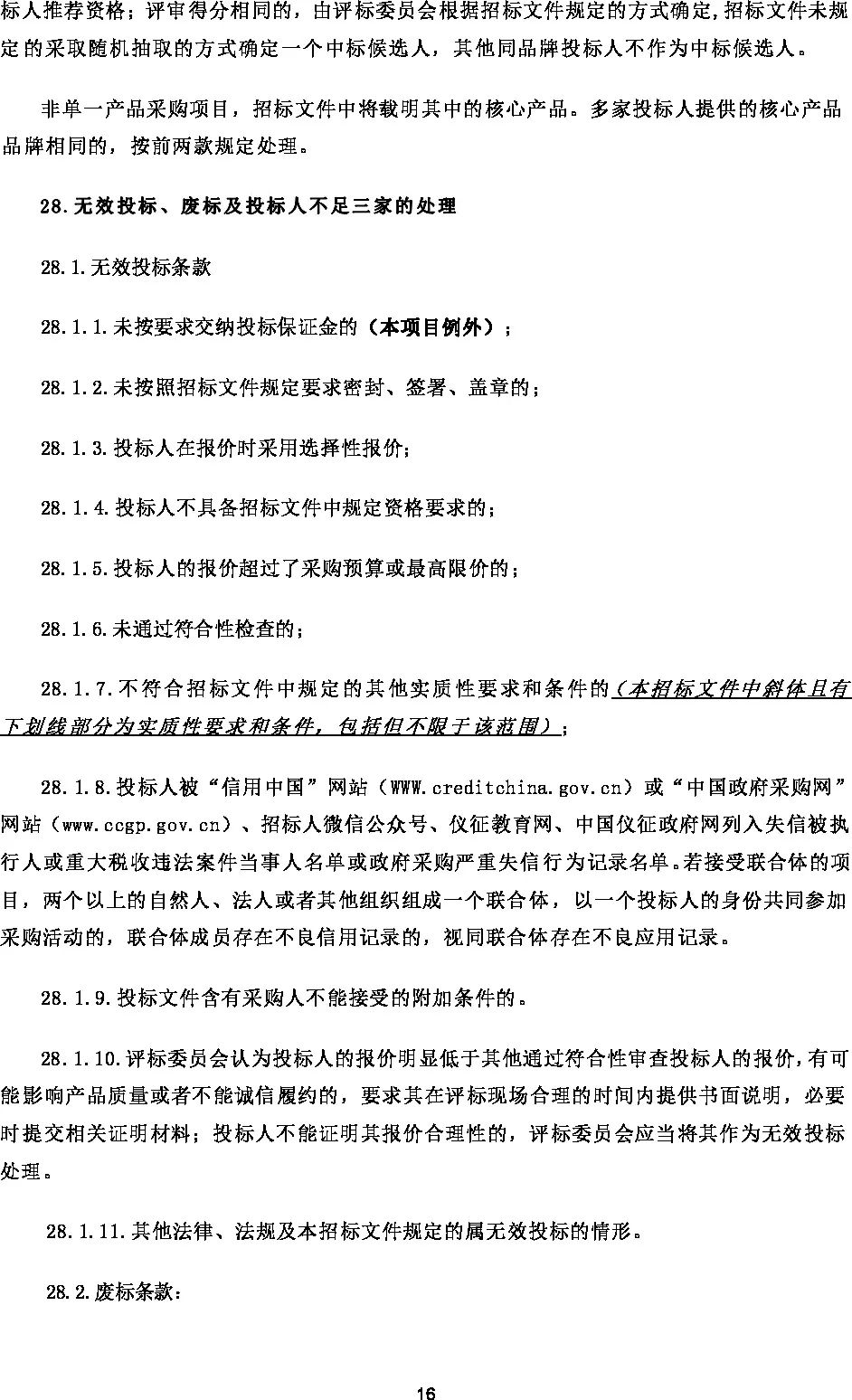
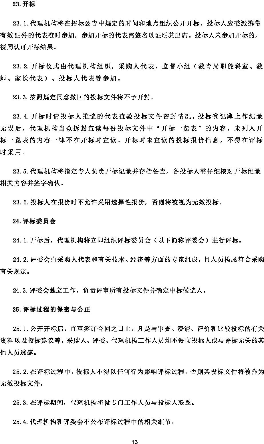
0评