社会热点
良品铺子SWOT分析
2025-12-23 14:02
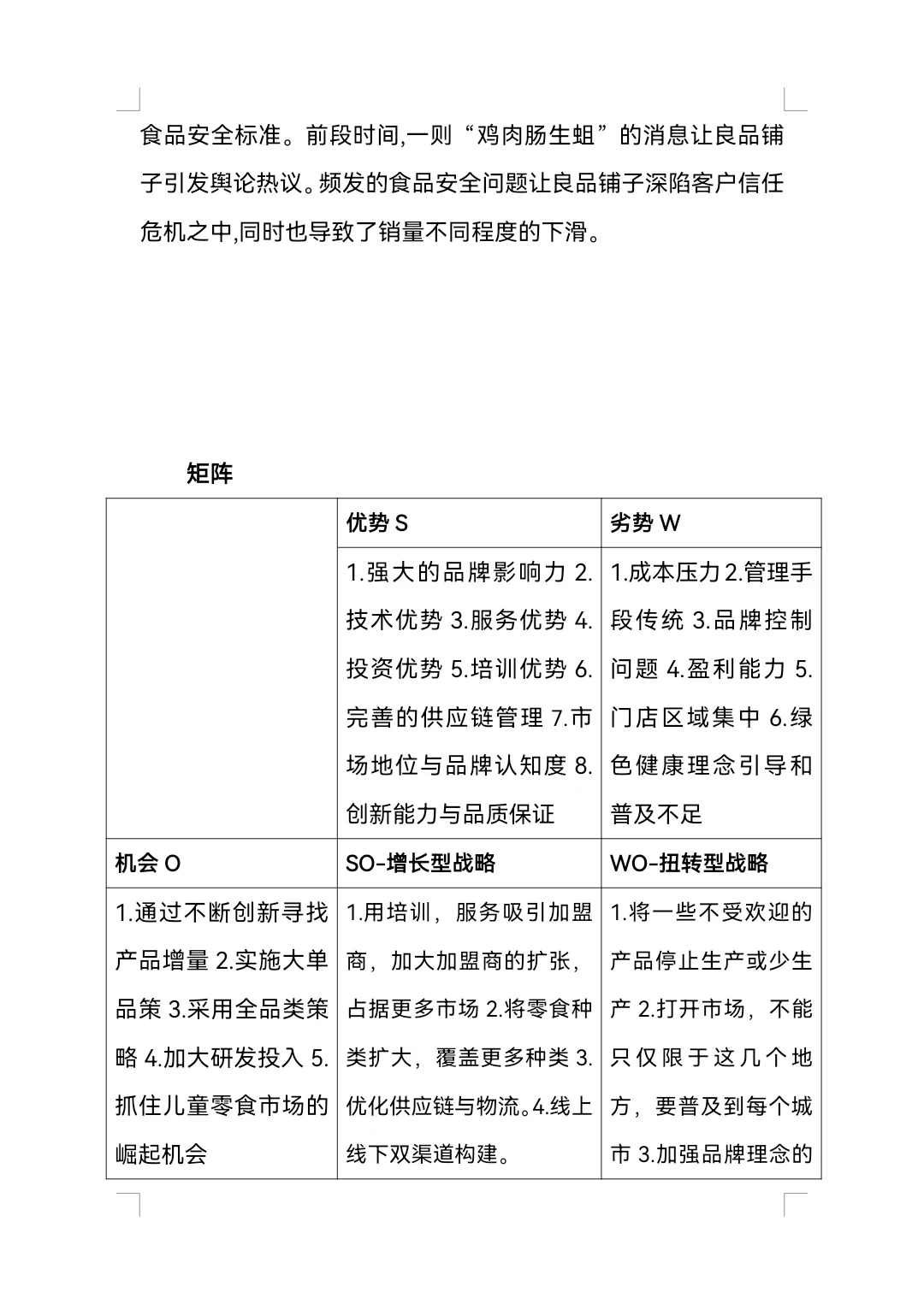
良品铺子SWOT分析

良品铺子SWOT分析

良品铺子SWOT分析

良品铺子SWOT分析

良品铺子SWOT分析

良品铺子SWOT分析

良品铺子SWOT分析

良品铺子SWOT分析

良品铺子SWOT分析

#市场营销笔记 #市场营销 #SWOT分析 #干果零食 #良品铺子
如有任何问题随时滴滴滴!
欢迎借鉴
没有隐藏
发表评论
0评