社会热点
干货‼️企业估值|EV/EBITDA估值法
2025-12-23 12:53
干货‼️企业估值|EV/EBITDA估值法

干货‼️企业估值|EV/EBITDA估值法

干货‼️企业估值|EV/EBITDA估值法

干货‼️企业估值|EV/EBITDA估值法

干货‼️企业估值|EV/EBITDA估值法

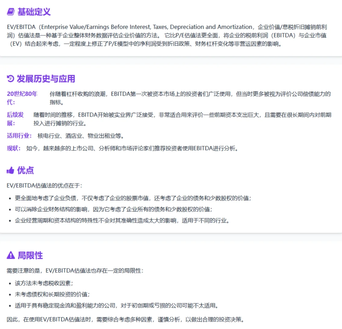
EV/EBITDA估值法是一种综合考虑企业整体财务状况的估值方法,能够有效消除不同财务结构对企业价值评估的影响, 特别适用于资本支出巨大且需要长期摊销的行业。本页面详细解析了这一估值方法的核心内容。

如果您有任何企业方面的疑惑,欢迎点击左下角的“咨询”立即联系我们~
关注小哲,领取一份企业估值方法大全文档
我们将分享更多相关案例拆解和股权设计、企业管理等干货

#财务分析 #企业估值 #股权分配 #股权 #股权架构 #项目管理 #全球价值链 #资产评估 #商业分析 #企业盈利能力
发表评论
0评