














这份报告直击 1500 名职场人核心焦虑!重疾与收入中断成首要担忧,商保正从 “可选” 变 “刚需”,行业数据超实用?✨
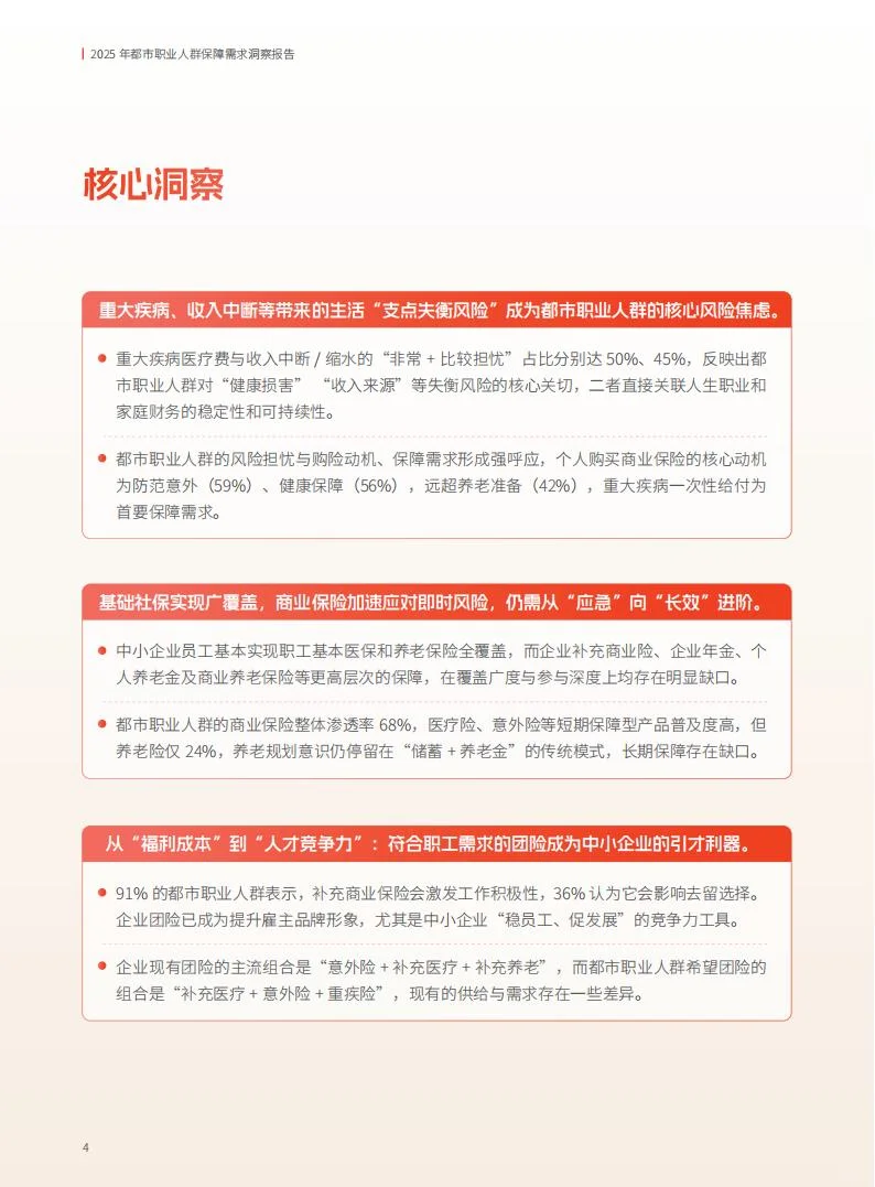
1⃣ ? 风险认知洞察50% 都市职业人群担忧重大疾病医疗费,45% 害怕收入中断 / 缩水。中小企业员工风险焦虑最突出,对多项风险的担忧程度高于整体水平。
2⃣ ? 保障现状解析商业保险整体渗透率达 68%,医疗险、意外险普及度高,但养老险渗透率仅 24%,长期保障存在明显缺口。36% 企业提供团险,主流组合为 “意外险 + 补充医疗 + 补充养老”。
3⃣ ? 核心需求趋势职场人最渴望的团险组合是 “补充医疗 + 意外险 + 重疾险”,供需存在差异。43% 希望补充医疗险拓展至子女,27% 延伸到配偶,家庭保障需求凸显。
4⃣ ✨ 选择偏好亮点理赔服务效率(67%)、品牌信誉(52%)是选险核心考量。超六成愿意配置商业养老保险,72% 将其视为提升养老质量的补充工具。
? 报告全文 32 页,含不同职业人群适配方案,点击解锁完整版!
相关报告:《2025 都市职业人群保障需求洞察报告》(页数:32)- 南方周末联合益普索
⭐ 获取完整报告(pdf 文件):编号:353
#行业报告 #研究报告 #行业数据 #都市职场 #商业保险 #企业团险 #养老规划 #重疾保障 #家庭保障 #职场安全感
1⃣ ? 风险认知洞察50% 都市职业人群担忧重大疾病医疗费,45% 害怕收入中断 / 缩水。中小企业员工风险焦虑最突出,对多项风险的担忧程度高于整体水平。
2⃣ ? 保障现状解析商业保险整体渗透率达 68%,医疗险、意外险普及度高,但养老险渗透率仅 24%,长期保障存在明显缺口。36% 企业提供团险,主流组合为 “意外险 + 补充医疗 + 补充养老”。
3⃣ ? 核心需求趋势职场人最渴望的团险组合是 “补充医疗 + 意外险 + 重疾险”,供需存在差异。43% 希望补充医疗险拓展至子女,27% 延伸到配偶,家庭保障需求凸显。
4⃣ ✨ 选择偏好亮点理赔服务效率(67%)、品牌信誉(52%)是选险核心考量。超六成愿意配置商业养老保险,72% 将其视为提升养老质量的补充工具。
? 报告全文 32 页,含不同职业人群适配方案,点击解锁完整版!
相关报告:《2025 都市职业人群保障需求洞察报告》(页数:32)- 南方周末联合益普索
⭐ 获取完整报告(pdf 文件):编号:353
#行业报告 #研究报告 #行业数据 #都市职场 #商业保险 #企业团险 #养老规划 #重疾保障 #家庭保障 #职场安全感