返回
社会热点
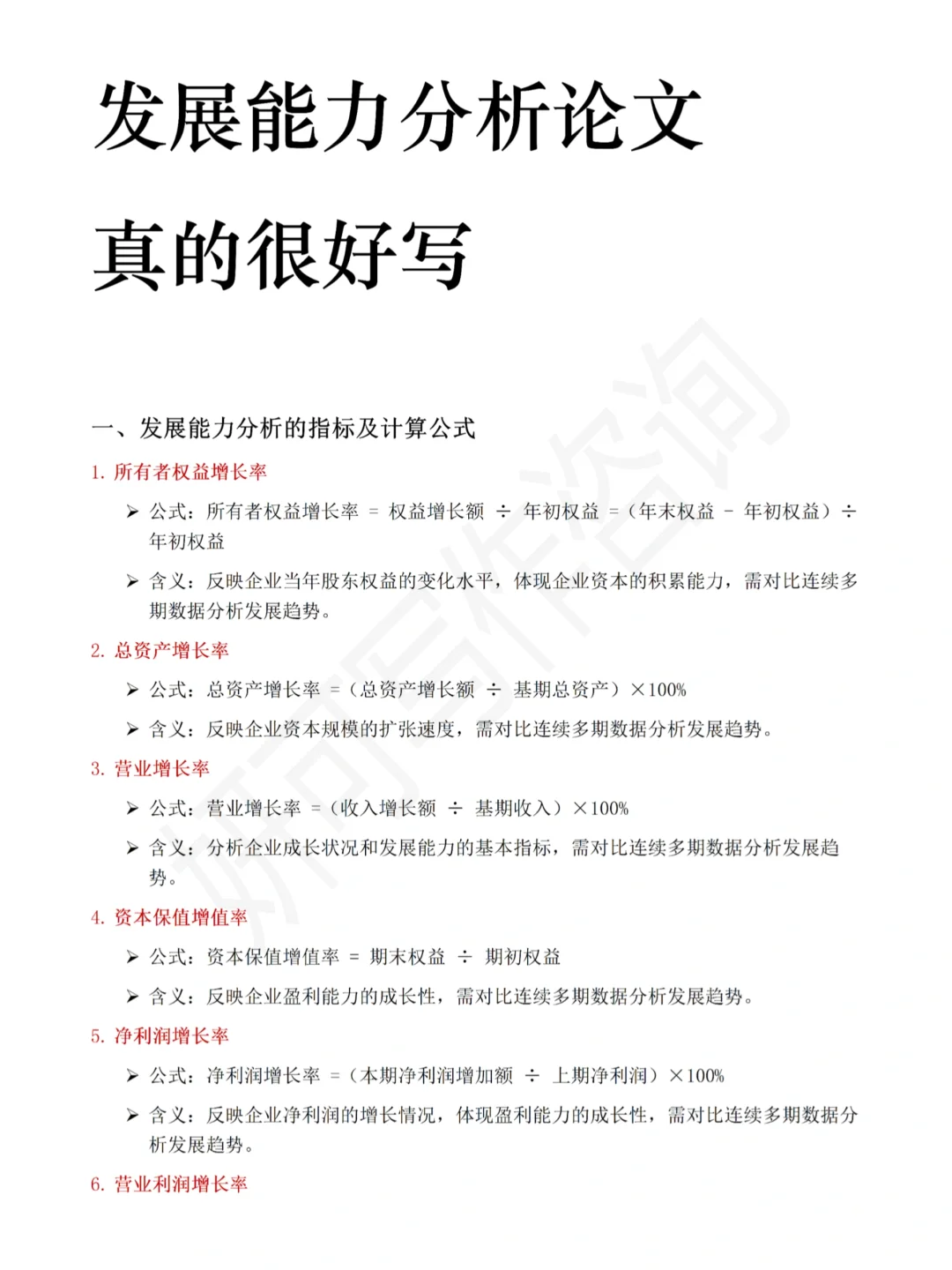
发展能力分析论文真的很好写啊!
2025-12-23 11:31
发展能力分析论文真的很好写啊!
#发展能力分析
#发展能力指标分析
#财务分析
#发展能力
#论文
#财务分析
#论文写作
#毕业论文
#财务报表分析
#财务
#财务管理
#财务分析报告
#毕业论文写作
#会计毕业论文本科论文
#会计学论文初稿
打赏
发表评论
0评