社会热点
近视管理白皮书(2025)
2025-12-23 11:25
近视管理白皮书(2025)

近视管理白皮书(2025)

近视管理白皮书(2025)

近视管理白皮书(2025)

近视管理白皮书(2025)

近视管理白皮书(2025)

近视管理白皮书(2025)

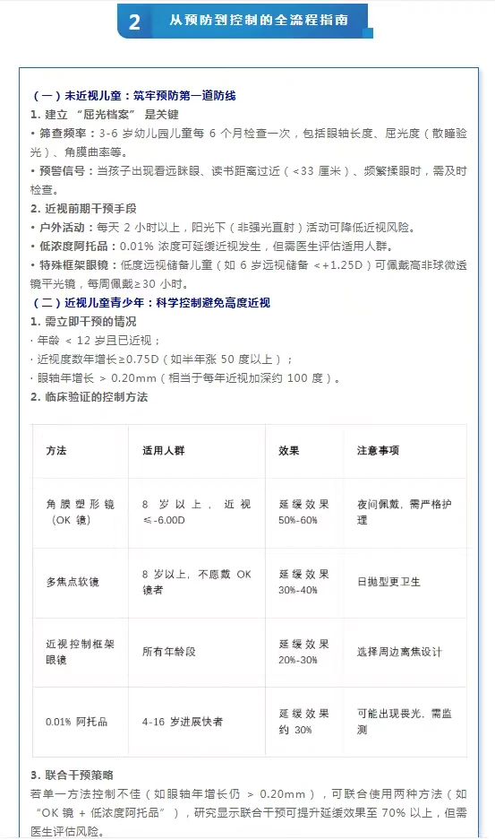
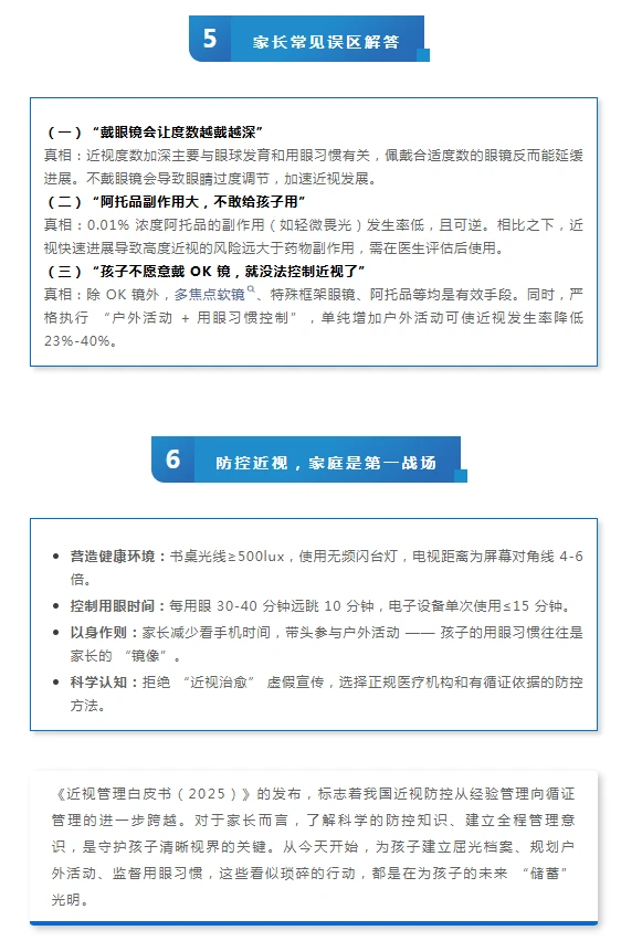
近视已成为影响我国儿童青少年眼健康的重大公共卫生问题。近日,中华医学会眼科学分会眼视光学组等权威机构联合发布《近视管理白皮书(2025)》(以下简称 “白皮书”)。作为 2019 版、2022 版的更新迭代,2025 版白皮书基于最新研究成果和临床实践,为近视防控提供了更科学、规范的指导方案。本文将带您快速了解白皮书核心内容,掌握从预防到控制的全周期近视管理要点。#近视防控 #孩子视力 #守护视力健康 #爱护眼晴保护视力 #用眼好习惯 #合理用眼爱护眼睛 #保护儿童视力 #健康用眼生活 #保护视网膜 #护眼小知识
发表评论
0评