








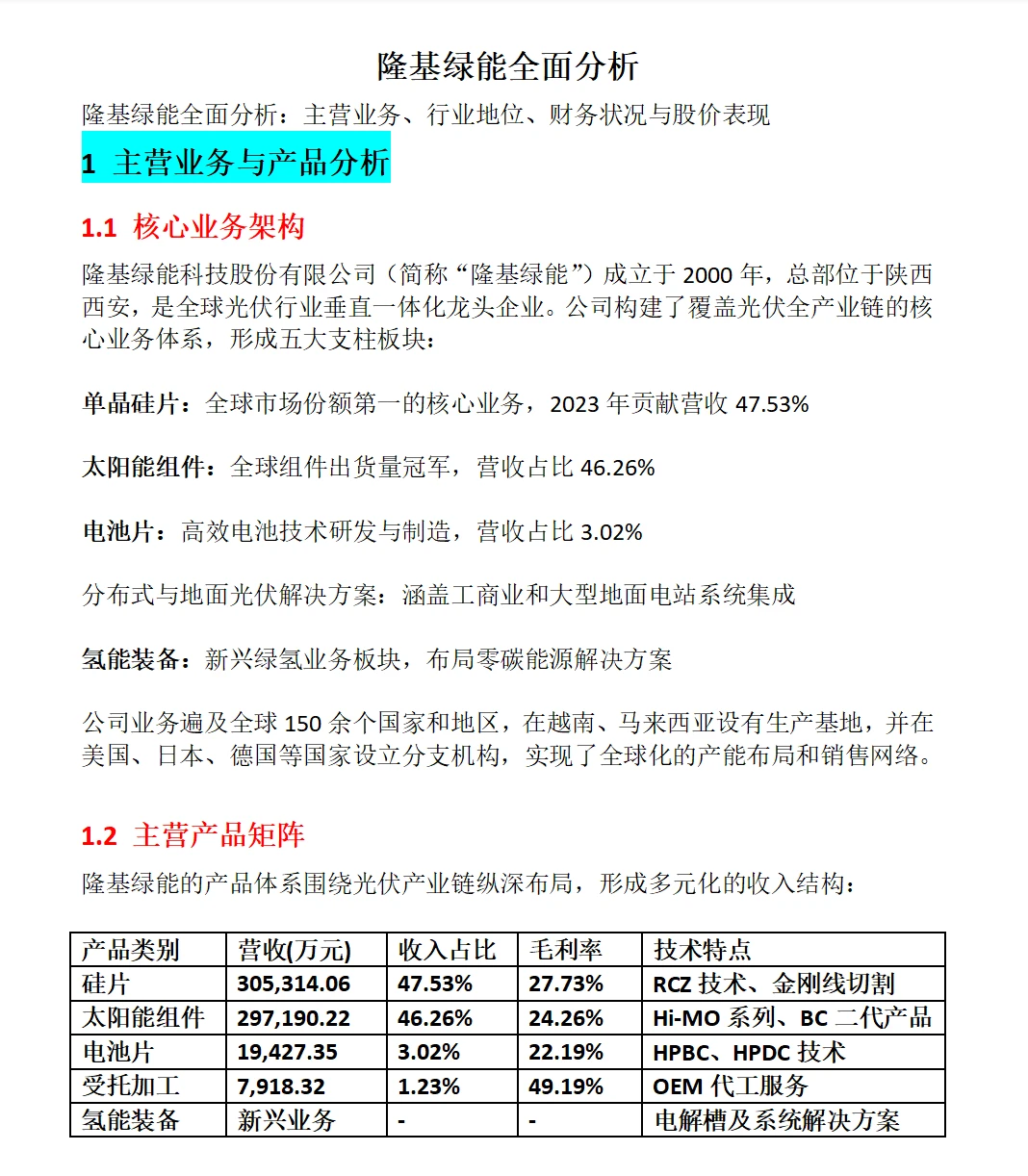
隆基绿能科技股份有限公司(简称“隆基绿能”)成立于2000年,总部位于陕西西安,是全球光伏行业垂直一体化龙头企业。公司构建了覆盖光伏全产业链的核心业务体系,形成五大支柱板块:
单晶硅片:全球市场份额第一的核心业务,2023年贡献营收47.53%
太阳能组件:全球组件出货量冠军,营收占比46.26%
电池片:高效电池技术研发与制造,营收占比3.02%
分布式与地面光伏解决方案:涵盖工商业和大型地面电站系统集成
氢能装备:新兴绿氢业务板块,布局零碳能源解决方案
公司业务遍及全球150余个国家和地区,在越南、马来西亚设有生产基地,并在美国、日本、德国等国家设立分支机构,实现了全球化的产能布局和销售网络。
#股票 #绿色低碳转型 #绿电 #光伏 #光伏发电 #电力 #能源可再生 #碳排放
单晶硅片:全球市场份额第一的核心业务,2023年贡献营收47.53%
太阳能组件:全球组件出货量冠军,营收占比46.26%
电池片:高效电池技术研发与制造,营收占比3.02%
分布式与地面光伏解决方案:涵盖工商业和大型地面电站系统集成
氢能装备:新兴绿氢业务板块,布局零碳能源解决方案
公司业务遍及全球150余个国家和地区,在越南、马来西亚设有生产基地,并在美国、日本、德国等国家设立分支机构,实现了全球化的产能布局和销售网络。
#股票 #绿色低碳转型 #绿电 #光伏 #光伏发电 #电力 #能源可再生 #碳排放