前培训师不做课,用AI开了家“技能诊所”
2025-12-21 18:53
前培训师不做课,用AI开了家“技能诊所”




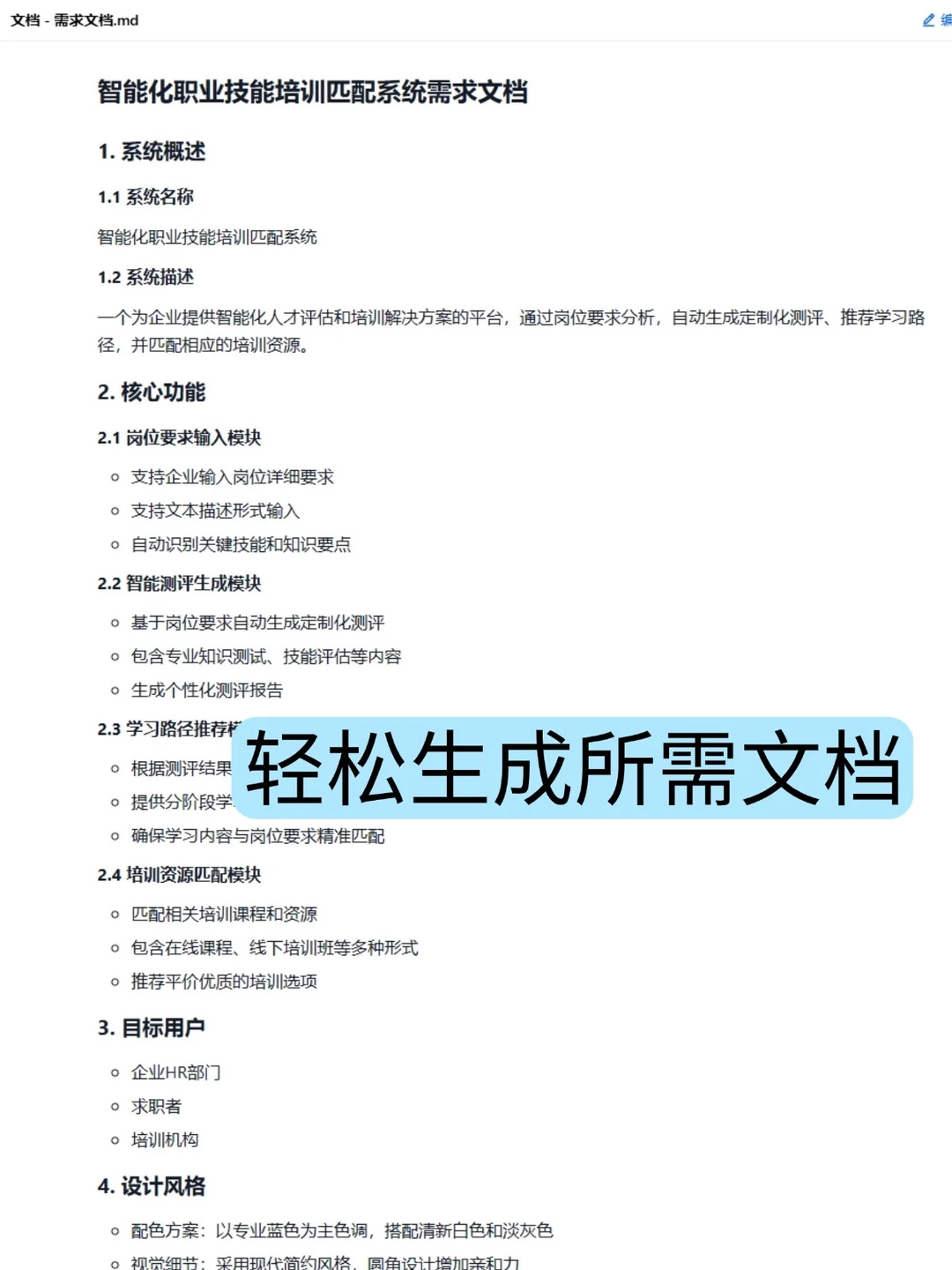
以前总在全国给企业做培训,现在我的“诊所”开在云端——用秒哒做的「岗位技能快检站」,帮中小公司快速诊断团队能力短板。
企业输入岗位要求,系统就能生成定制化测评、推荐学习路径、甚至匹配平价培训资源。最受欢迎的是“带教指南”功能,给老员工提供辅导新人的具体话术。
现在这个小工具服务着二十多家成长型企业,按账号年费制。前几天收到客户发来的团队复盘会照片——他们用我生成的测评结果做了次深度对话。
原来培训师最好的转型,不是继续追着企业卖课,而是把“识人断症”的能力变成可复用的体检工具。当每个管理者都能快速看清团队能力图谱,好的人才培养就不再是大公司专利。
#百度秒哒#秒哒#创意变生意#小程序变现#轻咨询