





2025年快结束了,本J人给自己做了一次年度复盘
这次选了三种方式复盘自己的2025:
① 用 40 个问题重新认识自己
把前两天回答的40个问题连带答案一股脑发给了豆老师(本家来的
在清晰看到“我真正擅长什么” “我在逃避什么” “我渴望什么”“年度关键词”之后,感觉对未来有了更多希望和动力!
② 回顾之前的Project 50 + 设计新的计划
早起、晨间routine、阅读、运动、健康饮食、学新技能、复盘、减少屏幕使用时间…
统计了自己每一项坚持的天数,尝试拆解了背后的原因,也重新设计了更适合自己的下一轮任务
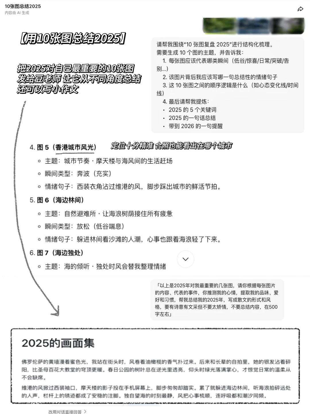
③ 用10张重要照片总结我的2025
很难抉择,于是选了很喜欢的10张
也许有些本以为不重要的小瞬间
竟然能帮我逐渐看清这一年的主题
(还get了小作文?
今年其实过得不轻松,但是关关难过关关过
“我从不消极等待,而是主动去生活。我的探索时常把我引入死胡同,但也让我收获良多,得到滋养。”
也许不需要所有事情都马上找到答案,只需要诚实面对自己的感受,一切挫折和收获,都是让我们更从容面对未来的底气
愿我们带着这些经历,成为更完整的自己。
-
#小红书校园日记 #求生式留学大赛 #2025年终总结 #豆包电脑版 #2025谢谢你的看见 #我的普通学日常 #project50 #年终总结 #复盘反思 #回顾过去一年 #爱你老己 #又靠兴趣活了一年 #N个问题回顾2025 #2025人生体验清单
这次选了三种方式复盘自己的2025:
① 用 40 个问题重新认识自己
把前两天回答的40个问题连带答案一股脑发给了豆老师(本家来的
在清晰看到“我真正擅长什么” “我在逃避什么” “我渴望什么”“年度关键词”之后,感觉对未来有了更多希望和动力!
② 回顾之前的Project 50 + 设计新的计划
早起、晨间routine、阅读、运动、健康饮食、学新技能、复盘、减少屏幕使用时间…
统计了自己每一项坚持的天数,尝试拆解了背后的原因,也重新设计了更适合自己的下一轮任务
③ 用10张重要照片总结我的2025
很难抉择,于是选了很喜欢的10张
也许有些本以为不重要的小瞬间
竟然能帮我逐渐看清这一年的主题
(还get了小作文?
今年其实过得不轻松,但是关关难过关关过
“我从不消极等待,而是主动去生活。我的探索时常把我引入死胡同,但也让我收获良多,得到滋养。”
也许不需要所有事情都马上找到答案,只需要诚实面对自己的感受,一切挫折和收获,都是让我们更从容面对未来的底气
愿我们带着这些经历,成为更完整的自己。
-
#小红书校园日记 #求生式留学大赛 #2025年终总结 #豆包电脑版 #2025谢谢你的看见 #我的普通学日常 #project50 #年终总结 #复盘反思 #回顾过去一年 #爱你老己 #又靠兴趣活了一年 #N个问题回顾2025 #2025人生体验清单