返回
社会热点
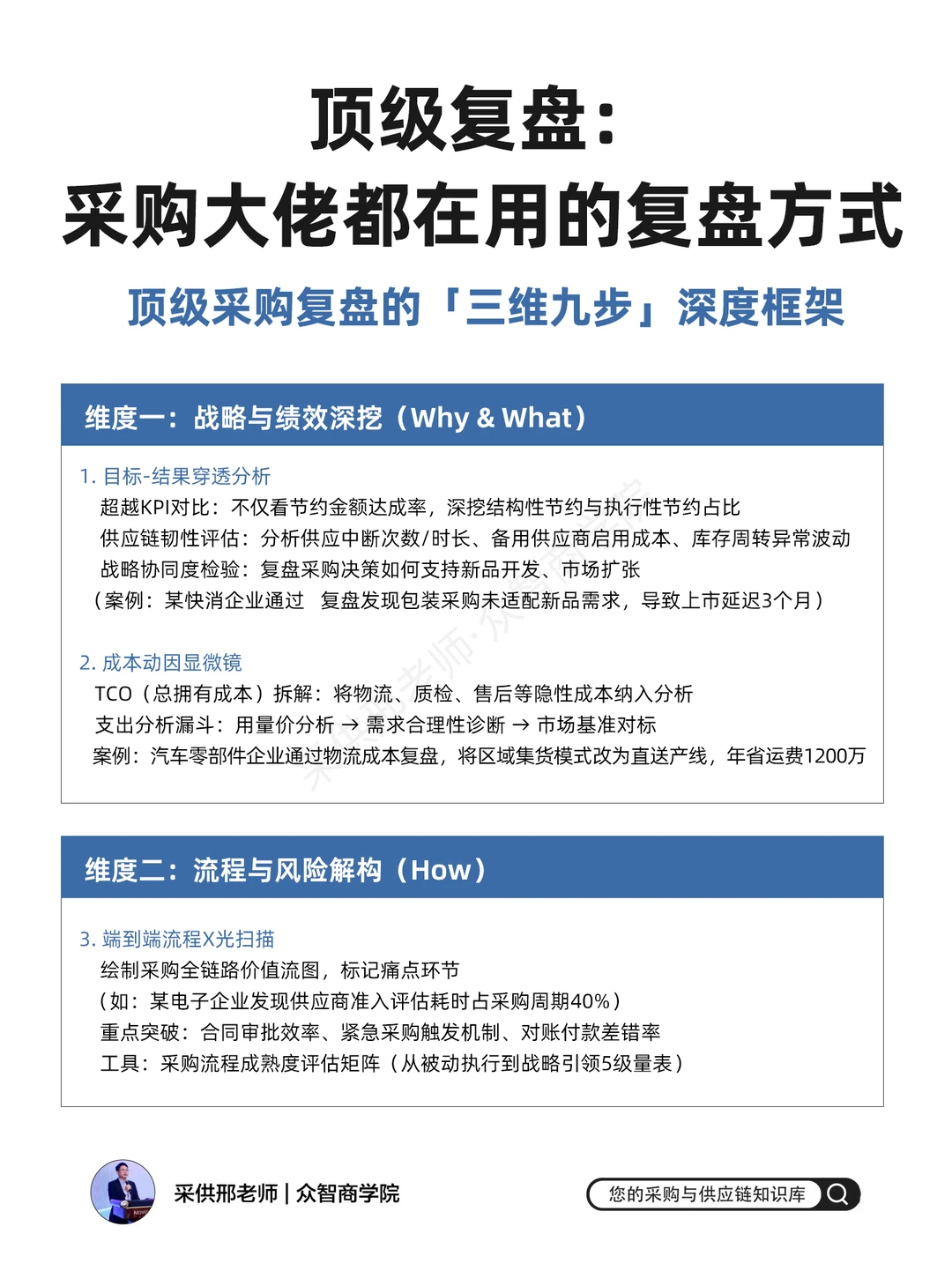
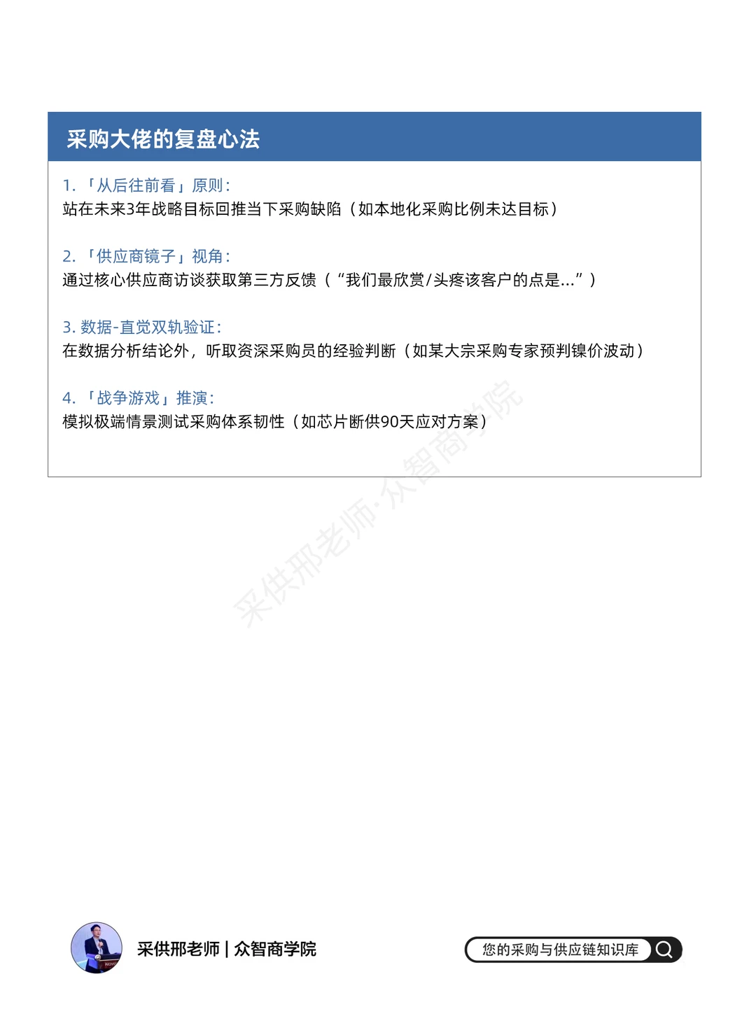
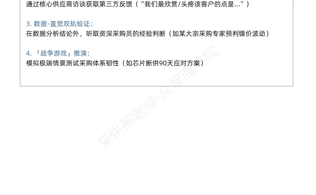
顶级复盘:采购大佬都在用的复盘方式
2025-12-21 18:03
顶级复盘:采购大佬都在用的复盘方式
#采购
#采购日常
#企业采购
#行政采购
#采购与供应链管理
#干货分享
#采购管理
#职场
#采购部
打赏
发表评论
0评