
根据官方最新发布的招标公告,南枫线于8月16日开启《设计与勘察招标》,工程最新细节披露:
招标公告 来源官网公示
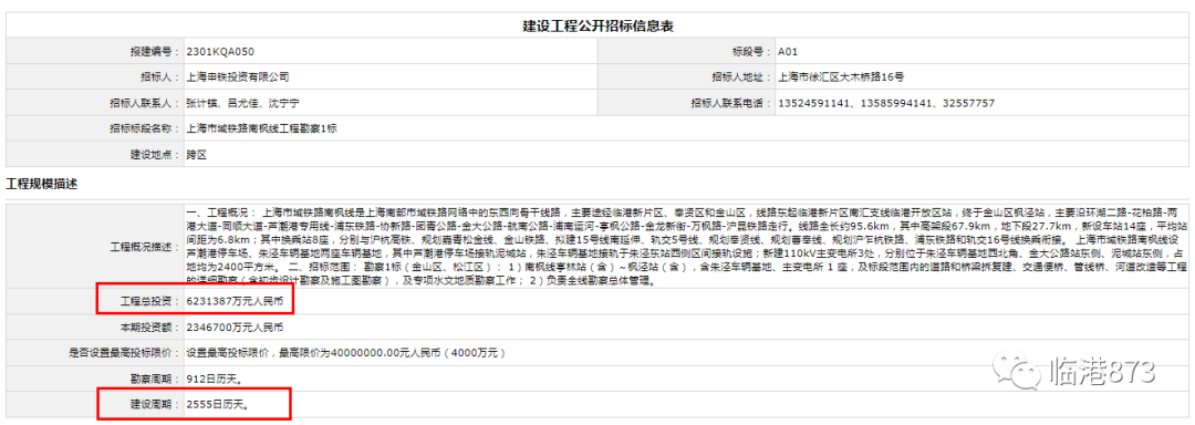
线路总投资约623亿元,建设周期2555日历天,即7年。


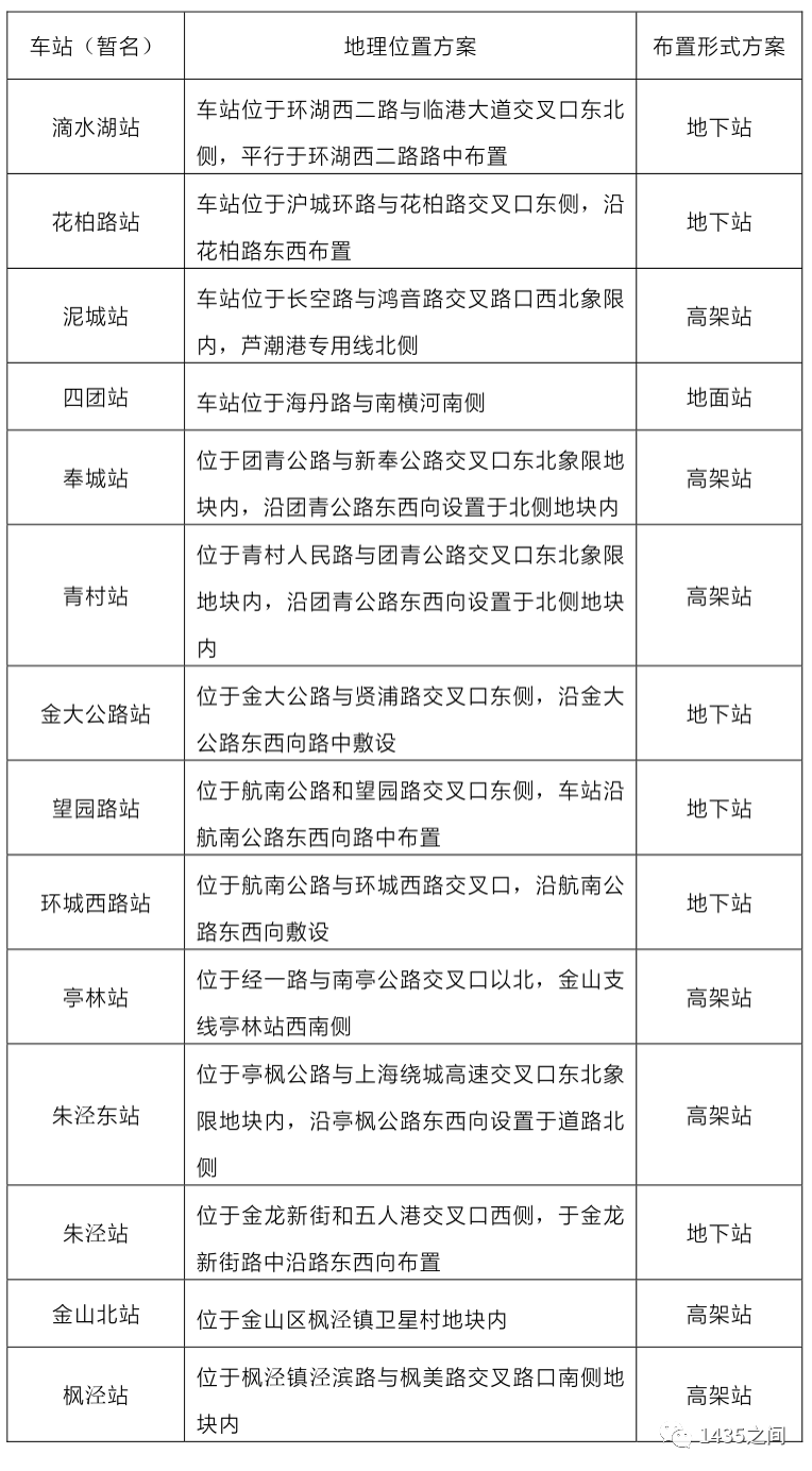
线路全长约95.6km,其中高架段67.9km,地下段27.7km,新设车站14座,平均站间距为6.8km;

其中换乘站8座,分别与:
沪杭高铁、规划嘉青松金线、金山铁路、拟建15号线南延伸、轨交5号线、规划奉贤线、规划曹奉线、规划沪乍杭铁路、浦东铁路和轨交16号线换乘衔接。
车站信息汇总 来源1435之间

关于开工日期,参考上海近几年的地铁/市域铁的建设节奏,从轨交工程勘察设计招标开启,到正式开工,平均间隔时间在4个月左右。
按照这个节奏推测,南枫线有较大概率能够实现2023年年底开工,2030年底通车运行(工期7年)。

来源:临港873
