





用户增长:是指围绕用户做相关的增长,比如用户规模(DAU)、业务规模(交易用户)、用户的收入等核心指标增长的运营过程。#数据分析 #用户增长 #AARRR模型 #RARRA #模型
那么做增长,不仅仅是拉新,新用户拉来后,如果不做促活运营,会很快流失掉用户,则会出现一种现象:拉新→流失→拉新→流失,将会做不到真正的增长。
所以,想要做好用户增长,则需要有方法论/模型来帮助,本篇将讲述用户增长中重要的增长模型:AARRR模型,以及在后期优化的RARRA模型。从两个模型的运营策略→区别→适用场景来看:
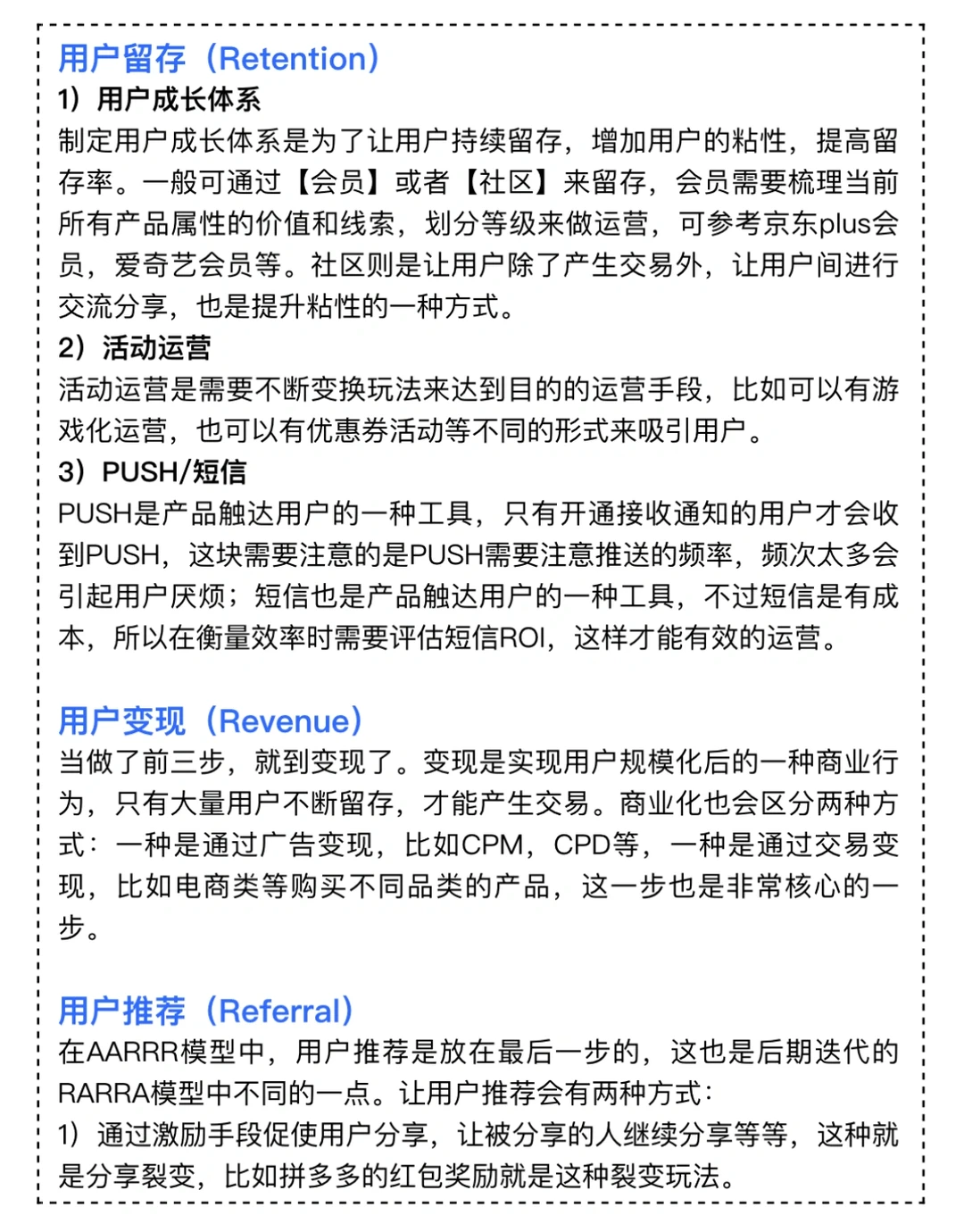
一、AARRR模型:将增长步骤拆分为5个部分:Acquisition(获取用户)、Activation(激活用户)、Retention(留存用户)、Revenue(用户变现)、Referral(用户推荐),形成一个用户流量漏斗,每个部分如何去看。
二、RARRA模型:是AARRR模型的优化,5个部分是一样的,只是在顺序上做了调整: Retention(留存用户) 、Activation(激活用户)、Revenue(用户变现)、Referral(用户推荐)、 Acquisition(获取用户)
三、AARRR模型 和 RARRA模型 区别
AARRR模型
1)侧重拉新优先的策略:比如花费1000元获取100个新用户,相当于单个获客成本是100元;
2)拉来新用户后,才会有后续的动作(留存,交易,分享等)。
RARRA模型
1)侧重用户留存优先的策略,拉新在后,;
2)侧重产品对用户的价值:这块需要把产品从设计→流程→价值,每一步都运营好,让用户体验做好,才能形成用户传播的口碑,为增长做好基础。
四、AARRR模型 和 RARRA模型 适用场景
RARRA模型是AARRR模型的优化,并不是说AARRR模型已经落伍了,也不适用了,其实两者有着不同的适用场景:
1)如果是急需拓展市场规模,那么AARRR模型更适合;
2)如果是市场已经饱和,那么就是存量用户的竞争,所以RARRA模型会更适合。
所以,需要看处在什么时期的业务需求,选对模型,实现增长。
那么做增长,不仅仅是拉新,新用户拉来后,如果不做促活运营,会很快流失掉用户,则会出现一种现象:拉新→流失→拉新→流失,将会做不到真正的增长。
所以,想要做好用户增长,则需要有方法论/模型来帮助,本篇将讲述用户增长中重要的增长模型:AARRR模型,以及在后期优化的RARRA模型。从两个模型的运营策略→区别→适用场景来看:
一、AARRR模型:将增长步骤拆分为5个部分:Acquisition(获取用户)、Activation(激活用户)、Retention(留存用户)、Revenue(用户变现)、Referral(用户推荐),形成一个用户流量漏斗,每个部分如何去看。
二、RARRA模型:是AARRR模型的优化,5个部分是一样的,只是在顺序上做了调整: Retention(留存用户) 、Activation(激活用户)、Revenue(用户变现)、Referral(用户推荐)、 Acquisition(获取用户)
三、AARRR模型 和 RARRA模型 区别
AARRR模型
1)侧重拉新优先的策略:比如花费1000元获取100个新用户,相当于单个获客成本是100元;
2)拉来新用户后,才会有后续的动作(留存,交易,分享等)。
RARRA模型
1)侧重用户留存优先的策略,拉新在后,;
2)侧重产品对用户的价值:这块需要把产品从设计→流程→价值,每一步都运营好,让用户体验做好,才能形成用户传播的口碑,为增长做好基础。
四、AARRR模型 和 RARRA模型 适用场景
RARRA模型是AARRR模型的优化,并不是说AARRR模型已经落伍了,也不适用了,其实两者有着不同的适用场景:
1)如果是急需拓展市场规模,那么AARRR模型更适合;
2)如果是市场已经饱和,那么就是存量用户的竞争,所以RARRA模型会更适合。
所以,需要看处在什么时期的业务需求,选对模型,实现增长。