



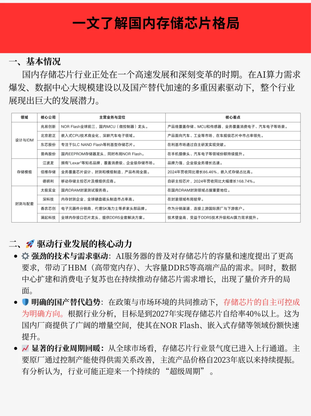
一、基本情况
国内存储芯片行业正处在一个高速发展和深刻变革的时期。在AI算力需求爆发、数据中心大规模建设以及国产替代加速的多重因素驱动下,整个行业展现出巨大的发展潜力。为参与校招的童鞋提供了解和参考
二、? 驱动行业发展的核心动力
⚙️ 强劲的技术与需求驱动:AI服务器的普及对存储芯片的容量和速度提出了更高要求,带动了HBM(高带宽内存)、大容量DDR5等高端产品的需求。同时,数据中心扩建和消费电子复苏也在持续推动存储芯片需求增长,出现了量价齐升的局面。
?️ 明确的国产替代趋势:在政策与市场环境的共同推动下,存储芯片的自主可控成为明确方向。根据行业分析,目标是到2027年实现存储芯片自给率40%以上。这为国内厂商提供了广阔的增量空间,使其在NOR Flash、嵌入式存储等领域份额快速提升。
? 显著的行业周期回暖:从全球市场看,存储芯片行业景气度已进入上行通道。主要原厂通过控制产能使得供需关系改善,主流产品价格自2023年底以来持续提振。有分析认为,行业可能正迎来一个持续的 “超级周期” 。
#2026校招季 #芯片销售 #芯片 #产业发展趋势 #半导体 #行业研究 #电子元器件 #存储芯片 #存储解决方案 #嵌入式开发
国内存储芯片行业正处在一个高速发展和深刻变革的时期。在AI算力需求爆发、数据中心大规模建设以及国产替代加速的多重因素驱动下,整个行业展现出巨大的发展潜力。为参与校招的童鞋提供了解和参考
二、? 驱动行业发展的核心动力
⚙️ 强劲的技术与需求驱动:AI服务器的普及对存储芯片的容量和速度提出了更高要求,带动了HBM(高带宽内存)、大容量DDR5等高端产品的需求。同时,数据中心扩建和消费电子复苏也在持续推动存储芯片需求增长,出现了量价齐升的局面。
?️ 明确的国产替代趋势:在政策与市场环境的共同推动下,存储芯片的自主可控成为明确方向。根据行业分析,目标是到2027年实现存储芯片自给率40%以上。这为国内厂商提供了广阔的增量空间,使其在NOR Flash、嵌入式存储等领域份额快速提升。
? 显著的行业周期回暖:从全球市场看,存储芯片行业景气度已进入上行通道。主要原厂通过控制产能使得供需关系改善,主流产品价格自2023年底以来持续提振。有分析认为,行业可能正迎来一个持续的 “超级周期” 。
#2026校招季 #芯片销售 #芯片 #产业发展趋势 #半导体 #行业研究 #电子元器件 #存储芯片 #存储解决方案 #嵌入式开发