




分享《产品经理求职面试笔记》部分读书笔记,这是一本可操作性较强的工具书。
产品生命周期是互联网产品从诞生到退出市场的完整过程,通常分为启动、成长、成熟、衰落四个阶段。
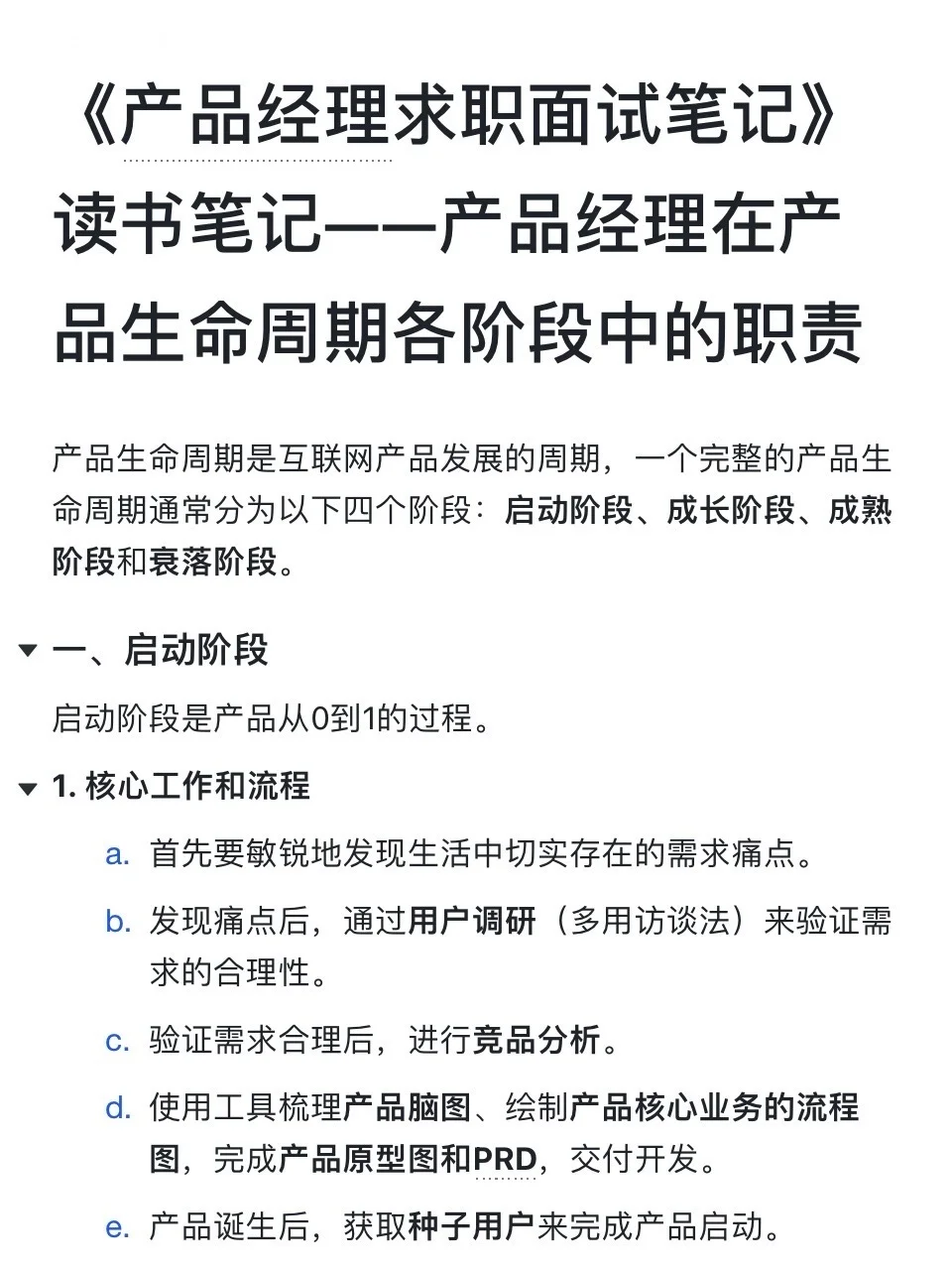
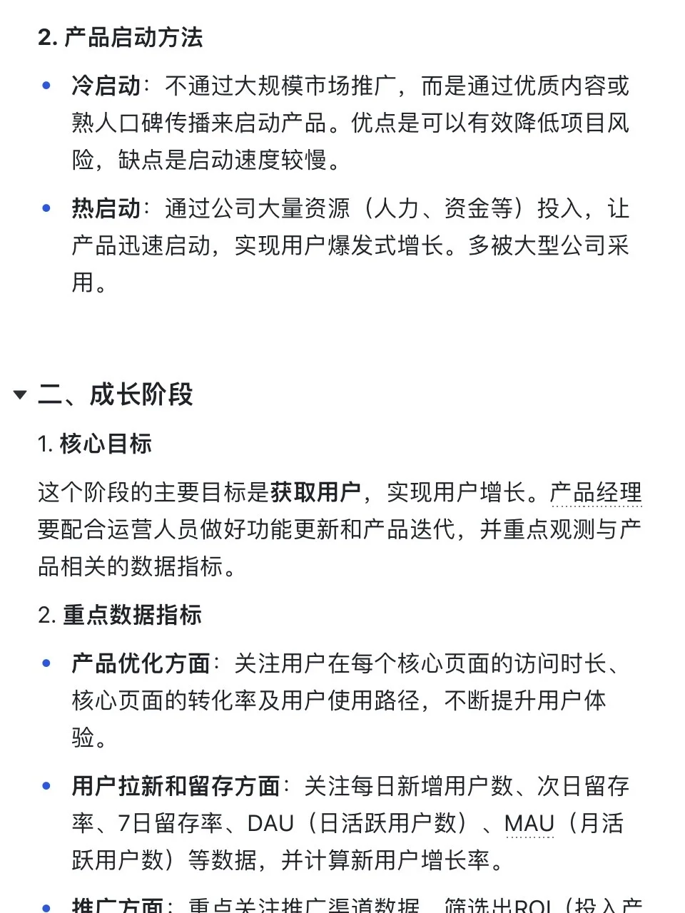
启动阶段是产品从0到1的过程。核心任务包括发现用户痛点、进行需求验证和竞品分析,绘制产品原型,撰写PRD并交付开发。启动方式分为冷启动(靠口碑或内容传播,风险低但速度慢)与热启动(依托资源投放,增长快但成本高)。关键在于找到种子用户,完成初期市场验证。
成长阶段的核心目标是用户增长与产品优化。产品经理需持续迭代功能并监测关键指标,如留存率、活跃度(DAU/MAU)、转化率、ROI等,提升体验并扩大用户规模。
成熟阶段的重心转向用户维系与盈利。此时需稳住老用户、保持新增增长、完善激励体系,并探索新业务与多元化收益模式。关键指标包括老用户留存率、流失速度、每日新增用户数、新用户增长速度、ARPU值。
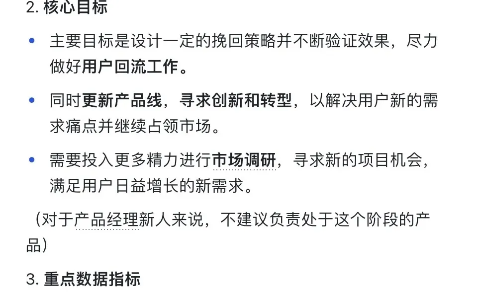
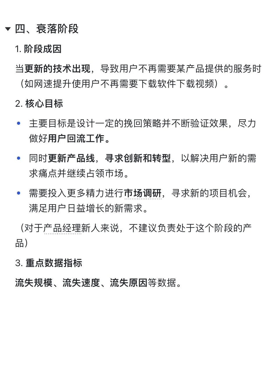
衰落阶段出现于技术或市场变化导致产品需求减少时。目标是通过挽回策略提升用户回流,同时开展市场调研和产品创新寻求转型。关键数据包括用户流失规模、速度与原因。对产品经理新人来说,不建议负责此阶段产品。
#互联网大厂 #产品经理 #秋招 #项目经理 #产品运营 #产品生命周期 #产品思维 #ai产品经理 #文科生求职 #用户增长
产品生命周期是互联网产品从诞生到退出市场的完整过程,通常分为启动、成长、成熟、衰落四个阶段。
启动阶段是产品从0到1的过程。核心任务包括发现用户痛点、进行需求验证和竞品分析,绘制产品原型,撰写PRD并交付开发。启动方式分为冷启动(靠口碑或内容传播,风险低但速度慢)与热启动(依托资源投放,增长快但成本高)。关键在于找到种子用户,完成初期市场验证。
成长阶段的核心目标是用户增长与产品优化。产品经理需持续迭代功能并监测关键指标,如留存率、活跃度(DAU/MAU)、转化率、ROI等,提升体验并扩大用户规模。
成熟阶段的重心转向用户维系与盈利。此时需稳住老用户、保持新增增长、完善激励体系,并探索新业务与多元化收益模式。关键指标包括老用户留存率、流失速度、每日新增用户数、新用户增长速度、ARPU值。
衰落阶段出现于技术或市场变化导致产品需求减少时。目标是通过挽回策略提升用户回流,同时开展市场调研和产品创新寻求转型。关键数据包括用户流失规模、速度与原因。对产品经理新人来说,不建议负责此阶段产品。
#互联网大厂 #产品经理 #秋招 #项目经理 #产品运营 #产品生命周期 #产品思维 #ai产品经理 #文科生求职 #用户增长