
近期,沉寂将近一年的化工市场,再露生机。据广化交易数据监测,8月上旬,60%反弹上扬,上涨的大宗商品数量是第二季度二倍之多。

8月上旬的涨幅榜覆盖原油、煤化工、溴产业、烯烃产业等多个下游。值得关注的是,煤焦油(高温)仅用半个月时间逆势上涨,较月初上涨16.9%,较5月最低位(3000元/吨)上涨了65%!

据行业数据显示,煤焦油是400多种化合物的上游,是用于制作液体燃料、化工原料以及人造石油的重要原料,广泛用于树脂、沥青、塑料、染料、涂料、农药、医药等领域,覆盖了多个民生关键领域。
煤焦油的逆袭,再度让人关注到“煤化工”这一关键产业链。
我国是全球第一大煤炭生产国,煤炭产量占全球50%以上,近年来煤炭产量整体呈持续上升趋势。然而,由于煤化工产业链属于高碳排放产业,为实现煤炭资源高效利用,推动国家能源战略发展,近年来我国出台了一些列关于煤化工产业转型整改的文件,大量企业因排放超标、能效低下而关停淘汰,退出化工舞台。

近期,国家发展改革委员会等六部门发布《关于推动现代煤化工产业健康发展的通知》,明确从严从紧控制现代煤化工产能规模和新增煤炭消费量。

*来源:国家发展改革委

政策解读如下:
一、规范项目建设管理:从严从紧控制现代煤化工产能规模和新增煤炭消费量。优先供应发电供热,新建煤制烯烃、煤制对二甲苯(PX)、年产超过100万吨的煤制甲醇项目由省级政府核准,确保新建项目建立在用能稳定和水资源保障的基础上。
二、加强规划布局引导:统筹区域资源供给、环境容量、产业基础等因素,结合全国主体功能区规划以及大型煤炭基地开发,按照生态优先、有序开发、规范发展、总量控制的要求优化产业布局。目前煤化工不具备规模化、产品深加工不足、同质化严重,且部分园区项目规划设计不到位、资源配置不合理,以上将进行整改。
三、加大科技创新力度:鼓励新建项目技术创新,实现软件产业化、原料平台化、装备数字化等产业化突破。
四、推动绿色低碳发展:煤化工产业属于高碳排放类产业,要提高煤炭作为化工原料的综合利用效能,推动现代煤化工与可再生能源、绿氢、二氧化碳捕集利用与封存(CCUS)等耦合创新发展,促进煤化工产业高端化、多元化、低碳化发展。加快推进污染物不能稳定达标的企业实施改造,对超标排放情节严重的企业依法责令停业、关闭。
五、加强安全环保监管:现代煤化工产业是实现煤炭资源高效利用和生态环境保护的重要途径,为了促进现代煤化工产业的健康发展,必须制定严格的环境准入条件,保证生产过程的安全和环保。
六、明确各方责任分工:国家相关部门协同配合,做好信息共享,从资源利用、能耗水平、安全生产、经济效益等多方面,对于新建项目进行科学论证,推动项目合理布局、规范建设,实现现代煤化工行业科学有序发展。
通知强调技术创新、产业集群发展、优化产业布局,同时强调绿色低碳发展,对超标严重的企业依法关停。可见,技术创新低碳化的产业链集群是未来化工行业的发展趋势。
而煤化工作为化工行业的主要产业链,煤化工产业的整改,将造成下游产业链的波动。预计涉及煤化工的烯烃、醇类、塑料、燃料、再生能源等下游化工行业,也将面临较大的生存挑战。企业该如何选取生存空间呢?
作为生产中的一环,选对园区很重要。一个具备政府扶持、前瞻发展规划、优质产业链集群、交通便利、完善配套设施的园区,是打造产业链集群的重要条件。
安徽淮北临涣化工园(前身为临涣工业园),始筹建于2005年,是安徽省人民政府首批认定的化工园区之一,连续三年被中石化联合会评为“中国化工潜力园区10强”,是淮北市先进高分子结构材料重大新兴产业基地,也是被农业农村部等八部委列为十四五全国农药产业重点发展重点园区之一。
园区交通便利,位于苏鲁豫皖四省交汇处,与京沪线、陇海线相连,危化品铁运直通国铁,是承接长三角核心区产业转移、皖北承接产业产业转移聚集区核心地带,是皖北地区唯一可满足企业陆运、铁运、水运综合运输需求的化工园区。

*安徽淮北临涣化工园位置
作为中国化工潜力园区10强,园区未来土地空间充足,未来土地调规后,可释放用地12000亩以上,能满足各类企业的用地需求。

*安徽淮北临涣化工园
园区“着力构建“1+3+N”产业链条模式,打造关键化工基础原料、专用化学品、化工新材料三大板块,形成基础有机原料、高性能合成材料、高端绿色农药及药物中间体、功能助剂、电子化学品、绿色涂料粘合剂、新能源材料等若干产业集群。

*安徽淮北临涣化工园1+3+N”产业链条
目前,园区的高端化工原料、功能助剂、高性能合成材料和高端医药农药中间体等4大产业集群初具规模,拥有淮北矿业集团、淮海实业集团等省属企业及安徽宁亿泰科技有限公司、安徽凯泽新材料有限公司等23家上市企业,初步形成“煤-焦-化-电-材”循环经济示范园,累计项目投资近200亿元,累计产能690万吨/年。


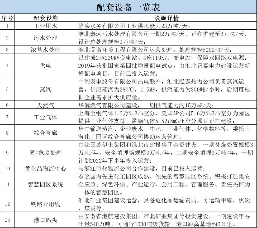
*安徽淮北临涣化工园配套设施
来源:广州化工交易中心,如有侵权请联系删除