如何预防中心静脉穿刺置管的机械并发症?
2023-08-15 08:51

中心静脉导管(CVC)放置是麻醉医生和ICU医生的核心技能,由于医生技术及患者个体化,穿刺并不都那么顺利,通常会发生一些穿刺过程中的机械并发症,包括血管损伤、周围结构损伤(肌肉、神经)和导管错位等。
曾经遇到过一例中心静脉穿刺严重的机械并发症,患者,女性,拟行“胸腔镜辅助下右肺上叶切除术”,头部左偏受限,麻醉诱导后拟行“中心静脉穿刺置管”,穿刺过程中碰到动脉压迫止血,颈部未见明显血肿,穿刺完毕后,待手术开始后打开胸腔可见胸腔血块及新鲜血液约200ml,胸腔镜寻找出血点,可见胸顶局限性血肿,轻微渗血,处理后无再出血。好在患者进行右侧胸部手术避免二次开胸手术的可能,虽然出血是中心静脉穿刺并发症,但也可会给患者带来致命伤害。
如何预防中心静脉穿刺带来的机械并发症呢?
术者必须全面了解中心静脉解剖结构,以成功选择插管部位,获得适当的入路,并预防即刻和延迟并发症。中心静脉被经典地定义为上腔腔静脉和下腔静脉(分别为SVC和IVC)。上腔静脉由头臂静脉的汇合处形成,并终止于右心房(RA),血管的下半部分位于心包腔内。IVC由髂总静脉的汇合处形成,并通过腹部和胸腔上升到RA。中心静脉插管的目标是将导管的头端放置在这些中心静脉中的任一个的中心腔内。
尽管中心静脉可通过开放性切开术手术穿刺,但大多数术者颈内静脉(IJV)、锁骨下静脉(SCV)和股静脉通过经皮穿刺中心静脉(下图)。表面解剖标志和对深层结构的了解有助于在尝试置管前对合适当的部位。外周插入中心静脉导管(PICC)是通常在超声引导下经上肢贵要静脉或头静脉插入的替代方案,导管头端终止于SVC。
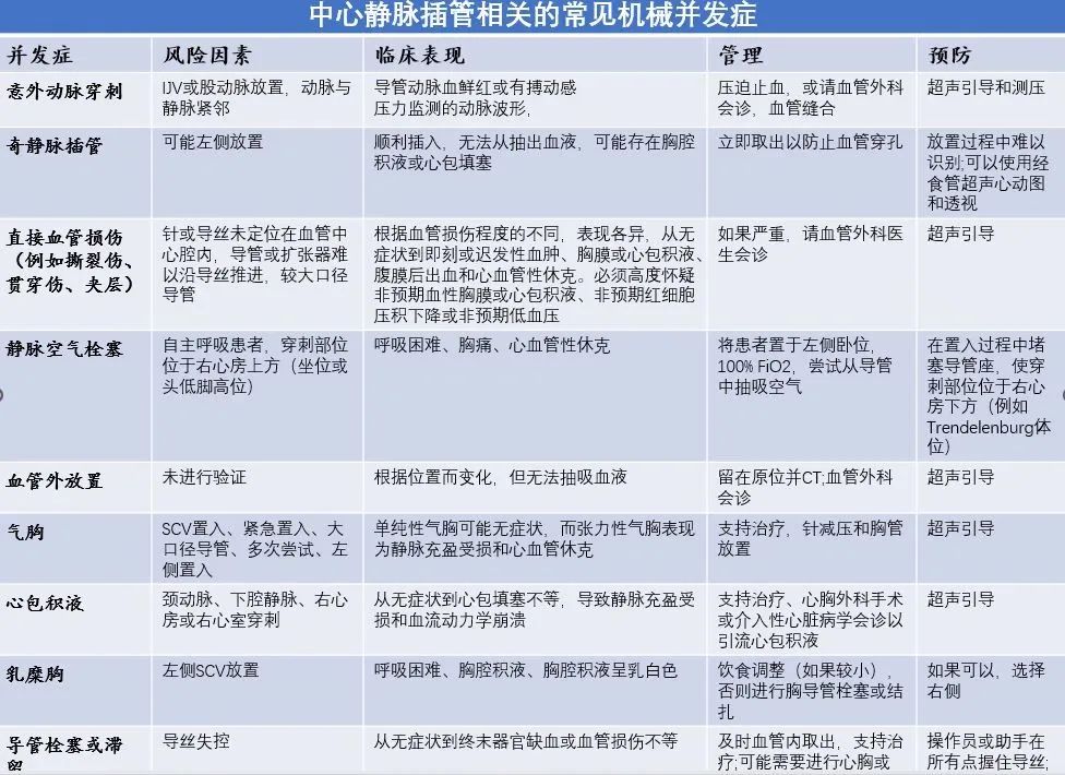
一些解剖和设备相关的条件可能阻碍或增加CVC放置的困难。机械性导致困难包括存在起搏器导线或留置导管,如血液透析导管和化疗端口。当存在时,这些设备缩小可用于导管放置的管腔,并可能扭曲正常解剖。器官导致异常包括部分或完全狭窄、肿块压迫和与既往导管放置相关的血栓形成。表面解剖和静脉过程也可能因既往的心脏手术(例如格伦分流术患者)、放疗后的肌肉皮肤变化、颈部皮瓣和烧伤而受到损害。先天性异常包括终止于冠状窦的左侧SVC;右位心伴或不伴位反转;IVC和奇静脉引流的变化;以及部分异常肺静脉引流。对于后天和先天性异常患者,CVC放置前的术前评估可能需要彻底的成像以评估血管的通畅和病程,包括超声、动态超声、CT扫描或心脏磁共振成像(cMRI)。影像学检查可显示解剖异常,如左侧SVC或结构异常,如血管狭窄或结扎、血管修复、移植或血管正常过程的改变。最后,患有凝血功能障碍的患者应由最有经验的操作者进行管理,选择一个易于压缩的静脉通路部位,如股动脉或IJV。中心静脉穿刺置管大多数会严重机械并发症是在导管插入后即刻或不久发现的。一般来说,较大cVC导管的口径越大,并发症可能更严重。ASA已经结项索赔项目报告称,1970年至2000年间最常见的机械并发症是导丝或导管栓塞、心脏填塞、颈动脉穿刺或插管、血胸和气胸。下图包含了包括血管和血管外在内的机械并发症的综合总结并发症,并提出了建议的管理策略。
中心静脉导管的放置可能因患者相关、导管相关、操作者相关或环境因素而复杂化。(表3)
患者相关因素可以通过识别困难的CVC放置的危险因素,并适当地升级到有经验的操作人员,提供适当的镇静药物和适当的位置来减轻。由于有限的通路部位或特定的临床需要(如血液透析导管),导管相关因素可能是不可避免的。环境因素通常是固定的。因此,预防CVC放置机械并发症的最佳可行干预措施是操作员培训和使用程序化和术后确认模式。与有经验丰富的操作者相比,缺乏经验的操作者并发症发生率更高。“经验”的定义在文献中并不一致,最近的一项研究将有限的操作者经验定义为在选定的静脉中放置少于100个CVC,这表明没有经验的操作者发生轻微和重大机械并发症的风险更高。操作员培训应强调限制尝试和考虑替代方法的重要性。当同一操作者进行三次以上的尝试时,机械并发症的发生率会增加6倍。在一项对有经验丰富的操作人员的前瞻性研究中,第二次尝试发生机械并发症的风险是失败的10倍,尝试两次以上机械并发症的可能性是40倍。因此,建议在一次尝试失败后,操作者应采取以下行动之一:(1)换为更有经验的操作者;(2)增加一名辅助人员;(3)优化操作机制;(4)考虑使用替代穿刺点;(5)考虑使用额外的确认方式;或(6)考虑与手术团队合作,如介入放射学或手术。验证是补充步骤,用于提高静脉通路的准确性,减少导管位置不当的发生率和增加安全性。验证性方法可以在CVC放置之前、期间和之后使用。导管尖端的确切位置一直是一个有争议的话题,但通常认为尖端应该平行于中心静脉的长轴,以优化流量和避免潜在的血管壁损伤。上半身CVC的最佳最终导管尖端位置被认为是在SVC的下三分之一处,邻近RA,平行于静脉长轴,在心包反折之外。对于IVC通道,末端应超过髂静脉汇合处。太远的导管可能会导致血管穿孔或RA导致栓塞,而太近的导管可能会增加血栓形成和刺激性药物输注血管损伤的风险。错位的CVC也可能导致不可靠的用药和估计CVP的错误。使用超声有助于目视评估目标静脉和邻近结构之间的关系以及扩张前导线在目标血管中的位置(图a和b)。静态超声使操作者能够在手术准备和覆盖之前确定一个适当的、有足够大小的、没有解剖屏障的静脉血管,包括邻近的动脉。它还可以促进病人的最佳定位,如体位,增加颈静脉或锁骨下静脉的横断面积,或减少颈静脉与颈动脉的重叠。然而,单纯的静态超声可能是不够的;静态超声提高了首次插入的成功率,但对于总体成功率和动脉穿刺率却不确定。因此,在操作过程中使用动态超声增加了首次尝试和整体插管成功率,并显著减少了机械并发症、尝试次数、每次插管时间和无意中的动脉穿刺。
经胸超声也可用于快速识别CVC放置的机械并发症。线阵高频探头可纵向应用于前胸第三和第四肋间隙之间的锁骨中线处,正常呼吸时存在“肺滑动”或顶叶胸膜和内脏胸膜相互对抗的运动。缺乏肺滑动是气胸的高度预测。经胸超声也可通过右锁骨上窝窗定位SVC内的导丝,或通过顶部或肋下四腔心切面定位RA内的导丝。2017年的一项系统回顾和荟萃分析发现,床旁超声对识别气胸具有近100%的敏感性和特异性,还可以识别80%的导管位置不当,比传统的放射学识别节省了近一个小时。压力测量是一种技术,将长延长管连接到血管内的导管或针上,用注射器将血液吸入管中。如果导管是静脉的,当血液回流到中心静脉时,血柱应该减少(图C)。血流量不足可能表明导管位置不正确,导管扭结或CVP高,而血柱显著增加可能表明导管位于动脉。同样的导管也可以直接连接到压力传感器以确认静脉波形。2009年的一项回顾性研究发现,压力测量可以可靠地识别动脉穿刺,并防止进一步扩张或放置导管。
透视允许在扩张和引入CVCS之前对导丝进行实时可视化。当结合对比检查时,它可以用来描述静脉解剖,识别静脉狭窄或血栓的存在,以及诊断静脉外导线的放置(图D)。然而,并发症仍可能发生,特别是复杂的解剖结构,操作者缺乏经验或图像错误解释。在CVC放置过程中使用透视的证据有限,但国际社会指南建议将其作为替代技术,并认为对放置右心辅助装置是必要的。
经食管超声心动图(TOE)可以可靠地确认导丝在SVC和RA中的位置、静脉通路的部位(图E)。在起搏器导线、先前存在的导管或扭曲心脏或食管解剖异常的情况下,用食道超声确认导线或导管可能很困难。与透视一样,在CVC放置过程中支持常规使用食道超声的证据有限,但国际社会指南推荐它作为替代技术。
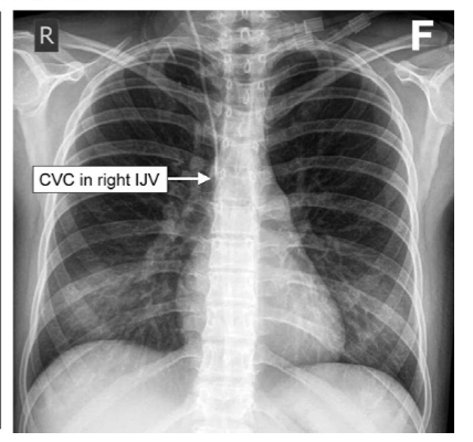
在导管放置之前,可以用系列胸部X线摄影代替透视来确认导丝的位置,但是这种操作可能比较麻烦,可能会增加感染机会。平片可常规用于检查置入后的IJV和SCV CVC的定位,并排除气胸或胸腔积液,尽管这种做法在超声引导置入的时代受到质疑,但为了安全,可作为常规检查。
没有一种技术可以预防并发症,因此,结合对潜在问题的预测、适当的操作人员培训和使用补充的确认模式的多管齐下的方法是成功的必要条件。因此,总结用于预防和识别CVC置入过程中的机械并发症(如下图)。
文献来源:Walsh E C,Fitzsimons M G.Preventing mechanical complications associated with central venous catheter placement.BJA Education.2023;23 (6):229-237.声明:本文部分图片来源于网络版权归属原图作者,文章仅用于学术交流,若侵犯了您的合法权益,请及时与我们联系,我们将及时更正、删除。编译 | 赵博
新青年麻醉论坛 已经打通了论坛检索,支持标题+全文检索,支持多关键词检索,海量知识库随时搜索,欢迎大家试用!也欢迎业内公号合作接入!

