

扫码关注
为您提供就业创业、社会保障、人事人才、劳动纠纷调解等相关服务
8月好机会“拍了拍你”
找工作的小伙伴看过来


东方电气(成都)氢燃料电池科技有限公司
成都新都投资集团有限公司
成都市金牛国投人力资源服务有限公司
成都绿色低碳产业投资集团有限公司
西南石油大学
东方电气(成都)氢燃料电池科技有限公司
一、招聘岗位及要求
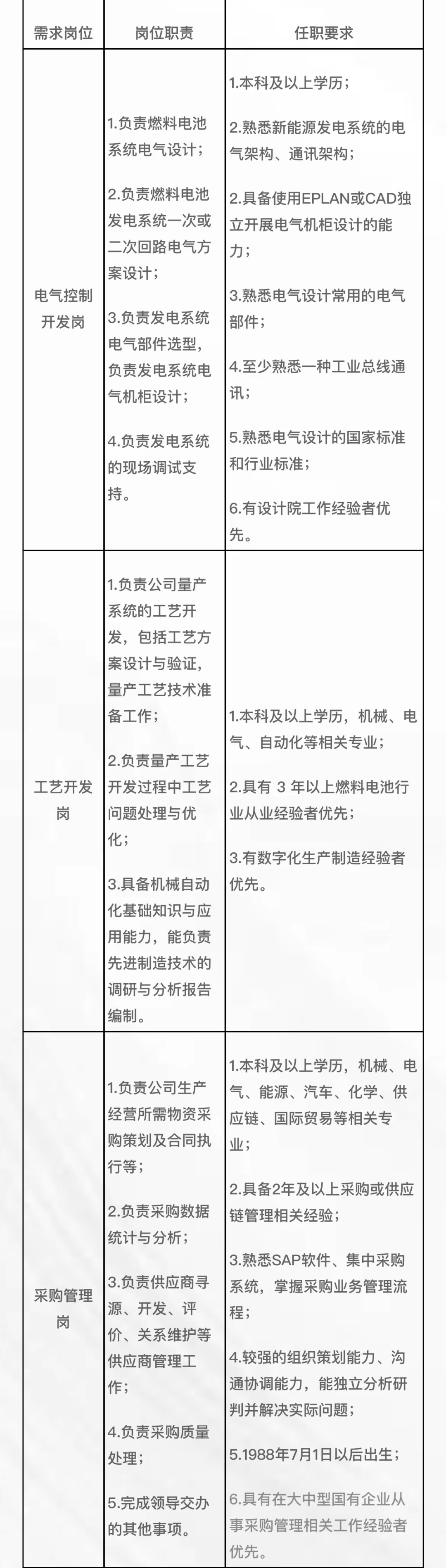
电气控制开发岗 1人
工艺开发岗 1人
采购管理岗 1人

(点击查看大图)
二、基本要求
(一)认真贯彻党和国家的方针政策与法律法规,认真执行公司各项规章制度,具有良好的思想政治素质和一定的政策理论水平。
(二)认同东方电气企业文化,勤勉尽责,忠诚于企业,愿意与公司共同发展与成长。
(三)具有良好的职业素养和职业操守,爱岗敬业,有较强的事业心和责任心。
(四)具有良好的心理素质,身心健康,无职业禁忌疾病,具有一定的抗压能力。
三、招聘程序
(一)发布招聘公告。
(二)应聘报名。
(三)资格筛选、确定考核人选。
(四)综合考核(包含笔试或面试)。
(五)综合评定(背景调查),形成考核结论。
(六)公示、健康体检。
(七)确定录用人员并办理入司手续。
四、福利待遇
(一)健全的正向激励体系,包括当期岗效收入、重点项目奖励、年终奖励等。
(二)丰富的福利待遇体系,包括节日慰问、工作餐补贴、防暑降温补贴、通讯补贴等各类津补贴,为成都无房人员提供单身宿舍或租房补助,享受法定假期、探亲假、婚假等。
(三)多元的保障管理体系,除法定的“五险一金”外,为职工购买商业补充医疗保险、大额意外伤害保险等,为职工建立企业年金,定期开展健康体检等。
五、报名事宜
(一)报名方式
通过电子邮件形式发送至招聘邮箱dfqnhr@dongfang.com。邮件请以“应聘岗位+应聘人姓名”命名,各类报名所需资料均以附件形式发送,邮件大小请勿超过10M。
(二)报名材料
1.准确完整填写《东方电气(成都)氢燃料电池科技有限公司应聘人员报名表》,采用其他格式表格填写的视为无效。
扫码查看《报名表》

2.本人电子照片、学历学位证书、职称证书、各种执业资格证书(扫描件)作为附件发送。
3.提供个人工作业绩、成果材料等。
(三)报名时间:2023年8月9日起至岗位录用满止。
(四)联系人及电话:王老师 028-87898205
邮箱地址:dfqnhr@dongfang.com
扫码查看公告原文

成都新都投资集团有限公司
一、招聘岗位及要求

(点击查看大图)
扫码查看《招聘岗位需求明细表》

二、基本条件
(一)政治思想素质高,品行端正,诚信廉洁,事业心和责任心强。
(二)熟悉现代企业经营管理,具有履行岗位职责所必需的管理能力和专业知识。
(三)身体健康,具有良好的心理素质和正常履行岗位职责的身体条件。
(四)服从集团内部工作调整安排。
(五)受到刑事处罚期限未满或涉嫌违法犯罪正在接受司法调查尚未做出结论的人员不得参加。
(六)人民法院通过司法程序认定的失信被执行人或有较为严重的不良信用记录的人员不得参加。
(七)其他不适宜在岗位上工作的人员不得参加。
三、招聘流程
网上报名——资格审查——综合测评(综合测评包含笔试和面试)——背景调查——确定体检对象——公示——聘用。
四、报名事宜
(一)报名时间:2023年8月3日至2023年8月16日17时截止。
(二)报名方式:采取邮箱报名方式,每人限报一个岗位。应聘人员发送应聘材料到指定电子邮箱:xiangrenzi@aliyun.com。
相关报名材料必须整理为一个压缩文件,邮件标明名称:报考单位名称+应聘部门+应聘岗位+姓名+学历+电话。如:新投集团+投资发展部+部长助理+张三+本科+13111111111。
(三)报名材料
1.填写Word电子版《成都香城人力资源有限公司应聘报名表》1份,填写内容控制在1页A4纸(正反面),粘贴上寸照。
扫码查看《成都香城人力资源
有限公司应聘报名表》

2.填写Excel电子版《报名人员信息表》。此附件只接收Excel电子表,以其他文件形式发送的视为无效。
扫码查看《报名人员信息表》

3.提交以下证件扫描件,包括但不限于:毕业证、学位证、学信网学历查验证明、职称证、资质资格证明、现任职务任职文件(或离职证明等证明工作经历经验类文件)、荣誉证书等。留学回国人员须提供通过教育部留学服务中心学历学位认证。
扫码查看公告原文

成都市金牛国投人力资源服务有限公司
一、招聘岗位
金牛区西安路街道编外工作人员基层治理辅助岗位12名,负责综合执法辅助工作。
二、应聘基本条件招聘范围及对象
符合招聘岗位条件要求的社会在职、非在职人员和高校毕业生,已取得岗位要求相应学历的毕业证书。
三、应聘资格条件
(一)应聘人员应同时具备的条件:
1.具有中华人民共和国国籍,拥护中华人民共和国宪法。
2.具有较高的思想政治素质,拥护中国共产党的领导,遵纪守法、爱岗敬业、作风务实、服务意识强。
3.身体健康,具有正常履行招聘岗位职责的身体条件。
4.口齿清晰,普通话表达流畅,遵纪守法,品行端正,具备吃苦耐劳、严谨细致、清正廉洁的工作作风和良好的团队协作精神。
5.符合招聘岗位确定的其他条件(详见下图)。

(点击查看大图)
(二)有下列情况之一者,不得应聘。
1.曾受过刑事处罚或被免于刑事处罚的。
2.曾被开除公职或公务员(参公人员)被辞退未满五年的。
3.涉嫌违法犯罪正在接受调查的。
4.参加或曾经参加非法组织、色情、吸毒、赌博、迷信等活动的。
5.具有法律、政策规定不得报考和聘用的其他情形。
四、报名及考试考核
(一)报名时间:2023年8月9日至8月15日(周末除外)9:00—17:00。
(二)报名方式:现场报名。
(三)报名地址:
1.基层治理辅助岗1.2.3 报名地址:青羊西路1号4楼406室,联系电话:87776704,联系人:张老师。
2.基层治理辅助岗 4 报名地址:青西路6号西安路街道办事处301室,联系电话:87732955 ,联系人:吴老师。
(四)报名时需提交资料:
1.报名信息表(报名现场领取填写)。
2.本人身份证、户口簿、学历证书、职业资格证书及其他等级证书原件及复印件。
3.近期免冠2寸彩照1张。
4.报名材料真实性承诺书(报名现场填写即可)。
报名时应聘人员提供的信息和材料应该真实完整,任何阶段如发现不符合应聘资格条件或弄虚作假者,将随时取消考试或聘用资格,所造成的一切损失由应聘人员本人承担。
(五)报名要求
报名时应聘人员个人应认真详实填写报名信息表,提供的信息和材料应该真实完整,任何阶段如发现不符合应聘资格条件或弄虚作假者,将随时取消考试或聘用资格,所造成的一切损失由应聘人员本人承担。
应聘人员在公开招聘期间应保持通讯畅通。联系方式变更后,应主动告知招聘实施单位。因无法与应聘人员取得联系所造成的一切损失由应聘人员本人承担。
(六)考试考核
1.综合测试。为确保新聘人员人岗相适,本次招聘根据具体岗位要求进行综合测试。将对应聘者的履职能力、临场应变、体能素质、仪表气质等方面综合素质进行测试。
2.总成绩。本次公开招聘采取综合淘汰的考核方式进行。总成绩满分为100分,按总成绩不低于60分,从高分到低分的顺序,等额确定进入体检环节人员名单。如符合条件人数和综合测试及格人数低于计划招录人数,则根据实际符合条件人数确定进入体检环节人员。
五、体测及考察
(一)体检。测试合格并考察通过后,由应聘者本人提供入职体检报告,体检不合格的不予录用。
(二)对体检合格的应聘人员实施考察,主要考察有无刑事犯罪记录以及现实表现情况。
(三)体检、考察不合格或自动放弃出现的缺额,按面试成绩从高分到低分依次等额递补。
六、聘用
对符合条件的报名者经过资格审查、综合测试、考察、公示等选拔程序后择优聘用,签订劳动合同,办理相关聘用手续。
七、其他
(一)按有关规定与招聘人员签订劳动合同,招聘人员薪酬待遇按照金牛区编外人员管理有关规定执行。
(二)其他未尽事项请电话咨询:028-87776704(金牛区西安路街道办事处综合执法中队),028-87732995(金牛区西安路街道办事处综合办公室)
成都绿色低碳产业投资集团有限公司
一、招聘岗位

(点击查看大图)
二、应聘要求
(一)基本要求
1.拥护党的路线、方针、政策,讲政治,顾大局,遵纪守法,品行端正,诚信廉洁,作风严谨,勤奋敬业,团结合作,敢于担当,有强烈的事业心和责任感。
2.具备履行岗位职责所必需的专业知识和技能,工作业绩突出,职业素养优良,管理能力、执行能力、创新能力强。
3.具有良好的心理素质、适应岗位要求的性格特征和身体条件。
4.持国外、境外文凭的,需同时提供国家教育部认证的留学学历、学位证明。
5.服从统一安排,接受公司根据业务发展需要的调派。
6.同等条件下优先录用退役军人。
(二)任职资格
1.中层管理人员任职资格
(1)大学本科及以上学历,具有金融、管理、电气、工程类等相关专业背景,年龄45周岁(含)以下(截至2023年7月)。
(2)6年及以上工作经验,5年及以上新能源、电力、投资、经济管理等相关行业工作经验,具有相应层级以上领导管理岗位工作经历。
(3)具有良好的投资开发能力,商务谈判能力和资源对接能力,具有良好的职业道德、职业操守、职业信用。
(4)具有风电、光伏、储能等新能源项目的投资、建设、运营相关经验的优先,中级及以上职称优先。
2.普通员工任职资格
(1)大学本科及以上学历,具有电气、工程类等相关专业背景,年龄40周岁(含)以下(截至2023年7月)。
(2)具备3年及以上与应聘职位相关的工作经验。
(3)具备符合岗位要求的专业知识和学习能力、执行能力及沟通能力。
(4)应聘投资开拓岗(新能源电气设计方向)的需具有2-3个电气工程项目设计相关工作经验;应聘投资开拓岗(新能源土建设计方向)的需具有2-3年从事土建、基础结构设计相关工作经验;应聘投资开拓岗(新能源项目管理方向)的需具有机电类二级及以上建造师证或PMP证书,具有至少1个光伏风电项目经理岗工作经验,应聘投资开拓岗(储能管理方向)的需具有至少1个电气工程项目现场管理经验。
(三)具有下列情形之一的人员不得应聘
1.因犯罪受过刑事处罚的。
2.曾被开除党籍、公职的。
3.涉嫌违纪违法正在接受有关专门机关审查调查尚未作出结论的。
4.被依法列入失信联合惩戒对象的。
5.聘用后构成回避关系的。
6.法律法规规定不得聘用的其他情形。
三、招聘程序
(一)中层管理人员招聘流程:报名一资格审查一笔试一面试一确定考察人选及考察公示一组织考察一确定拟任人选一任前公示一履行聘任程序。
(二)普通员工招聘流程:报名一资格审查一笔试一面试一背景一调查一体检一录用。
四、报名时间及方式
(一)报名时间: 2023年8月7日至2023年8月15日止。
(二)报名方式:线上通过北极星招聘网申系统(https://dljob.bjx.com.cn/svip/cdls/)或智联招聘网申系统(https://www.zhaopin.com/companydetail/CZL1418233820.htm)进行报名(其中,投资部部长按第3条要求发送简历)。
(三)报名投资部部长的人员,该批次不能选报通员工岗位,报名人员请将《报名表》、《个人承诺书》、身份证正反面、各阶段学历学位证、专业技术资格证书、职(执)业资格证书近年来主要工作业绩(成果)、获奖材料、所在企业及入职职位、时间符合要求的相关文件等材料打包为一个压缩文件(以岗位+姓名+绿色低碳集团”命名),发送至绿色低碳集团(邮箱号: lsdthr2023@163.com邮箱号),以上所有材料须提供扫描件或复印件,报名材料恕不退回。
扫码查看《报名表》及
《个人承诺书》

五、工作地点
四川省成都市高新区泰达时代中心

西南石油大学
根据《事业单位人事管理条例》(国务院令第652号)、《事业单位公开招聘人员暂行规定》(人事部令第6号)、《四川省省属事业单位公开招聘工作人员实施细则(试行)》(川人发〔2006〕34号)等考核招聘工作人员有关政策规定,结合学校辅导员队伍建设实际,经四川省教育厅备案,西南石油大学拟面向社会考核招聘事业编制辅导员15名,现将有关事项公告如下。
一、招聘岗位

注:
1.本表所列岗位相关的其他条件及要求请见本公告正文。
2.报考者本人有效毕业证和学位证所载学历和学位,须完全符合其所报岗位的“学历”和“学位”要求。
3.学生干部证明需由毕业学校(单位)学生工作部门(含研究生工作部门)出具。
4.专职辅导员工作经历证明需由本人从事辅导员工作的高校人力资源部门出具。
二、招聘对象、范围及基本条件
(一)招聘对象和范围
面向全国招聘2023年8月31日前取得国家教育部承认的研究生学历和博士学位,并完全符合招聘相关岗位条件要求和本公告其他要求的人员。
未在规定时间内取得并提供有关证书的,视为报考者自动放弃,责任自负。2023年9月1日及之后毕业的在读生不属于此次招聘的范围。报名时西南石油大学的在编工作人员,不属于本次招聘对象范围。
(二)报考条件
1.报考者应同时具备以下条件:
(1)具有中华人民共和国国籍,热爱社会主义祖国,拥护中华人民共和国宪法,拥护中国共产党,遵纪守法,品行端正,有良好的职业道德,爱岗敬业,事业心和责任感强。
(2)身心健康,体检合格,能正常履行招聘岗位职责。
(3)具备本公告具体招聘岗位要求的条件和资格(详见《岗位和条件要求一览表》)。其中,报考者本人有效毕业证和学位证所载学历和学位,须完全符合其所报岗位的“学历”和“学位”要求,不符合报考条件者,请勿报考,否则取消报考或聘用资格,责任由报考者自负。
(4)中小学教师报考者,须征得县级以上教育行政主管部门书面同意。
(5)委培、定向毕业生,须征得原委培、定向单位同意。
2.有下列情况之一者,不得报考:
(1)曾受过各类刑事处罚的。
(2)曾被开除公职的。
(3)有违法、违纪行为正在接受审查的。
(4)尚未解除党纪、政纪处分的。
(5)按照《事业单位公开招聘人员暂行规定》和《四川省省属事业单位公开招聘工作人员实施细则(试行)》的相关规定应当回避的。
(6)尚处于试用期内的新录用公务员。
(7)按照中共中央办公厅、国务院办公厅《关于加快推进失信被执行人信用监督、警示和惩戒机制建设的意见》规定,由人民法院通过司法程序认定的失信被执行人。
(8)有违反有关规定不适宜报考事业单位的。
三、招聘岗位和名额
(一)学校对招聘工作人员实行岗位聘用制,纳入事业编制管理,聘用人员来校报到后,从签订聘用合同起,须全职在我校辅导员岗位上工作满6年。
(二)学校根据招聘工作人员受聘岗位发放岗位工资、薪级工资和政策性津补贴,绩效工资按学校有关规定执行(本次招聘的辅导员政策性津补贴1000元/月)。
(三)本次招聘岗位在成都校区的辅导员不享受学校的引进人才待遇。本次招聘岗位在南充校区的辅导员享受学校引进人才待遇:给予安家费15万元、思政研究经费5万元。
四、报名方式、时间和要求
报考者请认真阅读本公告,详细了解招聘对象、范围、条件以及有关政策规定和注意事项等内容,根据自身情况选择符合招聘条件和要求的岗位报名。每个应聘人员在本次招聘中限报一个岗位,如有因应聘人员多填、误填导致无法通过资格初审的,由应聘人员负责。
应聘人员填写《西南石油大学2023年考核招聘辅导员报名表》和《西南石油大学2023年考核招聘辅导员报名信息汇总表》。填写完毕后,发送至邮箱:swpuzp_rsk@163.com,邮件主题:应聘辅导员岗位。报名截止时间:2023年8月30日。
在招聘过程的任何环节中发现报考者不符合报考条件或弄虚作假的,取消其报考或聘用资格,且后果自负。
扫码查看《报名表》及
《信息汇总表》

扫码查看公告原文

赶紧分享给身边有需要的朋友吧

来源:成都人社局
编辑:宣宣妹儿
