

行业主要上市企业:目前,中国金属包装行业上市企业主要有万顺新材(300057)、宝钢包装(601968)、奥瑞金(002701)、华源控股(002787)、中粮包装(00906.HK)、嘉美包装(002969)、英联股份(002846)等。
本文核心数据:中国金属食品包装行业代表企业基本信息、宝钢包装金属食品包装业务布局历程、宝钢包装研发投入、宝钢包装金属饮料罐产销量。

1、中国金属食品包装行业龙头企业全方位对比
金属包装是我国包装工业的重要组成部分,其产值约占我国包装工业的。
10%左右。作为食品包装的一个重要组成部分,金属包装凭借其优异的包装性能,备受高端食品企业的青睐。目前国内金属食品包装行业的龙头企业主要有奥瑞金、昇兴股份、宝钢包装、嘉美包装等。其中,宝钢包装是国内专业从事生产食品、饮料等快速消费品金属包装的龙头企业。

2、宝钢包装:金属食品包装业务的布局历程
上海宝钢包装股份有限公司创建于2010年12月,前身为2004年上海罗店资产经营投资有限公司与宝钢金属共同投资成立的上海宝印金属彩涂有限公司。2015年6月11日,于上交所挂牌上市。

3、宝钢包装:金属食品包装业务布局及运营现状
——金属食品包装业务产品布局:专业从事生产食品、饮料金属包装
宝钢包装是国内专业从事生产食品、饮料等快速消费品金属包装的龙头企业。公司主要产品包括钢制、铝制二片饮料罐、印铁以及易拉盖

从目前宝钢包装的产品布局结构来看,公司的产品主要以金属饮料罐为主,。2020年公司金属饮料罐收入46.01亿元,占总收入的80%;包装彩印铁收入8.83亿元,占比15%。

——金属食品包装业务布局区域:业务延伸至东南亚
宝钢包装已拥有上海、河北、成都、佛山、武汉、河南、越南平阳、越南顺化、哈尔滨等九家国内外二片罐企业,搭建起了可以辐射全国的二片易拉罐制造、销售、服务网络,同时在东南亚地区打开了市场,为相应区域用户提供快捷、优质服务。2020年宝钢包装境内业务收入43.28亿元,占比79%;境外业务收入11.56亿元,占比21%。

——金属食品包装研发投入:多项技术处于国际领先水平
宝钢包装经营以来一直专注于金属包装等方面的技术研发,拥有国内研发水平领先的金属包装研发平台,通过持续的技术研发与产品创新,掌握了多项具备独创性的核心技术工艺,积累了一定的技术研发实力。DI材罐体减重技术、无底油UV印刷技术、UV印铁防伪技术等处于国际领先水平。
2020年,宝钢包装完成覆膜铁成型、平板金属包装材料数字化印刷及成型、材料减薄成型及新罐型开发等多项技术应用研究;同时与上海大学、上海出版印刷高等专科学校等,在包装材料研发、质量检测、产品设计、个性化包装等方面开展一系列的产学研合作活动,为公司持续发展奠定坚实的科研技术基础。

——金属食品包装产品产销量:业务规模稳定增长
近年来,国内啤酒饮料市场稳定增长,宝钢包装金属饮料罐业务规模也保持平稳递增。2020,公司金属饮料罐产量114.17亿罐,同比增长6.20%;销量110.98亿罐,同比增长0.62%。

4、宝钢包装:金属食品包装业务经营业绩
2017年以来,宝钢包装金属饮料罐业务保持着平稳增长的趋势。2020年,由于新冠疫情给公司经营的外部环境带来不利影响,加上上游原材料价格波动较大,叠加汇率双向波动幅度加大等因素,对宝钢包装经营业绩情况产生一定影响,金属饮料罐业务收入小幅下降1%至46.01亿元。

在毛利率方面,2020由于运费根据新收入准则列支在营业成本,2019年同期仍在销售费用中列支。运费重分类后,导致宝钢包装金属饮料罐业务毛利率有所下降。

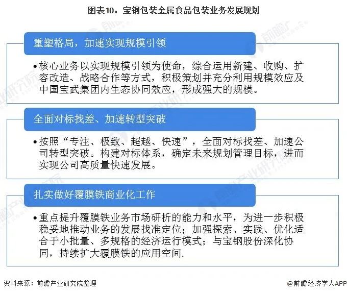
5、宝钢包装:金属食品包装业务发展规划
宝钢包装未来将聚焦金属包装,积极投入宝武钢铁生态圈建设,创新包装材料的运用,协同宝武新材料的开发,致力于绿色包装的研发与制造;与用户协同共生,挖掘潜在需求,强化增值服务。
在主营业务板块稳步开发的同时,积极寻源,提高市场占有率,提高行业集中度;通过资本市场运作,加速产能扩张布局、满足核心用户的需求。创新商业模式,拓宽产品与市场;加强内部管理,建立健全防范有效的风险控制体系;优化现有管理流程、推进智能制造,提高管理运营效率;积极优化布局,大力拓展新兴市场;加速速强化战略产品、积极开拓新产品,适时介入新业务。

(来源:前瞻产业研究院)





