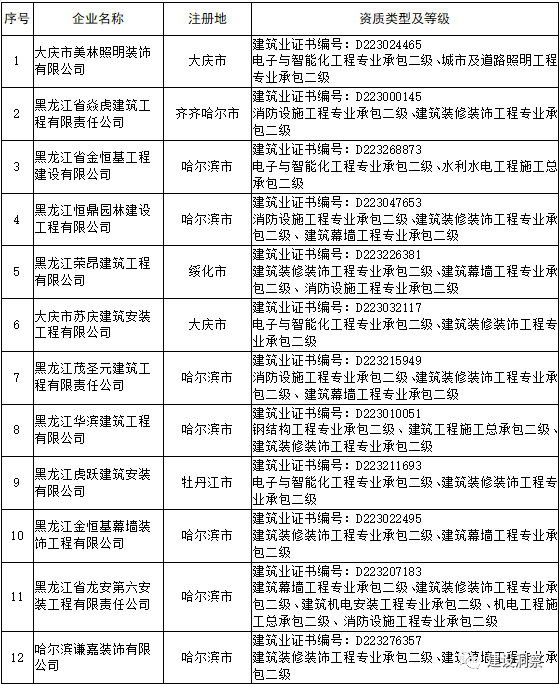
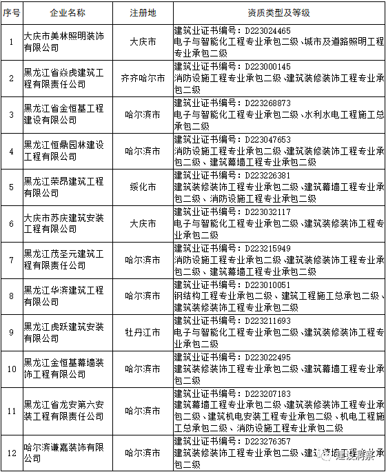
住建厅:163家企业取得资质后无注册建造师,限期整改!
2023-08-12 13:57

黑龙江省住房和城乡建设厅关于
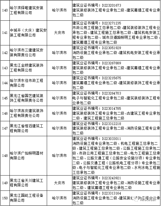
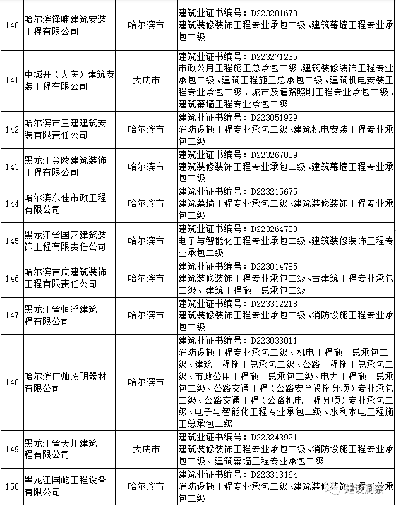
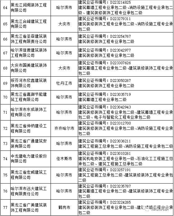
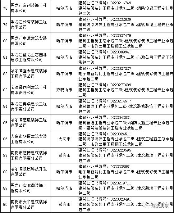
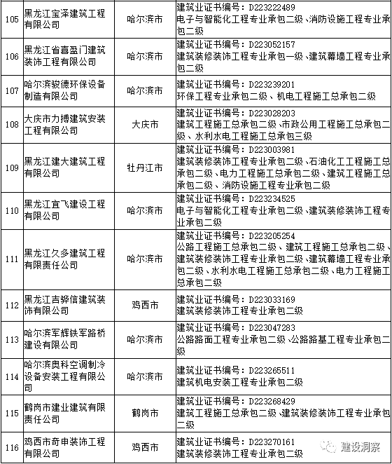
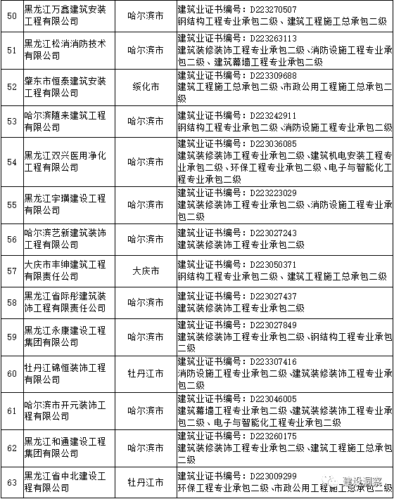
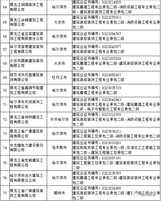
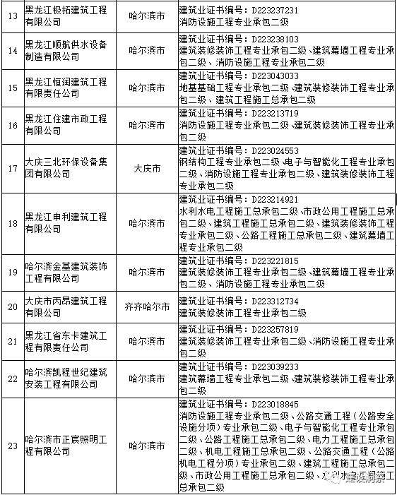
责令大庆市美林照明装饰有限公司等163家企业限期整改的通知
根据《建筑业企业资质管理规定》(住建部第22号令)等有关规定,我厅对省级核发的建筑业企业资质,取得资质后是否满足资质标准进行了动态核查。经核查,大庆市美林照明装饰有限公司等163家企业无注册建造师,不满足资质标准要求的条件,违反了《建筑业企业资质管理规定》(住建部第22号令)第二十八条第一款规定。根据《建筑业企业资质管理规定》(住建部第22号令)等有关规定,现责令大庆市美林照明装饰有限公司等163家企业3个月内整改到位。整改期间,企业不得申请建筑业企业资质的升级、增项,不得承揽新的工程;整改期满后,我厅将再次对照资质标准要求,核查注册建造师数量,仍不满足要求的,我厅将依法撤回相应建筑业企业资质。