会员下载文件夹位置:人力资源板块—042 薪酬管理方案
01 资料列表
《薪酬管理方案资料包》内含各行业薪酬管理制度、方案、薪酬管理知识PPT、高管年薪制度、工资核算表格等资料,合计358份文件。
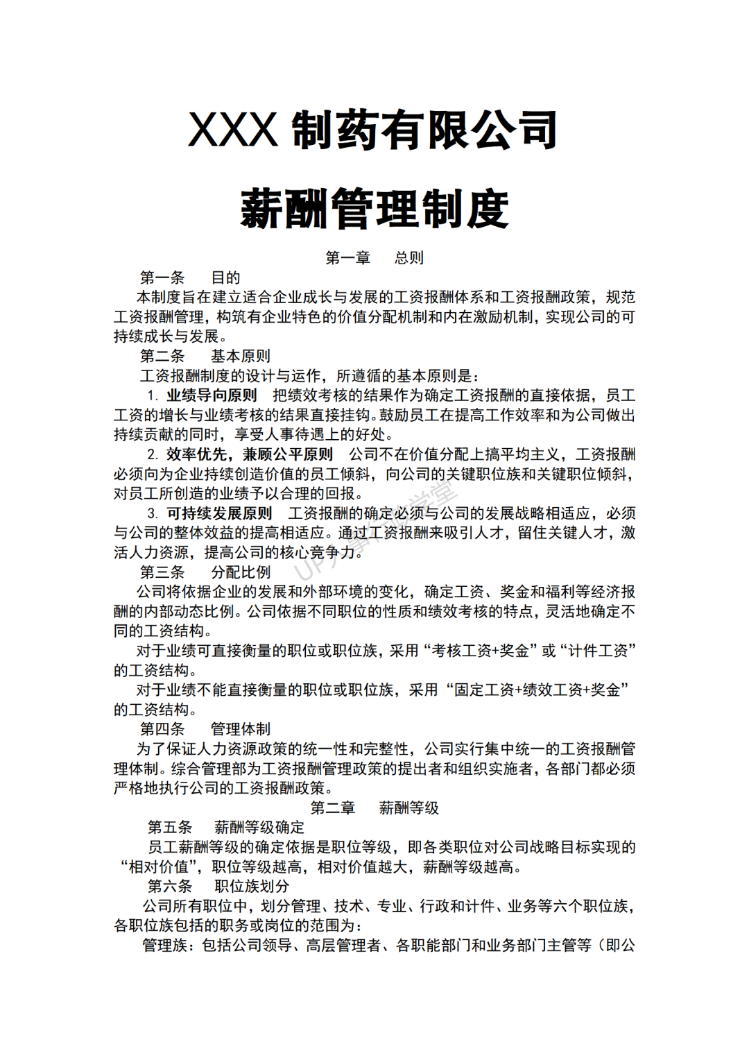
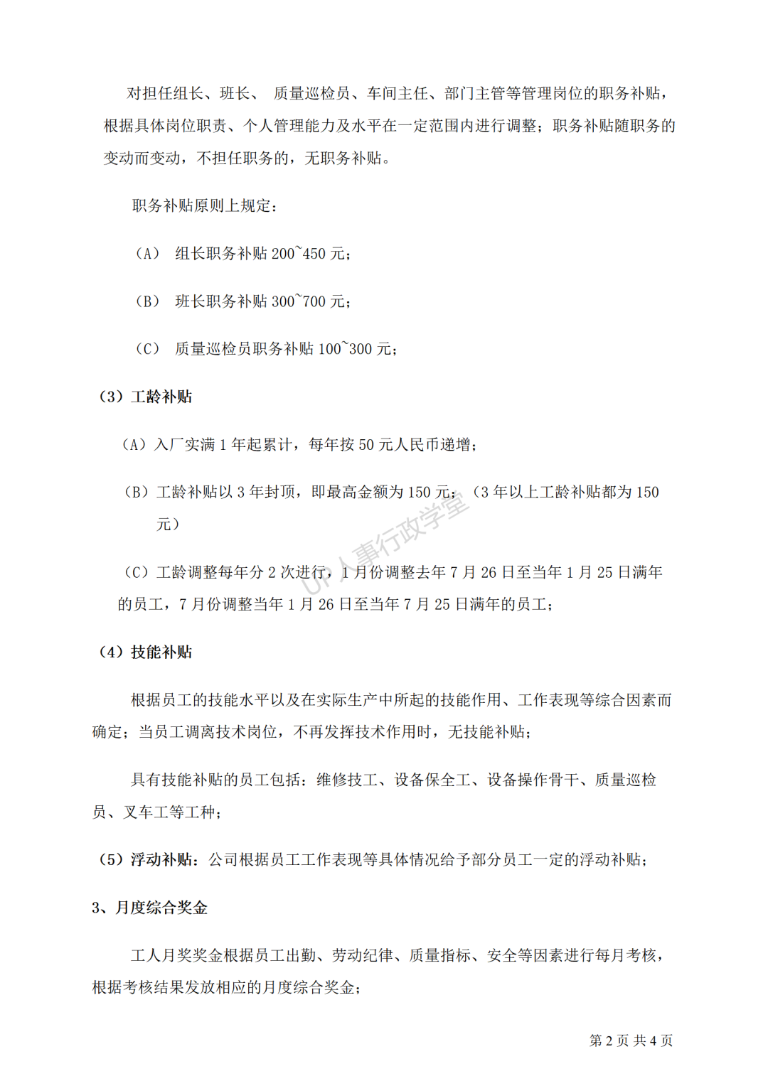
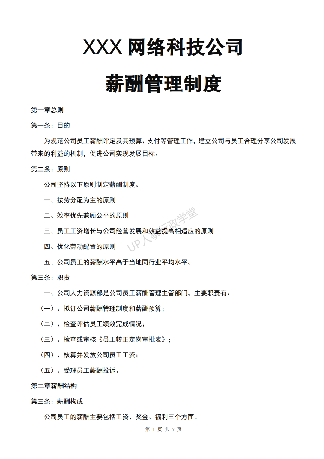
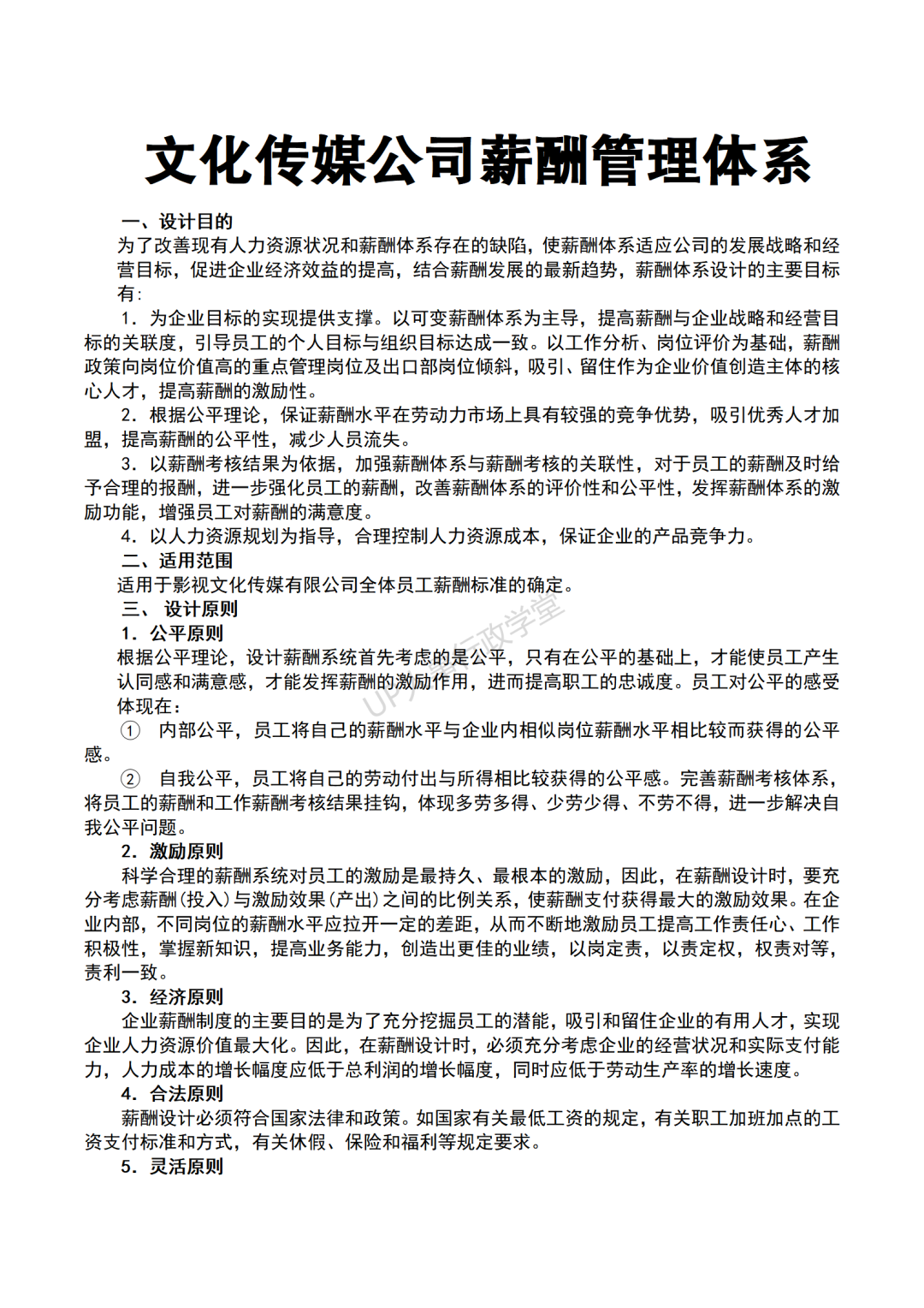
▼ 各行业薪酬管理制度/方案(206份)

▼ 薪酬管理知识PPT(37份)

▼ 薪酬调研报告(54份)

▼ 工资核算表格大全(55份)




▼ 高管年薪制方案(3份)

02 部分资料展示
▼ 薪酬管理培训PPT



▼ 公司人员薪酬情况看板.ppt

▼ 工资核算统计表格.xls





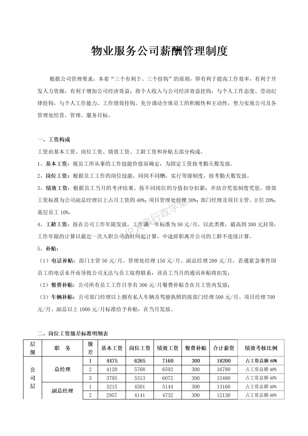
▼ 各行业薪酬管理制度/方案.doc















03 资料获取方式
1、分享公众号文章到200人以上HR行政微信群(保留20分钟),发送分享截图到本公众号,管家会在48小时内发放资料,请耐心等待;(资源互助群除外)
2、如不便分享,扫码28.8元购买,立即获取:

3、强烈推荐加入会员,一次获取全部人资行政资料,随用随取,全年不断更新中……


别忘记点 在看 + 点赞哦 ▼