






报告主要从以下内容阐述:
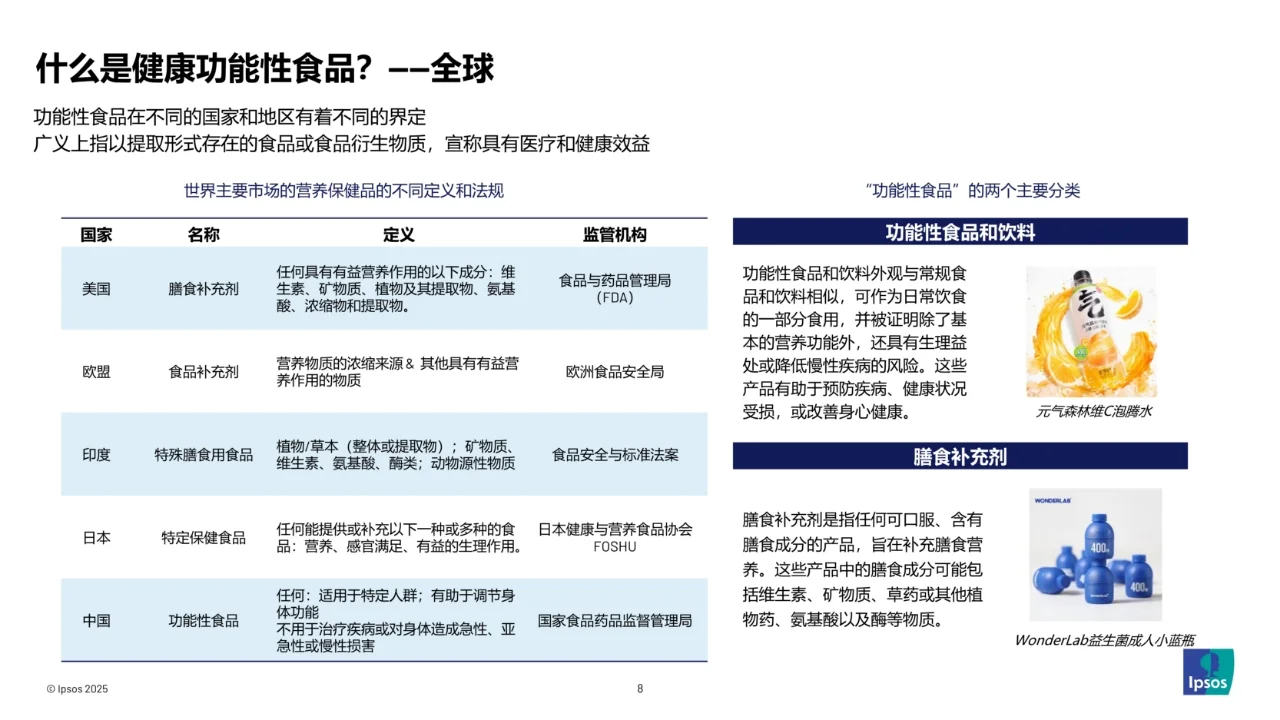
功能性食品和饮料外观与常规食品和饮料相似,可作为日常饮食的一部分食用,并被证明除了基本的营养功能外,还具有生理益处或降低慢性疾病的风险。这些产品有助于预防疾病、健康状况受损,或改善身心健康。
-
膳食补充剂是指任何可口服、含有膳食成分的产品,旨在补充膳食营养。这些产品中的膳食成分可能包括维生素、矿物质、草药或其他植物药、氨基酸以及酶等物质
目前中国从食品的定义上可将食品划分3大类,即普通食品、功能性食品和特殊膳食用食品然而随着行业高速发展,品类边界正在加速模糊化健康功能性食品未来市场前景广阔
………
由于篇幅限制,只展示部分内容,更多内容和数据可以获取PDF报告
推荐阅读报告:功能性食品产品创新解码-益普索-2025.6-52页
#行业研究报告 #行业报告 #消费者市场洞察 #营养与食品卫生 #产业发展趋势 #食品 #2025
功能性食品和饮料外观与常规食品和饮料相似,可作为日常饮食的一部分食用,并被证明除了基本的营养功能外,还具有生理益处或降低慢性疾病的风险。这些产品有助于预防疾病、健康状况受损,或改善身心健康。
-
膳食补充剂是指任何可口服、含有膳食成分的产品,旨在补充膳食营养。这些产品中的膳食成分可能包括维生素、矿物质、草药或其他植物药、氨基酸以及酶等物质
目前中国从食品的定义上可将食品划分3大类,即普通食品、功能性食品和特殊膳食用食品然而随着行业高速发展,品类边界正在加速模糊化健康功能性食品未来市场前景广阔
………
由于篇幅限制,只展示部分内容,更多内容和数据可以获取PDF报告
推荐阅读报告:功能性食品产品创新解码-益普索-2025.6-52页
#行业研究报告 #行业报告 #消费者市场洞察 #营养与食品卫生 #产业发展趋势 #食品 #2025