






刚刚最新发布:
国家对于稀土,锂电池监管。锂电池出口难度加大。
生效时间:稀土,即日起
锂电池 2025年11月
原产于国内的相关稀土物项管制即日生效
过渡期:其他部分管制措施将于2025年12月1日正式实施
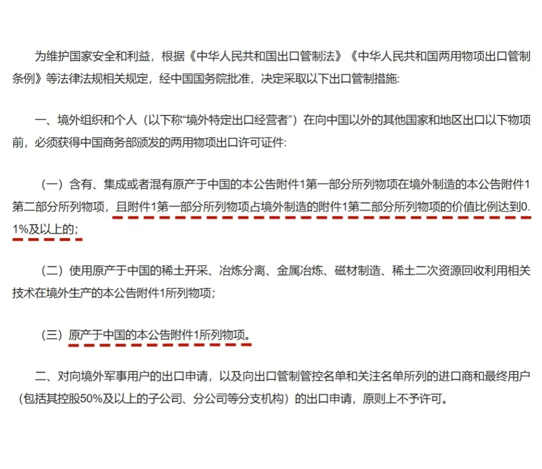
重点❗️这次管制不仅针对国内企业,还首次明确覆盖境外组织和个人!以下情况都需要申请出口许可证:
✅ 含国内稀土成分的境外制造物项(价值占比≥0.1%)
✅ 使用国内稀土技术在境外生产的相关物项
✅ 原产于国内的相关稀土物项
?附上相关的物项列表:
第一部分
金属钐、金属镝、金属钆、金属铽、金属镥、金属钪、金属钇、钐钴合金、铽铁合金、镝铁合金、铽镝铁合金、氧化镝、氧化铽
第二部分
一、稀土永磁材料
1. 钐钴永磁材料
2.含铽的钕铁硼永磁材料
3.含镝的钕铁硼永磁材料
4.4含有以上材料的零件、部件、组件
二、稀土靶材
1. 含钐的靶材
a. 钐靶;
b.钐钴合金靶
c.钐铁合金靶
2. 含钆
国家对于稀土,锂电池监管。锂电池出口难度加大。
生效时间:稀土,即日起
锂电池 2025年11月
原产于国内的相关稀土物项管制即日生效
过渡期:其他部分管制措施将于2025年12月1日正式实施
重点❗️这次管制不仅针对国内企业,还首次明确覆盖境外组织和个人!以下情况都需要申请出口许可证:
✅ 含国内稀土成分的境外制造物项(价值占比≥0.1%)
✅ 使用国内稀土技术在境外生产的相关物项
✅ 原产于国内的相关稀土物项
?附上相关的物项列表:
第一部分
金属钐、金属镝、金属钆、金属铽、金属镥、金属钪、金属钇、钐钴合金、铽铁合金、镝铁合金、铽镝铁合金、氧化镝、氧化铽
第二部分
一、稀土永磁材料
1. 钐钴永磁材料
2.含铽的钕铁硼永磁材料
3.含镝的钕铁硼永磁材料
4.4含有以上材料的零件、部件、组件
二、稀土靶材
1. 含钐的靶材
a. 钐靶;
b.钐钴合金靶
c.钐铁合金靶
2. 含钆