返回
招投标信息
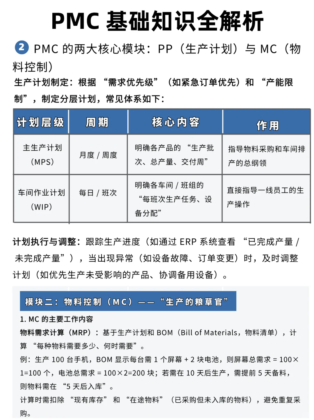
PMC 基础知识全解析
2025-11-11 12:33
PMC 基础知识全解析
#采购
#企业采购
#采购日常
#供应链管理
#采购与供应链管理
#干货分享
#行政采购
#采购管理
#采购部
打赏
发表评论
0评