返回
招投标信息
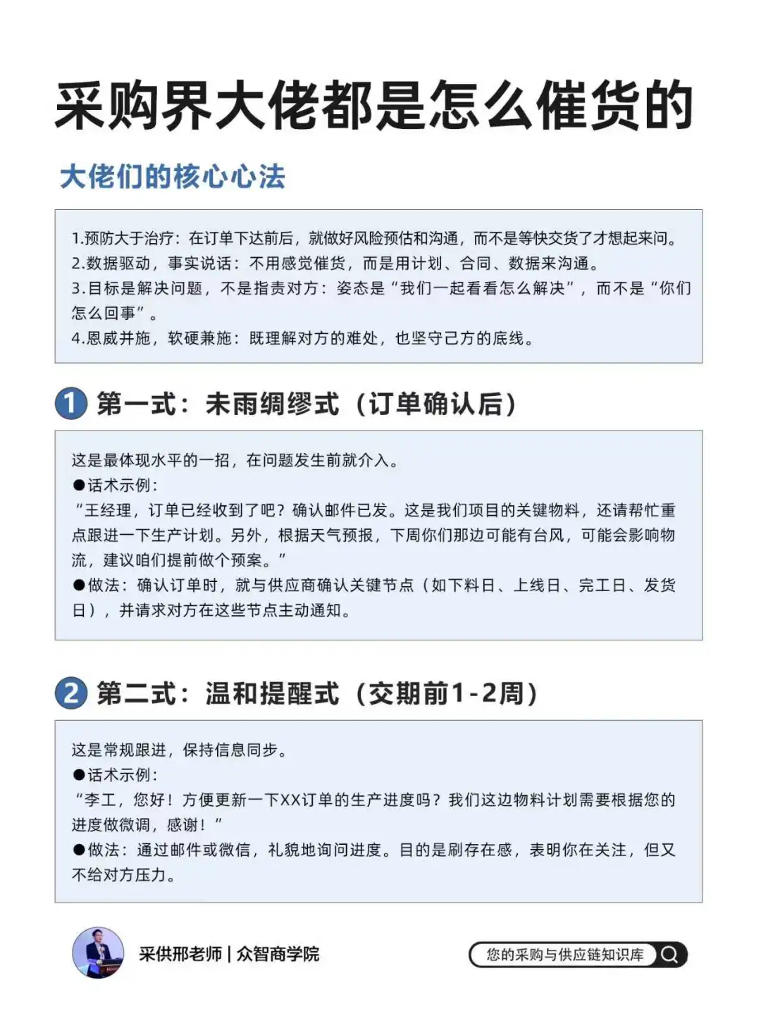
采购界大佬都是怎么催货的
2025-11-11 11:00
采购界大佬都是怎么催货的
#企业采购
#采购日常
#采购
#供应链管理
#行政采购
#采购与供应链管理
#采购管理
#干货分享
#采购部
打赏
发表评论
0评