








这套卷子选择题整体平稳,大题难出天际
煮波作为竞赛选手,勉强90分,也算是为理综做了不小的贡献
1-7题(p1-p2),没啥好说的
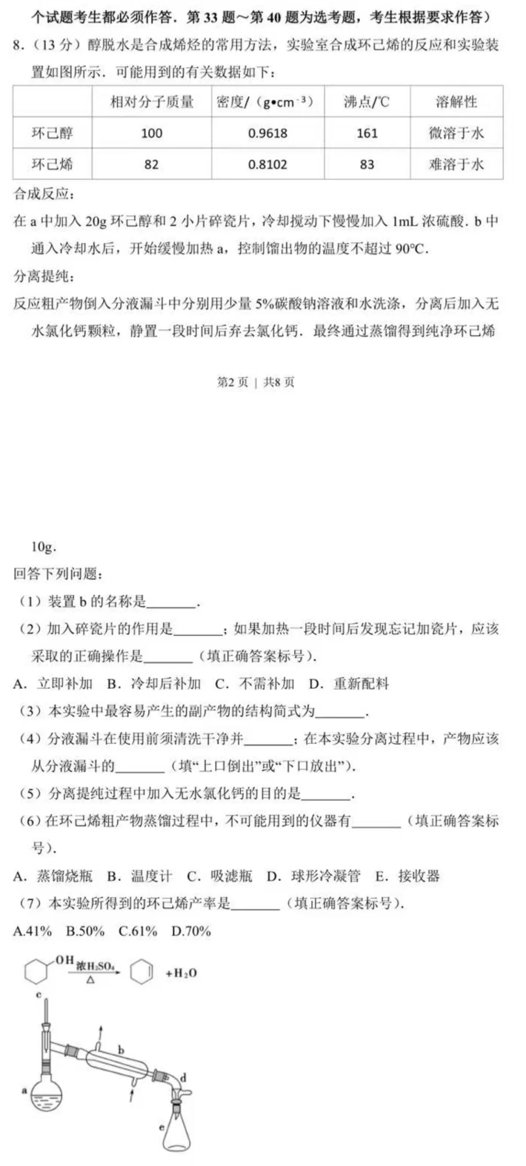
8题(p3)来了来了!有机实验一直是难点,第(1)问直形冷凝管就触发盲区,第(3)问如果不熟悉醇-醚转化就直接懵,第(6)问?吸滤瓶?球形冷凝管?都是啥呢我请问
9题(p4)一点机会都不给,工艺流程题第一次出现在全国卷就如此炸裂,(3)-(6)小问难度都不小,此后的工艺流程题在高考中已经常见了,遍地开花,母题在此
10题(p5)第(1)问就难炸,铝土矿?是啥?最炸裂的(5)问直接要你用法拉第常数计算能量密度,当时是完完全全的超纲题。
选做题难度不小,结构比有机更难一些
这张卷子有机部分含量超标,大题几乎没有基础题,每一问都我有难度,打懵了很多人。
理综考试两个半小时,留给化学的时间一般是45分钟,给你45分钟,你能拿到多少分
#高中化学 #高考真题 #高考化学 #高考理综 #理科生
煮波作为竞赛选手,勉强90分,也算是为理综做了不小的贡献
1-7题(p1-p2),没啥好说的
8题(p3)来了来了!有机实验一直是难点,第(1)问直形冷凝管就触发盲区,第(3)问如果不熟悉醇-醚转化就直接懵,第(6)问?吸滤瓶?球形冷凝管?都是啥呢我请问
9题(p4)一点机会都不给,工艺流程题第一次出现在全国卷就如此炸裂,(3)-(6)小问难度都不小,此后的工艺流程题在高考中已经常见了,遍地开花,母题在此
10题(p5)第(1)问就难炸,铝土矿?是啥?最炸裂的(5)问直接要你用法拉第常数计算能量密度,当时是完完全全的超纲题。
选做题难度不小,结构比有机更难一些
这张卷子有机部分含量超标,大题几乎没有基础题,每一问都我有难度,打懵了很多人。
理综考试两个半小时,留给化学的时间一般是45分钟,给你45分钟,你能拿到多少分
#高中化学 #高考真题 #高考化学 #高考理综 #理科生