基于单片机的恒温箱控制系统设计的资料
2025-11-11 07:10
基于单片机的恒温箱控制系统设计的资料




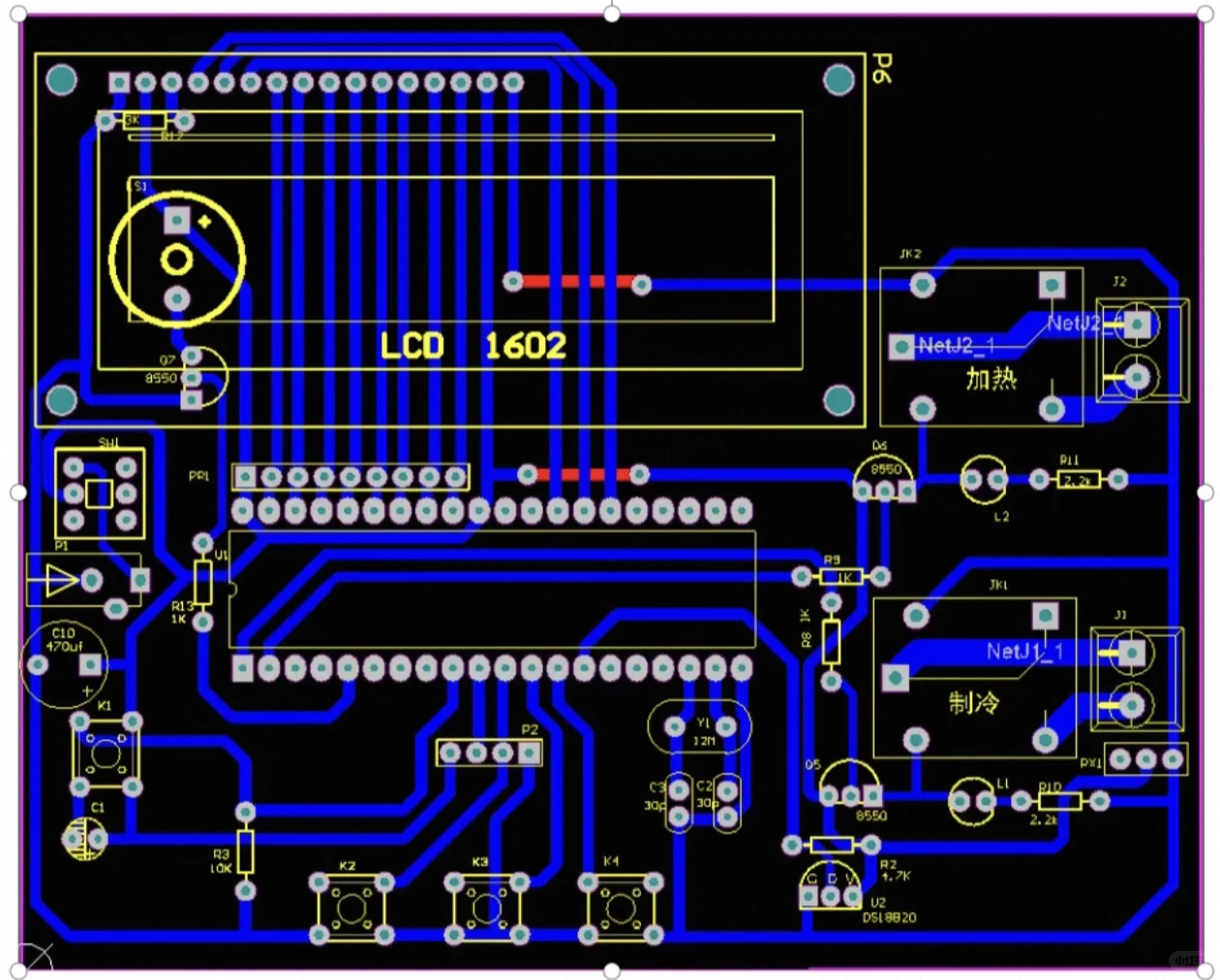
主要功能:将温度控制在一个范围内,恒定温度的作用。使用DS18B20采集温度,当温度过高时,会自动降温,当温度过低时,会自动升温。让温度一直恒定在设置的范围内。
1.使用STC89C52RC单片机做主控制器。
2.使用LCD1602实时显示当前温度值、温度上限值、温度下限值。
3.使用DS18B20采集当前环境温度值。
4.使用三个按键可任意调整上下限阀值。
5.当温度超过了预设上下值时,蜂鸣器会自动报警,且会自动打开升温或降温的继电器,继电器会带动加热片加热或制冷片制冷。
#单片机 #STM32单片机 #计算机毕业设计