
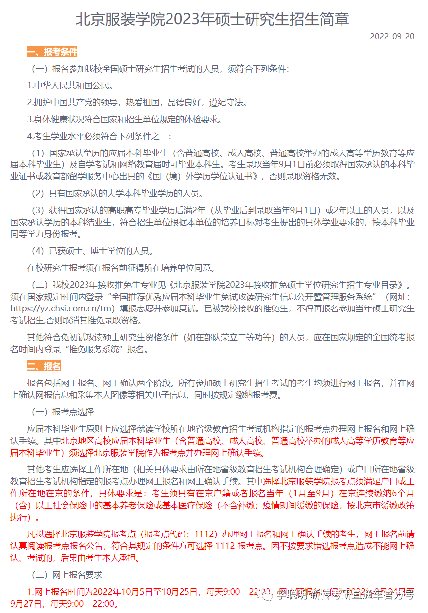
同学们择校择专的时候可以参考历年的院校招简及考试大纲,以此来规划后期的备考情况,但是网上内容冗杂,所以小编每日都会给大家总结一所院校,一起来看看吧~

北京服装学院是一所有着深厚家国情怀和鲜明办学特色的时尚高校。学校前身是1959年2月创建的北京纺织工学院,1961年7月更名为北京化学纤维工学院,1987年2月改扩建为北京服装学院,是我国第一所公办服装高校。设有7个一级学科硕士学位授权点,1个二级学科硕士学位授权点,6个硕士专业学位授权点,1个服务国家特殊需求博士人才培养项目。学校现有招生专业24个,其中7个国家级特色专业建设点,14个专业获批教育部“双万计划”国家级一流本科专业建设点,11个专业获批“双万计划”省级一流本科专业建设点。建有全国“十佳”特色博物馆——民族服饰博物馆,集收藏、展示、修复、科研、教学等功能于一体。设有多个国家级实验教学示范中心、国家级人才培养模式创新实验区,及近300个国家级、北京市级校外人才培养基地,为纺织服装、时尚和文化创意产业培养了众多优秀人才,很多已成为行业骨干和领军人才。学校创新创业氛围浓厚,毕业生自主创业率多年来均在5%以上,涌现出了例外、Grace Chen、UOOYAA、熙上等众多优秀设计师品牌,是活跃在行业前沿的创新力量代表。学校拥有一支政治坚定、师德高尚、业务精湛、精于教书、勤于育人的师资队伍,多人入选北京学者、北京市战略科技人才、教育部新世纪优秀人才、市级百千万人才工程、长城学者培养计划、北京市教学名师、北京市优秀教师等,多人享受国务院政府特殊津贴,多人担任国家级教学团队负责人、市级创新团队负责人、国家自然科学基金项目负责人、国家重点技术研发项目负责人等,汇集了包括“中国十佳服装设计师”“中国设计业十大杰出青年”“中国珠宝首饰设计大师”等纺织服装材料、服装与服饰、时尚传播领域的众多领军人才和学者。聘请英国伦敦艺术大学前副校长、中央圣马丁艺术与设计学院前院长JANEREPLAY教授、英国伦敦艺术大学前副校长、伦敦时装学院前院长FRANCESCORNER教授等国际高端人才担任特聘教授,聘请凤凰卫视资讯台副台长、著名主持人吴小莉担任时尚传播学院院长,学校成为了时尚领域高层次人才的汇聚地。







