




基于STM32的火灾报警与家庭安防系统
主要功能
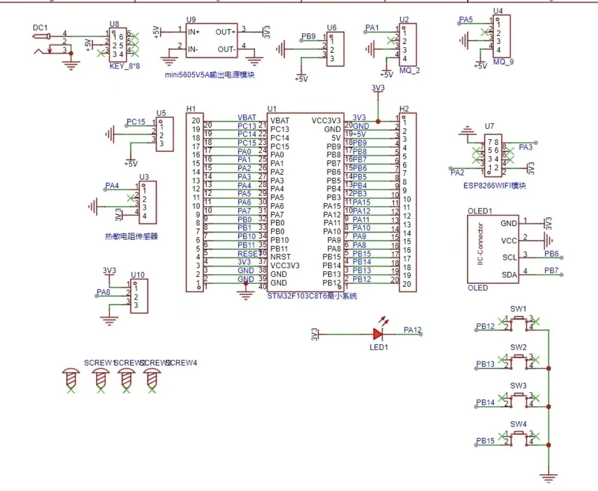
1. 环境监测:实时监测烟雾浓度、可燃气浓度、温度。
2.自动灭火:当烟雾浓度超过设定阈值时,自动启动水泵灭火。
2.空气调节:当可燃气浓度或空气质量超出阈值时,风扇自动启动,提高空气流通。
3. 声光报警:当烟雾、可燃气或温度超过安全阈值时,系统触发蜂鸣器与指示灯进行报警。
4. 数据可视化:监测数据可通过上位机软件和OLED屏幕实时显示。
5.用户调节:提供按键操作,可自行调整安全阈值,满足不同场景需求。
主要功能
1. 环境监测:实时监测烟雾浓度、可燃气浓度、温度。
2.自动灭火:当烟雾浓度超过设定阈值时,自动启动水泵灭火。
2.空气调节:当可燃气浓度或空气质量超出阈值时,风扇自动启动,提高空气流通。
3. 声光报警:当烟雾、可燃气或温度超过安全阈值时,系统触发蜂鸣器与指示灯进行报警。
4. 数据可视化:监测数据可通过上位机软件和OLED屏幕实时显示。
5.用户调节:提供按键操作,可自行调整安全阈值,满足不同场景需求。