仪器仪表
LED变光专用电源维修一例
2025-11-10 22:49
LED变光专用电源维修一例

LED变光专用电源维修一例

LED变光专用电源维修一例

LED变光专用电源维修一例

LED变光专用电源维修一例

LED变光专用电源维修一例

LED变光专用电源维修一例

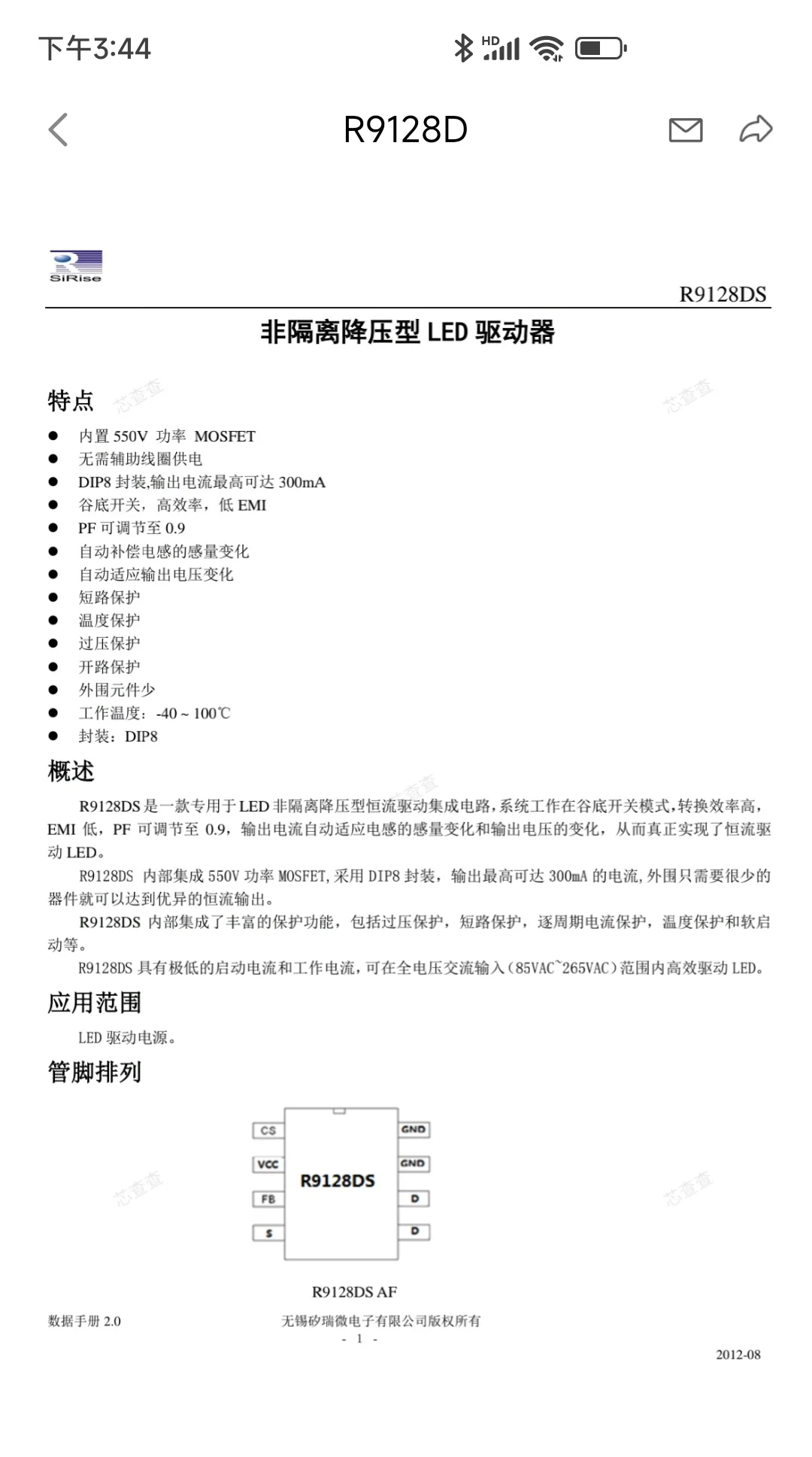
LED灯,故障现象开始是灯暗,开一会儿会亮​。发展到后来是灯暗,不亮还闪烁。
排除灯条的问题,锁定在恒流源上。
打开壳,观察板子有发热点(电阻),测量阻值正常。
D9虚焊,补焊D9。C4(4.7uF/50V)容量减小,更换之。
安好试机,灯恢复正常。
发表评论
0评