






宝子们?,今天来聊聊超有潜力的电解水制氢行业~
啥是电解水制氢呢?就是在电解槽里通直流电,让水分子 “分家”,变成氢气和氧气? 这过程几乎零碳排放,要是耦合可再生能源发电,那生产出的就是超棒的 “绿氢” 啦!
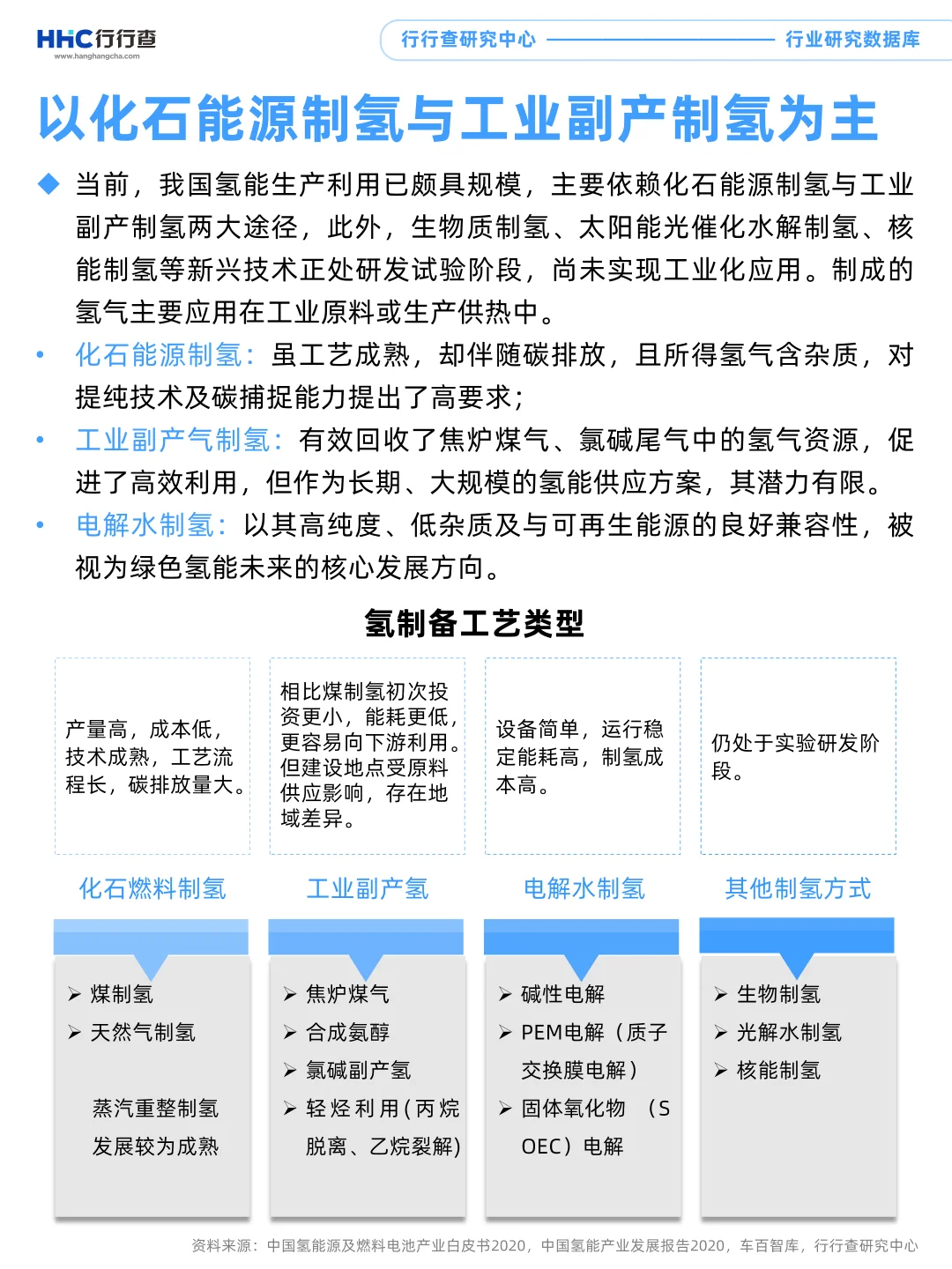
它有 4 种技术路线✨ 碱性电解水技术最成熟,应用也广;质子交换膜电解水发展迅猛;高温固体氧化物电解水处于初步示范阶段;固体聚合物阴离子交换膜电解水才刚起步。
产业链也清晰~上游有能源电力,像风电、光伏,还有电解槽隔膜、电解液等原材料;中游是电解水制氢核心环节;下游是氢能储运及燃料电池、工业应用、发电等领域。
以前全球大部分氢是 “灰氢”,碳排放高。现在 “双碳” 目标下,电解水制氢超受重视,传统企业扩产,新企业也纷纷入局。不过,目前它还在发展阶段,成本较高。但未来随着技术进步,成本降低,肯定会迎来大发展,一起期待这个行业的腾飞吧?
#行业研究 #行业 #财经 #氢能 #制氢 #电解水制氢 #电解水 #氢气 #清洁能源
啥是电解水制氢呢?就是在电解槽里通直流电,让水分子 “分家”,变成氢气和氧气? 这过程几乎零碳排放,要是耦合可再生能源发电,那生产出的就是超棒的 “绿氢” 啦!
它有 4 种技术路线✨ 碱性电解水技术最成熟,应用也广;质子交换膜电解水发展迅猛;高温固体氧化物电解水处于初步示范阶段;固体聚合物阴离子交换膜电解水才刚起步。
产业链也清晰~上游有能源电力,像风电、光伏,还有电解槽隔膜、电解液等原材料;中游是电解水制氢核心环节;下游是氢能储运及燃料电池、工业应用、发电等领域。
以前全球大部分氢是 “灰氢”,碳排放高。现在 “双碳” 目标下,电解水制氢超受重视,传统企业扩产,新企业也纷纷入局。不过,目前它还在发展阶段,成本较高。但未来随着技术进步,成本降低,肯定会迎来大发展,一起期待这个行业的腾飞吧?
#行业研究 #行业 #财经 #氢能 #制氢 #电解水制氢 #电解水 #氢气 #清洁能源