“十五五”六大未来产业-氢能与核聚变
2025-11-10 08:49
“十五五”六大未来产业-氢能与核聚变










这是一个包含两种前沿能源技术的领域。“十五五”规划将其并列,意在布局长远的终极能源解决方案。
氢能: 定义为一种清洁、高效的二次能源载体,产业链涵盖“制-储-运-加-用”全环节。战略定位是在交通、工业、建筑等领域实现深度脱碳的关键手段。
核聚变能: 被誉为“人造太阳”,旨在模拟太阳发光发热的核聚变反应,提供近乎无限的清洁能源。战略定位是解决人类能源问题的终极方案,目前处于前沿科学研究和工程验证阶段 。
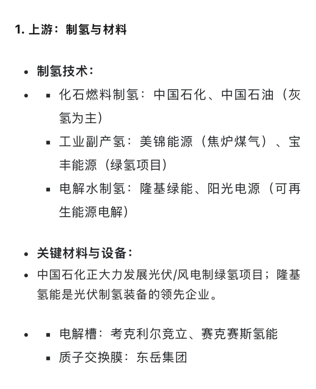
图中为产业链上下游及代表企业
(仅供参考,不构成投资建议)
#氢能 #核聚变 #碳中和碳达峰 #可再生能源发电 #新能源 #创新与发展
#投资 #股票 #龙头股 #产业发展趋势