


这几天大家都在忙着国考报名,其实除了专业、应届生等问题,体检标准也应该在报名时提前了解,免得后续麻烦。不管是国考还是省考,公务员体检都是十分严格的(仅有一次复检机会,有项目不合格就pass)。另外,针对不同岗位,体检标准也略有不同。
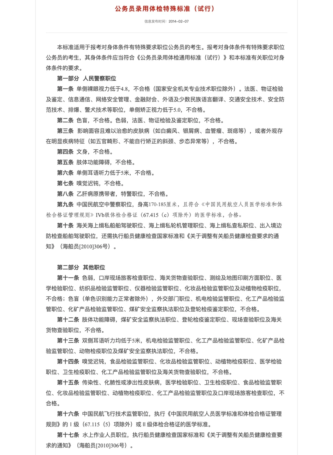
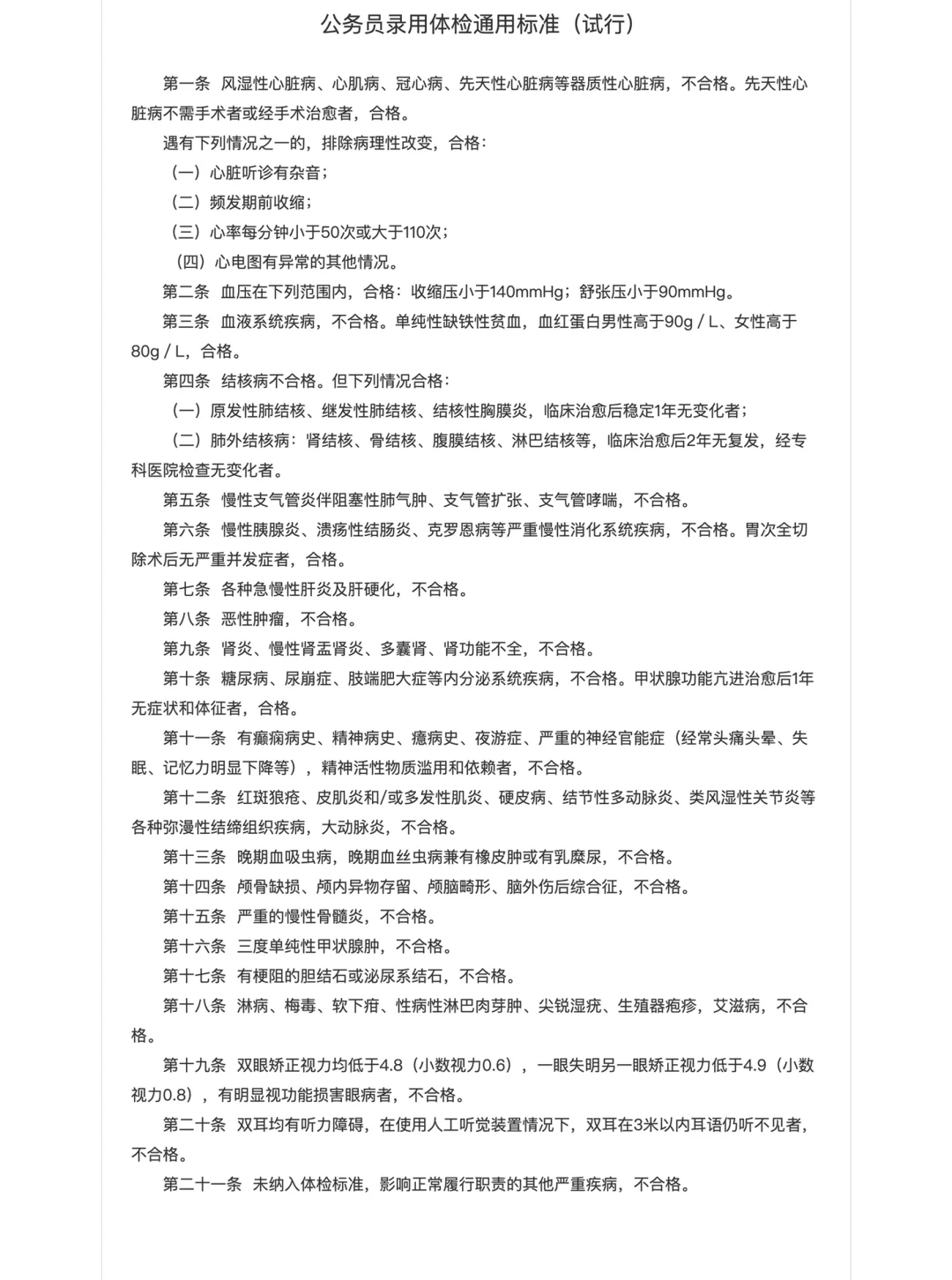
一般岗位参照《公务员录用体检通用标准(试行)》,但特殊岗位(公检法、外交、海关、海事、安监等)还需参照《公务员录用体检特殊标准(试行)》,其中进一步细分人民警察、其他职位两个模块。(具体见图二、图三)
关于纹身:文件仅明确人民警察纹身为不合格,但在具体实践中,面积过大、位置太显眼等,也可能被其他岗位一票否决。注意,这里的纹身包含手术去除后残留的痕迹。
关于裸检:已知人民警察职位需要全裸检查,其他岗位大部分不需要,具体视单位而定。
体检流程封闭,进入指定医院后,会有工作人员带领参加项目,期间需全程没收手机,等项目完毕后再统一解散离开医院。
具体项目标准已整理在图上,可自行查阅。
#公务员考试 #公务员体检 #国考 #国考体检 #国考报名 #公务员报名
一般岗位参照《公务员录用体检通用标准(试行)》,但特殊岗位(公检法、外交、海关、海事、安监等)还需参照《公务员录用体检特殊标准(试行)》,其中进一步细分人民警察、其他职位两个模块。(具体见图二、图三)
关于纹身:文件仅明确人民警察纹身为不合格,但在具体实践中,面积过大、位置太显眼等,也可能被其他岗位一票否决。注意,这里的纹身包含手术去除后残留的痕迹。
关于裸检:已知人民警察职位需要全裸检查,其他岗位大部分不需要,具体视单位而定。
体检流程封闭,进入指定医院后,会有工作人员带领参加项目,期间需全程没收手机,等项目完毕后再统一解散离开医院。
具体项目标准已整理在图上,可自行查阅。
#公务员考试 #公务员体检 #国考 #国考体检 #国考报名 #公务员报名