



最新体检标准及高危项目汇总来啦!赶紧码住自查!
? 基础体检项目清单
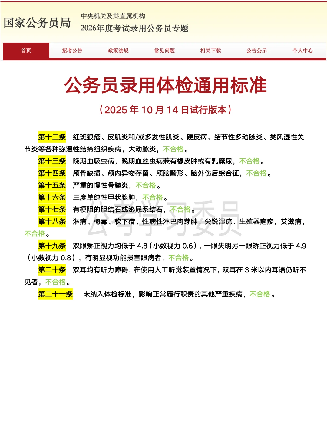
参照《公务员录用体检通用标准(试行)》,你需要通过这些:
1️⃣ 心脏与血压:心率(50-110次/分)、血压(<140/90mmHg)
2️⃣ 血液检查:血常规、肝功能(转氨酶ALT<80U/L)、肾功能
3️⃣ 尿常规:潜血、蛋白、糖等(避免生理期影响)
4️⃣ 影像检查:B超(肝、胆、胰、脾、肾)、胸片
5️⃣ 眼科/耳科:矫正视力≥4.8(普通岗位)、色觉、听力
???特殊岗位附加项(如警察、海关):
裸眼视力≥4.8(警察岗)
文身、色弱/色盲不合格(执法类岗位)
身高体重(部分岗位限制BMI≥28)
⚡ 最易被刷的5大“隐形杀手”
淘汰率最高的问题,65%可提前干预!
1️⃣ 血压超标(淘汰率23%)
临界值:收缩压≥140mmHg/舒张压≥90mmHg
补救:熬夜、咖啡因、压力是元凶!提前3天低盐饮食+冥想调节
2️⃣ 转氨酶升高(淘汰率18%)
红线:ALT≥80U/L(熬夜、饮酒、药物引发)
补救:戒酒+清淡饮食1周,避免体检前吃火锅/药物
3️⃣ 尿检潜血/蛋白
女性注意:生理期前后易假阳性!结束3天后再检
技巧:留取“中段尿”+检查前2小时少量饮水
4️⃣ 心电图异常
心动过速(>110次/分)——紧张易触发!
对策:深呼吸练习(吸气4秒/呼气6秒)
5️⃣ 视力/体重不达标
矫正视力<4.8直接出局!警察岗要求裸眼视力
BMI≥28淘汰(身高1.7米体重>81.6kg)
? 体检前“保命”指南
提前预检:三甲医院专项检查(肝功、尿常规、心电图)
饮食调整:前3天戒油腻、酒精,优先选择“地中海饮食”(蔬菜500g/天+优质蛋白)
生物钟校准:早睡早起,模拟早晨空腹抽血
应急处理:
?女性生理期→申请延期尿检
?怀孕→免做胸透
? 温馨提示:
数据显示,90%的淘汰指标可通过预检避免!若初检不合格,记得7日内申请复检哦~
祝大家体检顺利,上岸成功!✨
#公务员体检 #考公干货 #2025体检标准 #公考上岸 #国考省考#国考 #国考体检 #省考体检
? 基础体检项目清单
参照《公务员录用体检通用标准(试行)》,你需要通过这些:
1️⃣ 心脏与血压:心率(50-110次/分)、血压(<140/90mmHg)
2️⃣ 血液检查:血常规、肝功能(转氨酶ALT<80U/L)、肾功能
3️⃣ 尿常规:潜血、蛋白、糖等(避免生理期影响)
4️⃣ 影像检查:B超(肝、胆、胰、脾、肾)、胸片
5️⃣ 眼科/耳科:矫正视力≥4.8(普通岗位)、色觉、听力
???特殊岗位附加项(如警察、海关):
裸眼视力≥4.8(警察岗)
文身、色弱/色盲不合格(执法类岗位)
身高体重(部分岗位限制BMI≥28)
⚡ 最易被刷的5大“隐形杀手”
淘汰率最高的问题,65%可提前干预!
1️⃣ 血压超标(淘汰率23%)
临界值:收缩压≥140mmHg/舒张压≥90mmHg
补救:熬夜、咖啡因、压力是元凶!提前3天低盐饮食+冥想调节
2️⃣ 转氨酶升高(淘汰率18%)
红线:ALT≥80U/L(熬夜、饮酒、药物引发)
补救:戒酒+清淡饮食1周,避免体检前吃火锅/药物
3️⃣ 尿检潜血/蛋白
女性注意:生理期前后易假阳性!结束3天后再检
技巧:留取“中段尿”+检查前2小时少量饮水
4️⃣ 心电图异常
心动过速(>110次/分)——紧张易触发!
对策:深呼吸练习(吸气4秒/呼气6秒)
5️⃣ 视力/体重不达标
矫正视力<4.8直接出局!警察岗要求裸眼视力
BMI≥28淘汰(身高1.7米体重>81.6kg)
? 体检前“保命”指南
提前预检:三甲医院专项检查(肝功、尿常规、心电图)
饮食调整:前3天戒油腻、酒精,优先选择“地中海饮食”(蔬菜500g/天+优质蛋白)
生物钟校准:早睡早起,模拟早晨空腹抽血
应急处理:
?女性生理期→申请延期尿检
?怀孕→免做胸透
? 温馨提示:
数据显示,90%的淘汰指标可通过预检避免!若初检不合格,记得7日内申请复检哦~
祝大家体检顺利,上岸成功!✨
#公务员体检 #考公干货 #2025体检标准 #公考上岸 #国考省考#国考 #国考体检 #省考体检