








无论你是在施工单位、建设单位、招标代理机构,对于招投标你很有可能只是经历了招投标完整流程中的一个环节。今天采购文件网小编带大家一起,看看招投标流程和步骤。
一、招标人准备工作
1、项目立项
2、建设工程项目报建
3、建设单位招标资格
4、办理交易证
二、编制资格预审、招标文件
1、编制资格预审文件
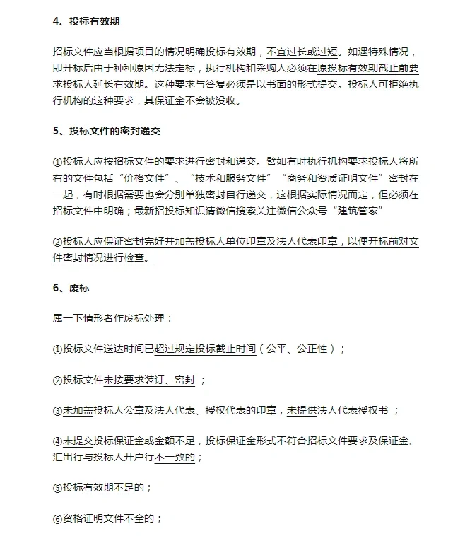
2、编制招标文件3、投标文件的编制要求4、投标有效期5、投标文件的密封递交6、废标三、发布资格预审公告四、资格预审五、发售招标文件及答疑、补遗六、接收投标文件七、抽取评标专家八、开标九、投标文件评审
太多放不开啦,想要具体的,快来滴滴我吧!
#招标 #招投标流程 #投标书制作 #供应链 #热门 #流程图 #热门 #红薯
一、招标人准备工作
1、项目立项
2、建设工程项目报建
3、建设单位招标资格
4、办理交易证
二、编制资格预审、招标文件
1、编制资格预审文件
2、编制招标文件3、投标文件的编制要求4、投标有效期5、投标文件的密封递交6、废标三、发布资格预审公告四、资格预审五、发售招标文件及答疑、补遗六、接收投标文件七、抽取评标专家八、开标九、投标文件评审
太多放不开啦,想要具体的,快来滴滴我吧!
#招标 #招投标流程 #投标书制作 #供应链 #热门 #流程图 #热门 #红薯