返回
招投标信息
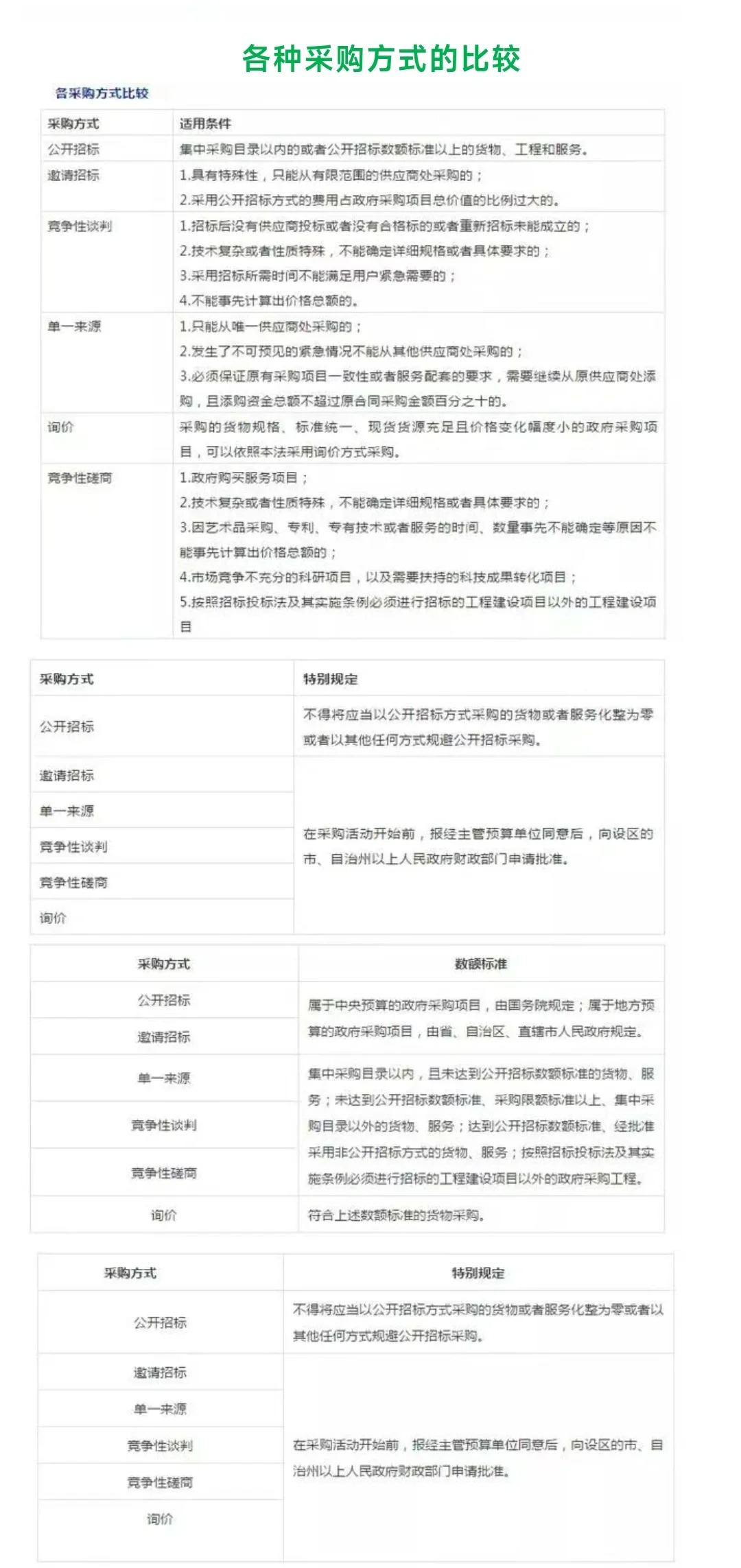
最全,招标采购知识大整理
2025-11-09 15:31
最全,招标采购知识大整理
#get职场新知识
最全,招标采购知识大整理
#采购
#供应链
#采购与供应链管理
#采购职业
#采购日常
#采购管理
#采购部
#招标采购
#企业采购
#公司采购
#采购知识大全
打赏
发表评论
0评