




上周帮朋友盯工地时,因未提前明确施工标准,方案反复修改才对齐需求。由此总结出通用 5 步项目管理流程,新手可直接套用,大幅减少弯路。
第 1 步:项目启动 —— 锚定核心不跑偏
一是明确目标,与需求方对齐核心诉求,如曾因未明确建设方 “月底封顶” 要求差点误期,沟通后及时调整;二是算准预算,列出材料采钩、人工成 | 本等费用,锁定供应商价格防超支;三是定好负责人,明确各环节职责。
第 2 步:项目规划 —— 拆解任务有章法
按时间线拆分任务并制定清单,标注关键动作与注意事项;卡紧时间节点,建材提前到场、验收前自查;储备施工班组与供应商,备好备用资源;预判风险并制定应对方案。
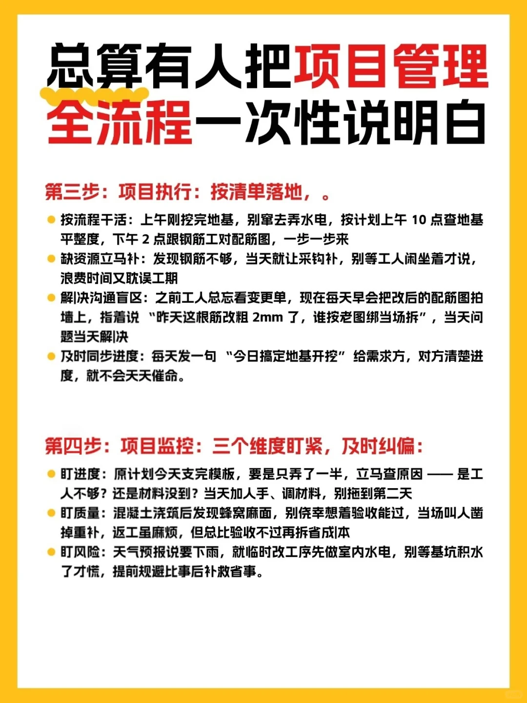
第 3 步:项目执行 —— 按规推进重细节
严格按流程执行,不跳步、不赶工;资源短缺立即处理,如钢筋不足当天采钩补货;早会可视化变更内容,确保信息同步;每日向需求方简单同步进度。
第 4 步:项目监控 —— 多维盯控及时纠偏
进度上,任务未按时完成当场排查,当天协调人员、材料解 | 决;质量上,发现问题立即整改,避免验收返工增成 | 本;风险上,依天气等调整工序,提前规避更省精力。
第 5 步:项目收尾 —— 细致处理免纠纷
验收时主动询问调整意见,即时整改;验收后退租机械、清点建材减支出;备份施工方案等资料;团队复盘总结问题,记录改进措施。
这套流程核心是:明确需求、细化计划、按规执行、紧盯过程、细致收尾,掌握后可从容应对复杂项目。
#一体化管理 #ERP #项目管理 #软件 #建筑 #建筑工程 #工程 #工程项目 #光伏行业 #业财融合
第 1 步:项目启动 —— 锚定核心不跑偏
一是明确目标,与需求方对齐核心诉求,如曾因未明确建设方 “月底封顶” 要求差点误期,沟通后及时调整;二是算准预算,列出材料采钩、人工成 | 本等费用,锁定供应商价格防超支;三是定好负责人,明确各环节职责。
第 2 步:项目规划 —— 拆解任务有章法
按时间线拆分任务并制定清单,标注关键动作与注意事项;卡紧时间节点,建材提前到场、验收前自查;储备施工班组与供应商,备好备用资源;预判风险并制定应对方案。
第 3 步:项目执行 —— 按规推进重细节
严格按流程执行,不跳步、不赶工;资源短缺立即处理,如钢筋不足当天采钩补货;早会可视化变更内容,确保信息同步;每日向需求方简单同步进度。
第 4 步:项目监控 —— 多维盯控及时纠偏
进度上,任务未按时完成当场排查,当天协调人员、材料解 | 决;质量上,发现问题立即整改,避免验收返工增成 | 本;风险上,依天气等调整工序,提前规避更省精力。
第 5 步:项目收尾 —— 细致处理免纠纷
验收时主动询问调整意见,即时整改;验收后退租机械、清点建材减支出;备份施工方案等资料;团队复盘总结问题,记录改进措施。
这套流程核心是:明确需求、细化计划、按规执行、紧盯过程、细致收尾,掌握后可从容应对复杂项目。
#一体化管理 #ERP #项目管理 #软件 #建筑 #建筑工程 #工程 #工程项目 #光伏行业 #业财融合