招投标信息
【自存笔记】标书入门
2025-11-09 13:23
【自存笔记】标书入门

【自存笔记】标书入门

【自存笔记】标书入门

【自存笔记】标书入门

【自存笔记】标书入门

【自存笔记】标书入门

【自存笔记】标书入门

【在小红书存一些自己整理总结的笔记方便使用和复盘】
【目录索引】
一、认识招标、投标
1.1招投标的应用范围
1.2 招标的方式
1.3 招标文件的内容
1.4 招标的流程
二、如何写标书
2.1 流程
2.2标书重点内容
2.3写标的跨部门协同工作
2.4 标书的检查和封标
三、招投标工作法-思维模型
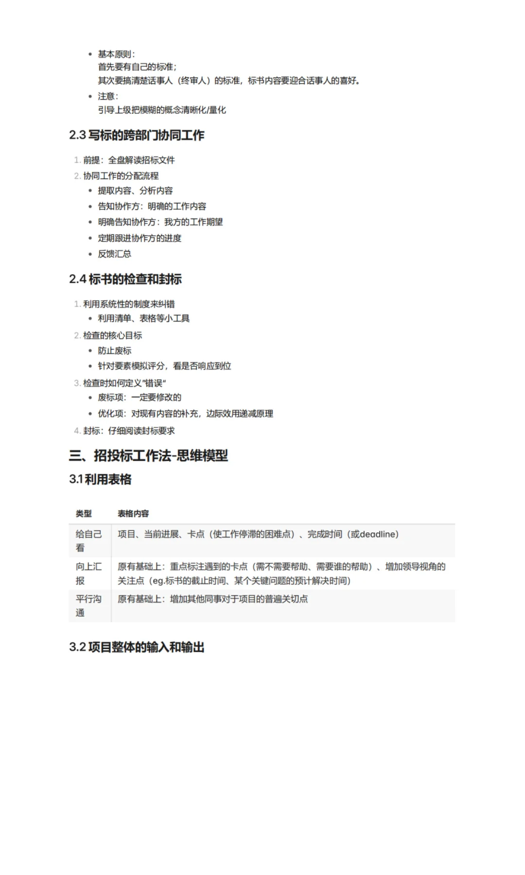
3.1利用表格
3.2项目整体的输入和输出
#投标 #标书 #学习笔记
发表评论
0评