










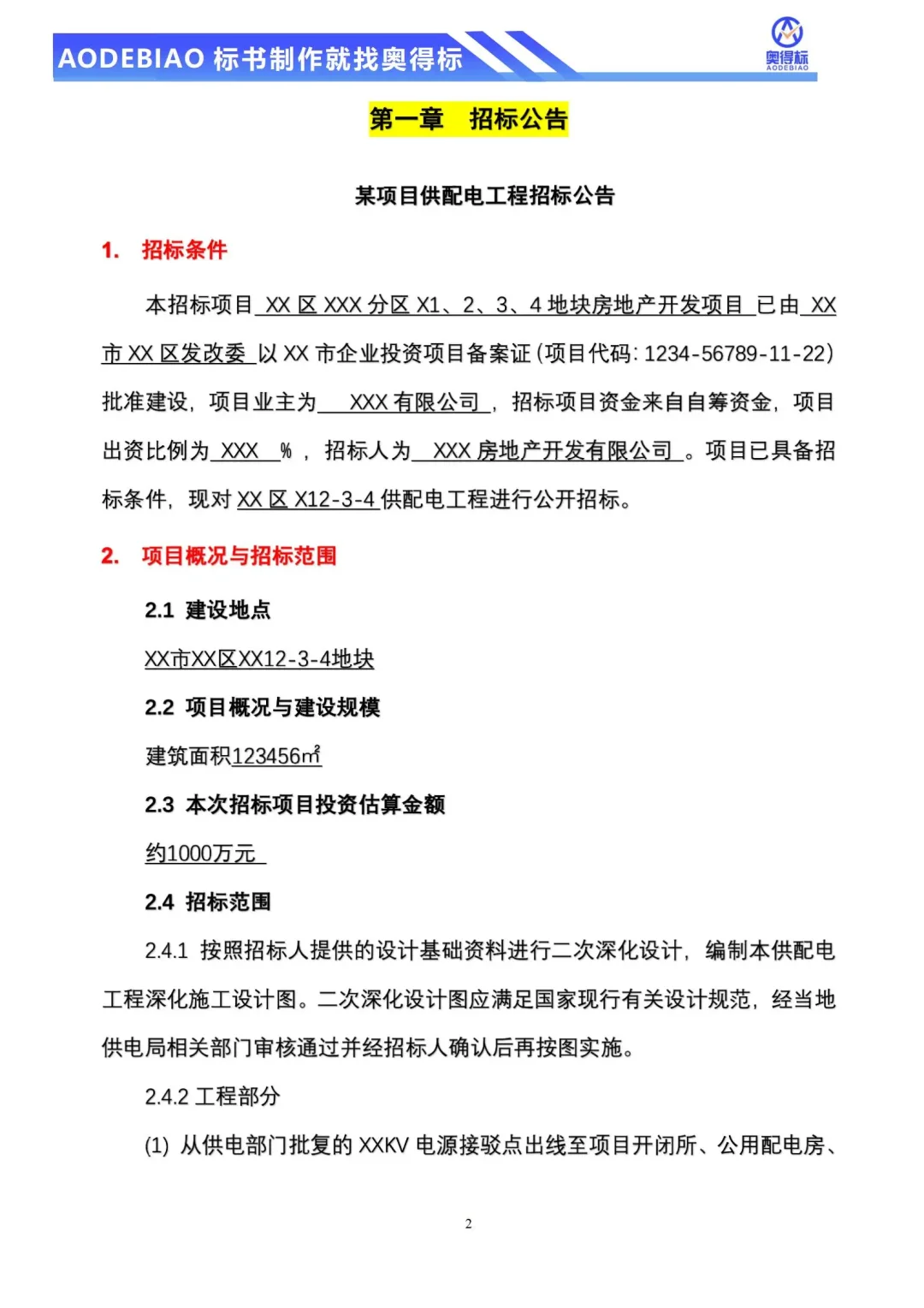
工程标招标文件务必要包含这几点:
1️⃣招标公告与投标人须知
项目基本信息:工程名称、地点、规模、资金来源、招标范围
资质要求:企业资质等级、业绩要求、项目经理资格(如建造师证书)
投标限制:是否允许联合体投标、是否存在关联企业回避条款
投标费用:标书GOU买费、保证金金额及退还条件
-
2️⃣技术规范与要求
工程标准:设计规范(如国标、行标)、材料规格、施工工艺要求
工期要求:总工期、关键节点工期、延期罚款条款
验收标准:质量验收程序、隐蔽工程验收要求
特殊条款:环保要求、安 全文明施工措施(如BIM技术应用)
-
3️⃣工程量清单与报价要求
清单完整性:核对清单项目是否与招标范围一致,注意是否有“暂估价”或“暂列金额”
计价规则:定额标准、是否含税、价格调整条款(如材料涨跌超过5%是否调差)
报价形式:总价包干还是单价合同,是否有不平衡报价限制
-
4️⃣合同条款
付款方式:预付款比例、进度款支付条件、质保金扣留比例
风险分配:不可抗力责任、变更索赔流程、违约责任
争议解 决:仲裁或诉讼的管辖地
-
5️⃣评标办法
评分标准:技术标、商务标、价格标的权重(例如:技术30%、价格60%、资质10%)
废标条款:投标文件格式错误、未响应实质性要求等可能导致废标的情形
低价风险提示:是否设有“成 本警戒线”,防止恶意低价中标
#配电工程 #工程招标 #标书代写 #标书制作公司 #电子标 #标书制作 #投标文件制作 #工程标书#招标文件#投标文件 #工程招标文件 #投标 #投标方案设计 #投标文件编制 #项目申报 #工程勘察设计 #建设工程 #招投标技巧 #投标知识分享
1️⃣招标公告与投标人须知
项目基本信息:工程名称、地点、规模、资金来源、招标范围
资质要求:企业资质等级、业绩要求、项目经理资格(如建造师证书)
投标限制:是否允许联合体投标、是否存在关联企业回避条款
投标费用:标书GOU买费、保证金金额及退还条件
-
2️⃣技术规范与要求
工程标准:设计规范(如国标、行标)、材料规格、施工工艺要求
工期要求:总工期、关键节点工期、延期罚款条款
验收标准:质量验收程序、隐蔽工程验收要求
特殊条款:环保要求、安 全文明施工措施(如BIM技术应用)
-
3️⃣工程量清单与报价要求
清单完整性:核对清单项目是否与招标范围一致,注意是否有“暂估价”或“暂列金额”
计价规则:定额标准、是否含税、价格调整条款(如材料涨跌超过5%是否调差)
报价形式:总价包干还是单价合同,是否有不平衡报价限制
-
4️⃣合同条款
付款方式:预付款比例、进度款支付条件、质保金扣留比例
风险分配:不可抗力责任、变更索赔流程、违约责任
争议解 决:仲裁或诉讼的管辖地
-
5️⃣评标办法
评分标准:技术标、商务标、价格标的权重(例如:技术30%、价格60%、资质10%)
废标条款:投标文件格式错误、未响应实质性要求等可能导致废标的情形
低价风险提示:是否设有“成 本警戒线”,防止恶意低价中标
#配电工程 #工程招标 #标书代写 #标书制作公司 #电子标 #标书制作 #投标文件制作 #工程标书#招标文件#投标文件 #工程招标文件 #投标 #投标方案设计 #投标文件编制 #项目申报 #工程勘察设计 #建设工程 #招投标技巧 #投标知识分享