合约成本管理中心部门工作流程
2025-11-09 13:18
合约成本管理中心部门工作流程


















本资料为合约成本管理中心部门工作流程,word格式,共43页。
内容包括:
一、部门工作流程
1、工程进度款审批流程及要求说明
2、工程结算审批流程及要求说明
3、工程现场签证流程及要求说明
4、工程招标流程及要求说明
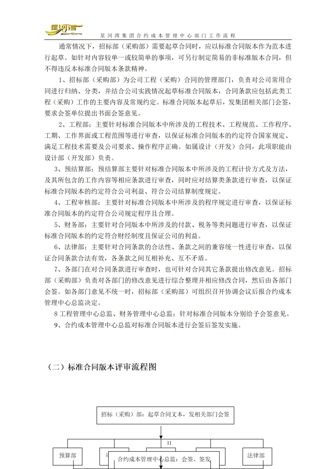
5、合同会签流程及要求说明
6、采购进度款审批流程及要求说明
7、采购结算审批流程及要求说明
8、工程材料和设备验收流程及要求说明
9、工程材料和设备招投标工作流程
二、部门业务审批表
......
#招标合约 #成本管理 #合约管理 #合约工作流程 #成本工作流程