


俄罗斯总统令 №778(2025年10月24日)
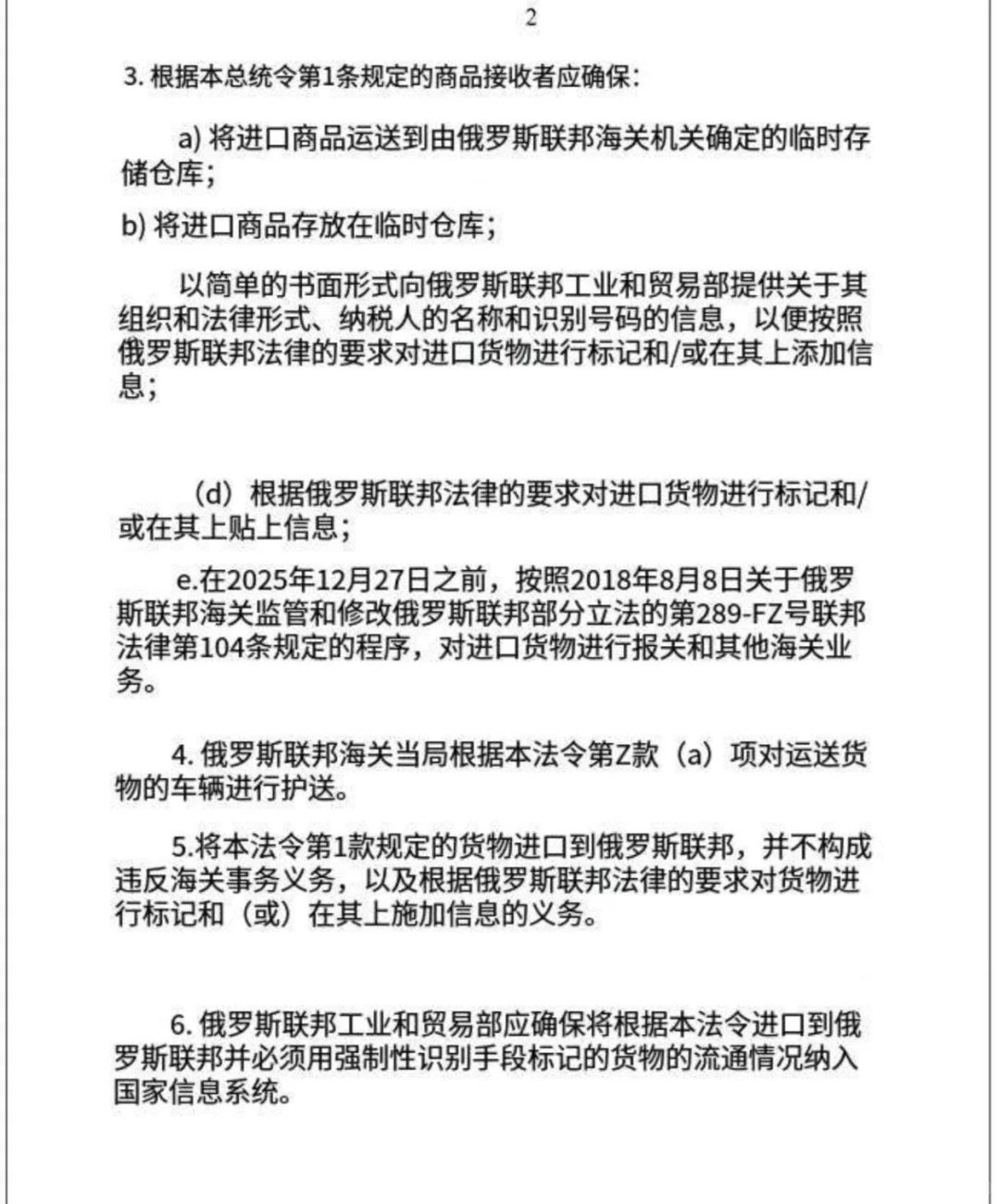
自即日起至2025年12月10日,俄罗斯允许通过哈萨克斯坦进口的商品暂不完成强制性数字标识即可入境。
俄方进口商需将货物存放在临时海关仓库,并在2025年12月27日前完成标识和清关。
本措施旨在简化中转贸易和缓解口岸压力,适用于普通工业和消费品,不包括食品、药品等。主要内容:
临时放宽要求(到2025年12月10日)
允许俄罗斯公司通过俄哈陆路边境进口商品,即使这些商品暂时没有完成强制性数字标识(marking)。
进口商的义务
向俄罗斯工业和贸易部及海关提交书面通知,说明进口货物信息;
将货物运至临时海关仓库;
在2025年12月27日前完成标识、申报等所有海关手续;
之后才能将货物投入自由流通。
海关监管
俄罗斯海关负责运输监管,但只要符合本总统令的要求,过境行为不视为违法。
信息登记
工业和贸易部将这些进口货物录入国家商品追踪与标识系统。
不适用的商品
食品、酒类、烟草、毒品、精神药品、剧毒品等不包含在本政策范围内。
立即生效,自签署之日起实施(2025年10月24日)。#中俄贸易 #俄罗斯公司注册 #俄罗斯财税
自即日起至2025年12月10日,俄罗斯允许通过哈萨克斯坦进口的商品暂不完成强制性数字标识即可入境。
俄方进口商需将货物存放在临时海关仓库,并在2025年12月27日前完成标识和清关。
本措施旨在简化中转贸易和缓解口岸压力,适用于普通工业和消费品,不包括食品、药品等。主要内容:
临时放宽要求(到2025年12月10日)
允许俄罗斯公司通过俄哈陆路边境进口商品,即使这些商品暂时没有完成强制性数字标识(marking)。
进口商的义务
向俄罗斯工业和贸易部及海关提交书面通知,说明进口货物信息;
将货物运至临时海关仓库;
在2025年12月27日前完成标识、申报等所有海关手续;
之后才能将货物投入自由流通。
海关监管
俄罗斯海关负责运输监管,但只要符合本总统令的要求,过境行为不视为违法。
信息登记
工业和贸易部将这些进口货物录入国家商品追踪与标识系统。
不适用的商品
食品、酒类、烟草、毒品、精神药品、剧毒品等不包含在本政策范围内。
立即生效,自签署之日起实施(2025年10月24日)。#中俄贸易 #俄罗斯公司注册 #俄罗斯财税